Skip to content
5th Grade - Demo
  • Pages
    • 5th Grade - Demo
      • Science
        • 07. Plants And Animals Depend On Each Other
          • Self Study
          • Key Terms
          • Answer to Textbook exercises
          • Fill in the blanks
          • Answer in one line
          • Long answers
          • Discover and Learn
          • Watch and Learn
          • Practice Sheets
            • Fill in the blanks
              • Answer key - Fill in the blanks
            • Answer in one line
              • Answer key - Answer in one line
            • Long Answers
              • Answer key - Long Answers
            • Image Based Questions
              • Answer key - Image Based Questions
            • Question Paper
              • Answer Key
      • History
        • 01. Evolution of Human Beings
          • Self Study
          • Key Terms
          • Answer to Textbook exercises
          • Fill in the blanks
          • Answer in one line
          • Long answers
          • Discover and Learn
          • Watch and Learn
          • Practice Sheets
            • Fill in the blanks
              • Answer key - Fill in the blanks
            • Answer in one line
              • Answer key - Answer in one line
            • Long Answers
              • Answer key - Long Answers
            • Image Based Questions
              • Answer key - Image Based Questions
            • Question Paper
              • Answer Key
      • Geography
        • 12. India and Its Neighbours
          • Self Study
          • A Comparative Overview
          • Key Terms
          • Answer to Textbook exercises
          • Fill in the blanks
          • Answer in one line
          • Long answers
          • Discover and Learn
          • Watch and Learn
          • Practice Sheets
            • Fill in the blanks
              • Answer key - Fill in the blanks
            • Answer in one line
              • Answer key - Answer in one line
            • Long Answers
              • Answer key - Long Answers
            • Image Based Questions
              • Answer key - Image Based Questions
            • Question Paper
              • Answer Key
      • Computer Science
        • 03. Advance Features Of Word 2016
          • Self Study
          • Key Terms
          • Keyboard Shortcuts
          • Answers to textbook exercises
          • Fill in the Blanks
          • Answer in one line
          • Long Answers
          • Application Based Questions
          • Flashcard and Crossword
          • Practice Sheets
            • Fill in the Blanks
              • Answer key
            • Answer in one line
              • Answer key
            • Long Answers
              • Answer key
            • Application Based Questions
              • Answer key
            • Question Paper
              • Answer key
      • English Literature
        • 02. Great Wide Beautiful Wonderful World
          • Poem Explanation
          • Word Power!
          • Answers to textbook exercises
          • Language Lab - Textbook
          • Watch and Learn
          • Flashcard and Crossword
          • Practice Sheets
            • Comprehension
              • Answer key
            • Practice Paper
              • Answer key
      • Mathematics
        • 01. Large Numbers
          • Self Study
          • Answers to textbook exercises
          • Practice Sheets
            • Practice Paper - Textbook
            • Worksheet style - WS1
            • Worksheet style - WS2
            • Olympiad & Mental Math style
      • First Term - Crash Course
        • icon picker
          History
        • Geography
        • English Literature
        • Science
        • Computer Science
        • Mathematics
Share
Explore

History

Prepared by: learnloophq@gmail.com
Last edited 130 days ago by Learn LoopHQ.

Evolution of Human Beings

1. The Evolution of Man

Hominids:
Early humans who lived millions of years ago, resembling apes.
Their physical characteristics included:
Big heads that sloped backward above the eyes.
Small foreheads.
Long arms, reaching up to their knees.
Thick eyebrows and a body covered with thick hair.
They could not stand upright.
They communicated with growls, as they could not speak.
Changes Over Time:
Hominids underwent slow and gradual changes over many years.
They developed features similar to modern humans.
Key developments:
Ability to stand upright.
Ability to hold objects, which helped them use tools.
Hunter-Gatherers:
Early humans lived as hunter-gatherers, moving from place to place in search of food.
They hunted wild animals for meat and gathered fruits, nuts, and roots.
They lived in caves or temporary shelters to protect themselves from animals and harsh weather.
They lived together in small groups, which made hunting and gathering easier.

2. Sources of Information

Fossils:
The preserved remains of dead animals and plants.
They are found deep inside the Earth and provide information about the life forms that existed millions of years ago.
Artefacts:
Objects made by early humans, such as stone tools, weapons, and pottery.
They give us a glimpse into the lifestyle and skills of early humans.
Cave Paintings:
Paintings found on the walls of caves.
They often depict scenes of hunting, dancing, and daily life.
They serve as a valuable source of information about the social life and environment of early humans.
Two places in India where such paintings can be found are Bhimbetka and Ajanta caves.
image.png

The Stone Age

1. Introduction to the Stone Age

Definition: The period of history (more than a million years ago) when humans used stones to make their tools.
Key Material: Early humans used a special kind of stone called flint, which broke easily to form sharp edges.
Duration: It lasted until metal tools, such as those made from copper, replaced stone tools.

2. Stages of the Stone Age

The Stone Age is divided into three main stages:
Palaeolithic Age (Old Stone Age):
Period: From the beginning of the Stone Age until around 8000 BC.
Tools: Early humans used rough, unpolished stone tools.
Key Development: The discovery of fire was a major turning point.
Fire provided warmth and light.
It protected them from wild animals.
It was used for cooking food.
Mesolithic Age (Middle Stone Age):
Period: Around 8000 BC to 4000 BC.
Tools: Humans made smaller, sharper, and more refined tools.
Neolithic Age (New Stone Age):
Period: Around 4000 BC to 2000 BC.
Key Developments:
Agriculture: Humans began to grow their own food, transitioning from a hunter-gatherer to a settled lifestyle. This led to the formation of villages.
Invention of the Wheel: This was a monumental invention that revolutionized transport and pottery. It enabled the creation of pottery wheels and carts.
Domestication of Animals: They began taming animals for help with farming and other tasks.

3. The Chalcolithic Age (Copper Age)

Period: After the Stone Age.
Key Development: Humans discovered metal, specifically copper, and began to use it for making tools.
Transition: This period marks the transition from the use of stone tools to metal tools, signifying the end of the Stone Age.
image.png

The Indian Constitution

1. Need for a Constitution

A constitution is a set of rules that a country must follow.
Why is it important?:
It maintains law and order.
Prevents chaos and confusion.
Defines the powers of the government.
Ensures fair and just governance.

2. Framing of the Constitution

After India gained independence on 15 August, 1947, Indian leaders began the process of framing a new constitution.
A Constituent Assembly was formed for this purpose. It was a body of elected representatives who were tasked with writing the Constitution.
Dr. B. R. Ambedkar was the Chairman of the Drafting Committee, which was responsible for preparing the draft constitution.
The Constitution was completed and adopted by the Constituent Assembly on 26 November, 1949.
It came into effect on 26 January, 1950, which is celebrated as Republic Day.

3. The Preamble to the Constitution

The Preamble is the introduction to the Constitution.
It outlines the core values, principles, and philosophy on which the Constitution is based.
It starts with the phrase "We, the people of India...", which signifies that the power of the government comes from the people.

4. Guiding Principles of the Constitution

The Preamble highlights the following key principles:
Sovereign: India is an independent country and is free from any external control.
Socialist: The government works for the welfare of the people and ensures an equal distribution of wealth.
Secular: All religions are treated equally, and there is no state religion.
Democratic: The government is of the people, by the people, and for the people. People have the right to elect their representatives.
Republic: The head of the state is an elected person, not a hereditary monarch.
Justice: Ensures social, economic, and political justice for all citizens.
Liberty: Freedom of thought, expression, belief, faith, and worship.
Equality: All citizens are equal before the law, and there is no discrimination.
Fraternity: Fostering a sense of brotherhood among all people.
image.png

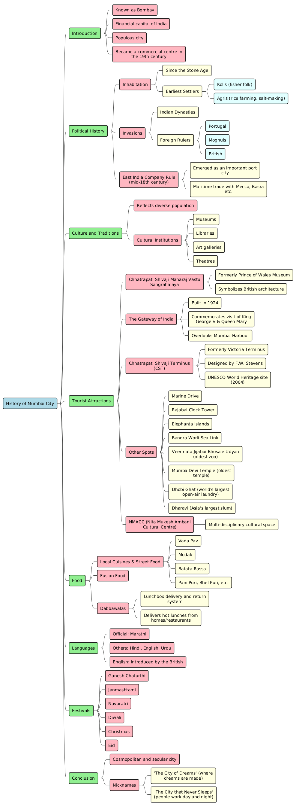
History of Mumbai

1. Introduction

Key Role: Mumbai is the financial capital of India and one of the most populous cities in the world.
Growth: It emerged as a leading commercial center during the 19th century.

2. Political History

Early Settlers:
Indigenous tribes have lived in the region since the Stone Age.
The Kolis and Agris were the earliest known settlers.
Kolis were fisherfolk.
Agris were involved in rice farming and salt-making.
Rulers:
Mumbai was invaded by several Indian dynasties and foreign rulers, including the Portuguese, Mughals, and the British.
During the British East India Company's rule (mid-18th century), Mumbai became an important port city with maritime trade contacts with places like Mecca and Basra.

3. Evolution of Culture and Traditions

Languages:
Marathi is the mother tongue of local Maharashtrians and the official language.
Other popular languages are Hindi, English, and Urdu.
English was introduced and made an official language by the British during the East India Company period.
Festivals:
The city is known for its vibrant festivals.
Some of the most important festivals include Ganesh Chaturthi, Janmashtami, Navaratri, Diwali, Christmas, and Eid.

4. Conclusion and Nicknames

Character: Mumbai is considered one of India's most cosmopolitan and secular cities.
Nicknames:
"The City of Dreams": Because people from all over India come here to try their chance at life and fulfill their dreams.
"The City that Never Sleeps": Because people work here day and night.
image.png
 
Want to print your doc?
This is not the way.
Try clicking the ··· in the right corner or using a keyboard shortcut (
CtrlP
) instead.