Skip to content
5th Grade - Demo
  • Pages
    • 5th Grade - Demo
      • Science
        • 07. Plants And Animals Depend On Each Other
          • Self Study
          • Key Terms
          • Answer to Textbook exercises
          • Fill in the blanks
          • Answer in one line
          • Long answers
          • Discover and Learn
          • Watch and Learn
          • Practice Sheets
            • Fill in the blanks
              • Answer key - Fill in the blanks
            • Answer in one line
              • Answer key - Answer in one line
            • Long Answers
              • Answer key - Long Answers
            • Image Based Questions
              • Answer key - Image Based Questions
            • Question Paper
              • Answer Key
      • History
        • 01. Evolution of Human Beings
          • Self Study
          • Key Terms
          • Answer to Textbook exercises
          • Fill in the blanks
          • Answer in one line
          • Long answers
          • Discover and Learn
          • Watch and Learn
          • Practice Sheets
            • Fill in the blanks
              • Answer key - Fill in the blanks
            • Answer in one line
              • Answer key - Answer in one line
            • Long Answers
              • Answer key - Long Answers
            • Image Based Questions
              • Answer key - Image Based Questions
            • Question Paper
              • Answer Key
      • Geography
        • 12. India and Its Neighbours
          • Self Study
          • A Comparative Overview
          • Key Terms
          • Answer to Textbook exercises
          • Fill in the blanks
          • Answer in one line
          • Long answers
          • Discover and Learn
          • Watch and Learn
          • Practice Sheets
            • Fill in the blanks
              • Answer key - Fill in the blanks
            • Answer in one line
              • Answer key - Answer in one line
            • Long Answers
              • Answer key - Long Answers
            • Image Based Questions
              • Answer key - Image Based Questions
            • Question Paper
              • Answer Key
      • Computer Science
        • 03. Advance Features Of Word 2016
          • Self Study
          • Key Terms
          • Keyboard Shortcuts
          • Answers to textbook exercises
          • Fill in the Blanks
          • Answer in one line
          • Long Answers
          • Application Based Questions
          • Flashcard and Crossword
          • Practice Sheets
            • Fill in the Blanks
              • Answer key
            • Answer in one line
              • Answer key
            • Long Answers
              • Answer key
            • Application Based Questions
              • Answer key
            • Question Paper
              • Answer key
      • English Literature
        • 02. Great Wide Beautiful Wonderful World
          • Poem Explanation
          • Word Power!
          • Answers to textbook exercises
          • Language Lab - Textbook
          • Watch and Learn
          • Flashcard and Crossword
          • Practice Sheets
            • Comprehension
              • Answer key
            • Practice Paper
              • Answer key
      • Mathematics
        • 01. Large Numbers
          • Self Study
          • Answers to textbook exercises
          • Practice Sheets
            • Practice Paper - Textbook
            • Worksheet style - WS1
            • Worksheet style - WS2
            • Olympiad & Mental Math style
      • First Term - Crash Course
        • History
        • Geography
        • English Literature
        • Science
        • icon picker
          Computer Science
        • Mathematics

Computer Science

Prepared by: learnloophq@gmail.com
Last edited 130 days ago by Learn LoopHQ.

Evolution of Computers

1. History of Computers & Early Calculating Tools

Pre-Mechanical Era:
Early humans used fingers, toes, pebbles, stones, and sticks for counting.
Methods included tying knots in ropes and carving marks on clay.
Abacus (First Calculating Device):
Invented in China around 3000 years ago.
A wooden frame with beads on wires.
Used for simple calculations like addition and subtraction at a fast speed.
Napier's Bones:
Invented by John Napier in 1617.
A calculating device capable of addition, subtraction, multiplication, and division.
Pascaline Adding Machine (First Mechanical Calculator):
Invented by Blaise Pascal in 1642.
A mechanical calculator with rotating wheels to input numbers.
Capable of performing only addition and subtraction.
Leibniz Step Reckoner (First Digital Mechanical Calculator):
Invented by Gottfried Wilhelm Leibniz in 1672.
An improvement on Pascal's design.
The first calculator to perform all four basic arithmetic operations: addition, subtraction, multiplication, and division.
Charles Babbage's Engines ("Father of Computers"):
Difference Engine (1822): A steam-driven calculating machine designed for specific calculations using gears and levers. It was never completed.
Analytical Engine (1833): The first-ever working model of a mechanical computer. It was a fully program-controlled machine with integrated memory, program flow control, and an ALU (Arithmetic Logic Unit).
Lady Ada Lovelace ("First Computer Programmer"):
Worked with Charles Babbage.
Introduced the concept of programming the Analytical Engine using binary numbers (0s and 1s).
Herman Hollerith's Tabulating Machine:
Built in 1890, an electromechanical device.
Used punched cards to read and store data, primarily for census work.
Hollerith's company later became part of IBM (International Business Machines Corporation).

2. Computer Generations

First Generation (1940s):
Core Technology: Vacuum Tubes.
Characteristics: Huge in size, very expensive, consumed a lot of power, required frequent maintenance.
Input/Output: Punched cards and typewriters.
Examples: MARK-I (1944), ENIAC (1945), UNIVAC (1951).
Second Generation (1950s):
Core Technology: Transistors.
Characteristics: Smaller, faster, more reliable, and more energy-efficient than the first generation.
Storage: Used magnetic tapes.
Peripherals: Introduction of page printers, CRT displays, etc.
Third Generation (1960s):
Core Technology: Integrated Circuits (ICs) - many transistors on a single chip.
Characteristics: Smaller size (minicomputers), increased speed, cheaper, and more dependable.
Fourth Generation (1970s):
Core Technology: Microprocessors (VLSI - Very Large Scale Integration), thousands of transistors on a single chip.
Characteristics: Small enough to be placed on a desk (microcomputers), use of hard disks for storage.
Key Developments: Introduction of Graphical User Interface (GUI) operating systems. IBM released its first PC (Personal Computer). Microsoft released the first version of Windows (1985).
Fifth Generation (Present & Beyond):
Core Technology: Artificial Intelligence (AI) and more powerful microprocessors.
Focus: Developing devices that respond to natural language input.
Characteristics: Continued improvement in size, cost, speed, and performance. Development of Natural Language Processing (NLP).
Examples: Chatbots, Autocomplete, Search Engines.

3. Characteristics of a Computer

Speed: Processes millions of instructions per second (MIPS).
Accuracy: Performs calculations with a very high degree of accuracy.
Diligence: Can work for long hours without getting tired or bored.
Storage Capacity: Can store vast amounts of data on hard disks and other storage devices (CD, DVD, flash drives).
Versatility: Can perform many different types of tasks simultaneously (e.g., typing while listening to music).
Compactness: Size is continuously decreasing with technological advancements.
Reliability: Provides correct output if the input is correct.
Power of Remembering: Data can be stored and recalled at any time.

4. Limitations of a Computer

Lack of Decision-Making: Cannot make decisions on its own; it follows instructions given by humans.
Lack of Intelligence (Zero IQ): Has no innate intelligence and can only perform tasks it is programmed to do.
Lack of Feelings and Emotions: A machine that does not possess feelings, emotions, or consciousness.
Time in Planning/Programming: Requires significant time for humans to plan and develop the programs it runs.
Human Dependency: Cannot operate entirely on its own; requires human assistance for tasks like starting up, programming, and maintenance.
image.png

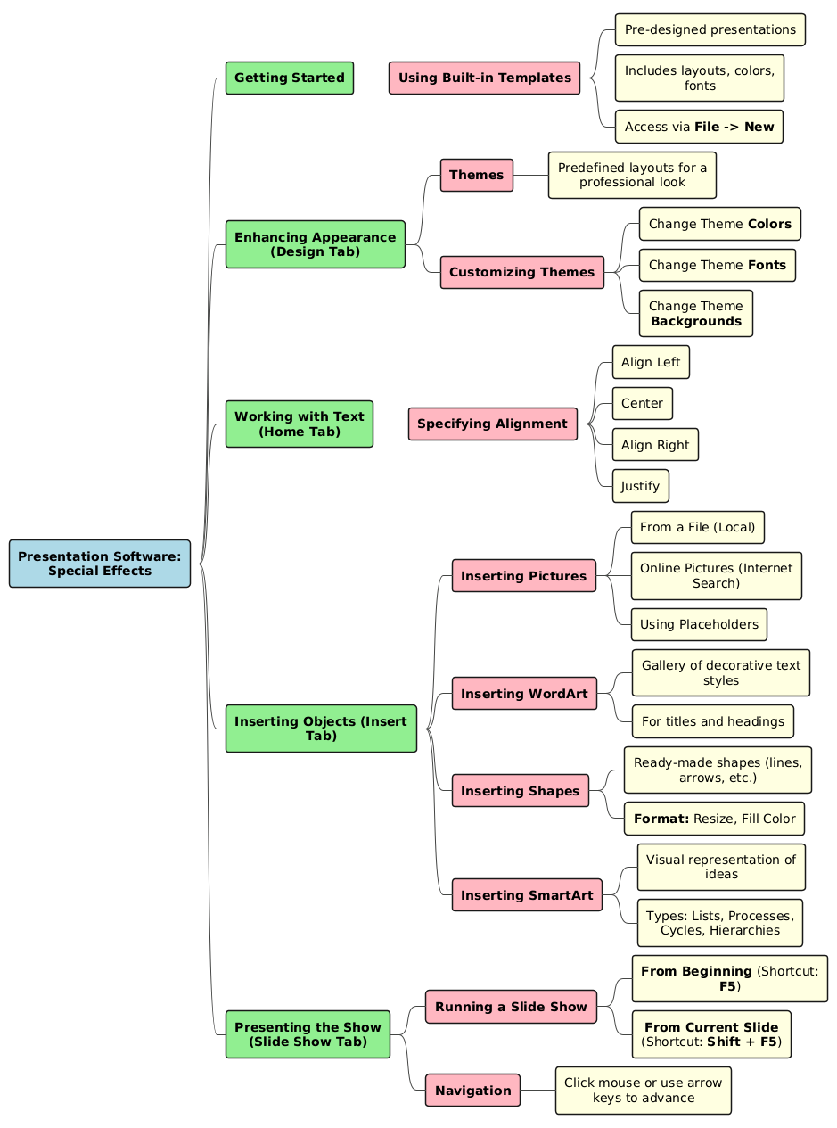
Presentation Software - Special Effects

1. Getting Started: Templates

What are Templates?
Well-developed, pre-designed presentations.
Include layouts, colors, fonts, effects, and background styles.
Saves time; you only need to add your text and content.
How to Use Templates:
Go to the File tab.
Click on the New option.
Choose a template from the list and click Create.

2. Enhancing Presentation Look (Design Tab)

Applying Themes:
A theme is a set of predefined layouts, colors, and fonts for a professional look.
Found under the Design tab.
Hover over a theme to preview it on the current slide. Click to apply.
Customizing Themes:
Change Theme Colors: In the Design tab, use the Colors command to apply a different color palette to the selected theme.
Change Theme Fonts: Use the Fonts command to apply a different font family (for headings and body text) to the theme.
Change Theme Backgrounds: Use the Background Styles command to change the background of the theme.

3. Formatting Text & Alignment (Home Tab)

Text Alignment: Controls the horizontal position of text within a placeholder. Found in the Paragraph group on the Home tab.
Align Left: Aligns text to the left margin.
Center: Centers text between the margins.
Align Right: Aligns text to the right margin.
Justify: Stretches text to align with both left and right margins, giving a clean edge.
Steps to Align:
Select the text.
Go to the Home tab.
Click the desired alignment option in the Paragraph group.

4. Inserting Objects & Graphics (Insert Tab)

Inserting Pictures:
From a File: Insert a saved image from your computer.
Insert tab -> Pictures command -> Select file -> Insert.
Online Pictures: Insert an image from the internet (e.g., Bing Image Search).
Insert tab -> Online Pictures command -> Search for a topic -> Select image -> Insert.
Using Placeholders: A placeholder is a dotted container box on a slide layout. Click the Pictures icon within a placeholder to insert an image directly.
Inserting WordArt:
A gallery of decorative text styles for creating attractive titles and headings.
Steps: Insert tab -> WordArt command -> Choose a style -> Type your text in the new text box.
Inserting Shapes:
A collection of ready-made shapes like lines, arrows, rectangles, and stars.
Steps: Insert tab -> Shapes command -> Select a shape -> Click and drag on the slide to draw it.
Formatting Shapes:
Resizing: Click on the shape and drag the sizing handles.
Filling Color: Select the shape -> go to the Format tab -> Shape Fill command -> Choose a color.
Inserting SmartArt:
A tool to visually represent information and ideas using graphics like lists, cycles, hierarchies, etc.
Steps:
Insert tab -> SmartArt command.
Choose a graphic type and layout from the dialog box.
Click OK.
Type your text into the [Text] boxes of the graphic.
Use the Design tab (under SmartArt Tools) to change colors and styles.

5. Running a Slide Show (Slide Show Tab)

What is a Slide Show?
A presentation of slides shown sequentially to an audience.
How to Start:
Go to the Slide Show tab.
From Beginning: Starts the show from the very first slide. (Shortcut: F5)
From Current Slide: Starts the show from the currently selected slide. (Shortcut: Shift + F5)
During the Show:
Click the mouse or press the arrow keys to move to the next slide.
image.png
 
Want to print your doc?
This is not the way.
Try clicking the ··· in the right corner or using a keyboard shortcut (
CtrlP
) instead.