Skip to content
Health workforce Planning
  • Pages
    • Introduction
    • Workforce planning platform
      • icon picker
        Workforce stock-flow model
      • Country’s healthcare system analysis
        • National Health Workforce Accounts - Indicators
          • Module 1
          • Module 2
          • Module 3
          • Module 4
          • Module 5
          • Module 6
          • Module 7
          • Module 8
          • Module 9
          • Module 10
      • Optimizer
    • Reference tables
      • Dashboards
      • Stock-flow
      • Glossary
      • Lookups
      • Data Sources
        • MOE data
    • User Manual Presentation Content
    • Health Workforce Planning Indicators

Workforce stock-flow model

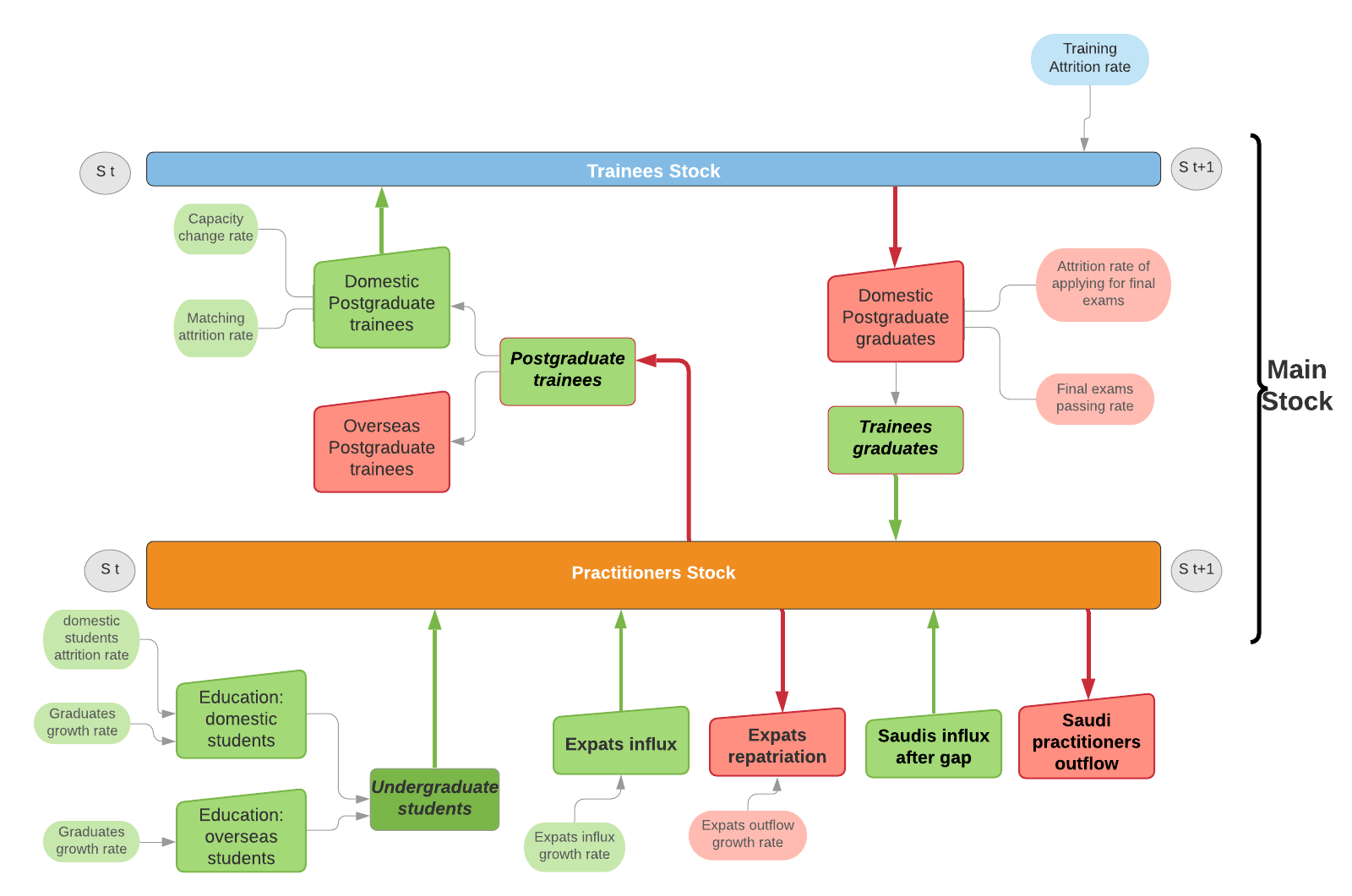
The
@Stock
is headcount that is present and any given moment of time, and is always derived from some other previous stock and flows accrued to that initial stock over a period of time.
There are two basic types of stock – initial and resulting. The latter is being calculated by adding the values of flow, taking into account their impact on the stock, to the initial stock.
The following diagram depicts the relationships between stock, flow components of both inflow and outflow kinds (upper and bottom areas, respectively).
Flowchart (1).png
Stock components
Component
Measurement Approch
Available aggregation levels
Sub components
Component type
Number of health workers
2
Head count of physicians, nurses and other health practitioners currently in postgraduate training or in practice
2
2
Expats influx
1
Expats coming to Saudi Arabia for the first time and receiving their registration from the SCFHS
1
1
Expats repatriation
1
Non-Saudi doctors, nurses and other workers who decided to discontinue their registration with the SCFHS
1
1
Undergraduate students
2
undergraduate enrollment who is willing to register as general practitioners
2
2
Postgraduate trainees
2
New resident trainees for each specialty whether inside or outside Saudi Arabia
2
2
Trainees graduates
1
Physicians, nurses and other health practitioners who finished their training programs for each spciality
1
1
Saudi practitioners outflow
1
Saudi doctors, nurses and other workers who decided to discontinue their registration with the SCFHS
1
1
Saudis influx after gap
1
Saudis expected to return to profission
1
1

 
Want to print your doc?
This is not the way.
Try clicking the ··· in the right corner or using a keyboard shortcut (
CtrlP
) instead.