Skip to content

Understanding Bytes and Bits

1 Byte = 8 Bits
A byte is the basic unit of digital information and can represent values from 0 to 255 in decimal.
In binary, a byte ranges from 00000000 to 11111111.
In Networking:
IP Addresses (IPv4) consist of 4 bytes or 32 bits.
Each byte in an IP address is called an octet. For example, in the IP address 192.168.1.1:
192, 168, 1, and 1 each represent one octet (8 bits).
Why It Matters:
Understanding bytes and bits is essential for working with IP addresses, subnetting, and network configurations.
image.png

1. What is the difference between a router and a switch?

A switch can be used to connect devices in a network.
Routers connect networks.
A router links computers to the Internet, so users can share the connection.
A router acts as a dispatcher, choosing the best path for information to travel so it's received quickly

2. When you configure the TCP/IP protocol on a device, an IP address, a subnet mask, and usually a default gateway are required in the TCP/IP configuration settings. What is an IP address, a subnet mask and a default gateway?

An IP address is a numerical label assigned to each device (e.g., computer, printer, router) participating in a computer network that uses the Internet Protocol for communication
If a device needs to communicate with a device on another network, it will usually communicate through a device called a router.
A Subnet Mask is used by the TCP/IP protocol to determine whether a host is on the local subnet or on a remote network.
A router that is specified on a host, which links the host's subnet to other networks, is called a Default Gateway
When a host attempts to communicate with another device, it performs a comparison process using the defined subnet mask and the destination IP address versus the subnet mask and its own IP address. The result of this comparison tells the computer whether the destination is a local host or a remote host. If the result of this process determines the destination to be a local host, then the computer will simply send the packet on the local subnet. If the result of the comparison determines the destination to be a remote host, then the computer will forward the packet to the default gateway. It is then the responsibility of the router to forward the packet to the correct subnet.

3. What is the functionality difference between a straight through cable and a cross over cable?

Crossover is used to connect
a PC to a PC
a PC to a router
a router to a router
a hub to a hub
a switch to switch
Straight through is used to connect
a PC to a switch
a PC to a hub
a switch to a router

4. Each IP address consists of two parts? What are these two parts?

the network portion that identifies the network broadcast domain
the host portion which identifies the host within the local network

court-judge


Determining the Class of an IP Network

IPv4 addresses are divided into classes based on the value of the first octet. Here’s a quick guide to identifying the class of an IP address:
Class A:
Range: 1.0.0.0 to 126.0.0.0
First octet: 1-126
Default Subnet Mask: 255.0.0.0 (/8)
Network bits: 8 bits
Host bits: 24 bits
Class B:
Range: 128.0.0.0 to 191.255.0.0
First octet: 128-191
Default Subnet Mask: 255.255.0.0 (/16)
Network bits: 16 bits
Host bits: 16 bits
Class C:
Range: 192.0.0.0 to 223.255.255.0
First octet: 192-223
Default Subnet Mask: 255.255.255.0 (/24)
Network bits: 24 bits
Host bits: 8 bits
Class D:
Range: 224.0.0.0 to 239.255.255.255
Used for multicast (not used for standard networking).
Class E:
Range: 240.0.0.0 to 255.255.255.255
Reserved for experimental use.
For the IP address 192.168.1.0:
The first octet is 192.
This falls within the range for Class C.
So, 192.168.1.0 is a Class C network.
ok

Subnetting is possible based on number of bits burrowing from hosts portion. For example, if we have 8 bits allocated to host portion for /24 networks then we have 8 bits to work on so it depends how many subnetting we need to do. If we need to divide it to 2 subnets we need to burrow 1 bit. Formula is 2^n(number of bits burrowed from host portion).

ok

If we need to create 8 subnets network, we need to burrow 3 bits from the host portion (8bits) so it becomes 2^3 = 8. Now the host bits remains with 5 bits . Each subnet will have 32 ip addresses including NA and BA


New Subnet Mask:
Borrowing 3 bits from the host portion means you add those bits to the network portion.
New subnet mask: /24 + 3 = /27
In decimal notation, /27 corresponds to 255.255.255.224.

Number of Subnets Created:
The number of subnets is determined by the formula:
2number of bits borrowed2^{\text{number of bits borrowed}}2number of bits borrowed
With 3 bits borrowed:
2^3 = 8
So, 8 subnets can be created.
Number of Hosts per Subnet:
After borrowing 3 bits for the subnet, you have 5 bits remaining for the host portion (8 original host bits - 3 borrowed bits = 5 host bits).
The number of usable IP addresses (hosts) per subnet is calculated by:
2^(number of host bits -2)
For 5 host bits:
25−2=32−2=302^5 - 2 = 32 - 2 = 3025−2=32−2=30
So, each subnet will have 30 usable hosts.




/usr/lib/jvm/default-java/bin



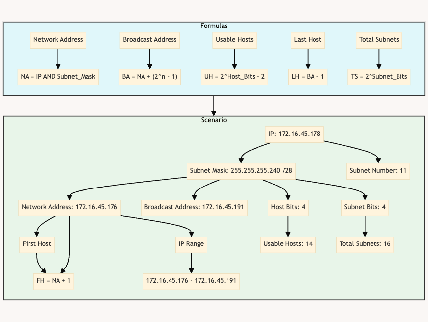
%%{init: {'theme': 'base', 'themeVariables': { 'fontSize': '16px' }}}%%
graph TD
subgraph Scenario["Scenario"]
style Scenario fill:#e8f5e9,stroke:#333,stroke-width:2px
A[IP: 172.16.45.178] --> B[Subnet Mask: 255.255.255.240 /28]
B --> C[Network Address: 172.16.45.176]
C --> F7[First Usable Host: 172.16.45.177]
C --> F8[Last Usable Host: 172.16.45.190]
C --> L[IP Range]
L --> M[172.16.45.176 - 172.16.45.191]
B --> D[Broadcast Address: 172.16.45.191]
B --> G[Host Bits: 4]
G --> H[Usable Hosts: 14]
B --> I[Subnet Bits: 4]
I --> J[Total Subnets: 16]
A --> K[Subnet Number: 11]
end

subgraph Formulas["Formulas"]
style Formulas fill:#e0f7fa,stroke:#333,stroke-width:2px
F1[Network Address] --> F2["NA = IP AND Subnet_Mask"]
F3[Broadcast Address] --> F4["BA = NA + (2^n - 1)"]
F5[Usable Hosts] --> F6["UH = 2^Host_Bits - 2"]
F7[First Host] --> F8["FH = NA + 1"]
F9[Last Host] --> F10["LH = BA - 1"]
F11[Total Subnets] --> F12["TS = 2^Subnet_Bits"]
end

Formulas --> Scenario

Online FlowChart & Diagrams Editor - Mermaid Live Editor.pdf
55.3 kB
mermaid-diagram-2024-08-19-194112.png

Want to print your doc?
This is not the way.
Try clicking the ··· in the right corner or using a keyboard shortcut (
CtrlP
) instead.