Skip to content

EV Portal

Introduction

Electric Vehicles (EVs) symbolise a pivotal shift in the automotive industry, aiming to curb environmental impacts and promote sustainable transportation. EVs, powered by electrically charged batteries, forego traditional fuel consumption, thus mitigating air pollution and reducing dependency on non-renewable resources. The Indian Government’s web portal initiative seeks to systematise EV registration, ensuring regulatory compliance and enabling streamlined interaction between EV owners and government bodies.

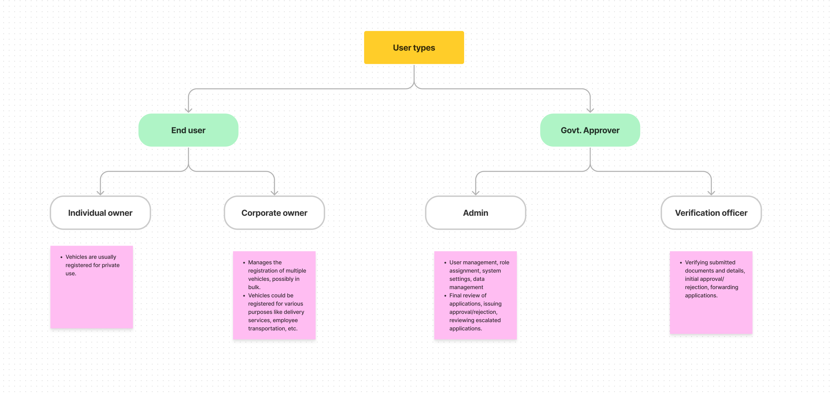
User roles & responsibilities

image.png

End users
User type
Description
Roles & responsibilities
Individual owners
Vehicles are usually registered for private use.
Register for an account
Log in using their credentials
Register individual EVs
Provide relevant information
Upload necessary documents
Pay the registration fees
View and track the registration process
Corporate owners
Aims to commercialised the purchased EV.
Manages the registration of multiple vehicles, possibly in bulk.
Vehicles could be registered for various purposes like delivery services, employee transportation, etc.
Register for an account
Log in using their credentials
Upload their business details such as
GST Number
Type of business
Register multiple EVs
Provide relevant information
Upload necessary documents
Pay the registration fees
View and track the registration process
There are no rows in this table
Govt. Approvers
User type
Description
Roles & responsibilities
Admin
User management, role assignment, system settings, data management
Final review of applications, issuing approval/rejection, reviewing escalated applications.
User management dashboard
Add or remove users
Manage and monitor the overall registration dashboard
View escalations cases
View team performance
Verification officers
Verifying submitted documents and details, initial approval/rejection, forwarding applications.
Log in using their credentials
Review submitted requests
Approve or reject registrations
Request additional information from end users if necessary.
Manage and monitor the entire registration process.
There are no rows in this table

Objective of the Scope Document

This document delineates the developmental framework for an EV registration web portal, specifying user roles, functionalities, and development timelines, aiming to establish a user-friendly and efficient platform facilitating seamless EV registration processes and government oversight.

Module-wise breakup of user roles and features


End users

User account management

New user registration: Form with personal details, email verification.
Login: Secured login via email and password
Forgot password: Password recovery through email/phone.
Profile management: Edit personal information, change password, manage addresses.

EV registration

Registration form: Comprehensive and user-friendly forms to input EV details.
Document upload: Interface for uploading documents such as proof of purchase, ID, etc., with size and format validations.
Payment Gateway: Secure online payments through various methods like credit/debit cards, net banking, etc.

User dashboard

Registration status: Visual and textual representation of the current status of their EV registration application.
History: View past registration details, payment receipts, and status.

Govt. Approver

Admin

User management
Create/Manage Users: Add, update, or remove accounts for verification officers.
Role Assignment: Define and assign roles to officers.
Activity Tracking: Monitor the activity and performance of verification officers.
Dashboard Management:
Overview: Real-time data visualisation of registration applications, status, and officer performance.
Alerts: Receive notifications for new registrations, pending approvals, and other relevant activities.
Reporting:
Generate Reports: Create detailed reports regarding registrations, revenue, user activity, and officer performance.
Analysis: Utilize data analytics to assess portal usage, user experience, and areas of improvement.

Verification officer

Application Review Dashboard:
Review Applications: Access, review, and process new EV registration applications.
Status Update: Modify and update the status of applications after review.
Document Verification:
Verify Documents: Check the authenticity and accuracy of uploaded documents against provided information.
Discrepancy Reporting: Mark discrepancies and generate queries/requests for additional information.
Notifications & Alerts: Receive notifications for new applications, pending tasks, and user responses.
Generate Reports: Prepare and submit reports detailing completed, pending, and rejected applications, along with any issues encountered.

Timeline for development of the entire web portal

Phase
Details
Duration
Planning and Analysis
Define project scope, objectives, and deliverables.
Gather detailed requirements from stakeholders.
Create a project plan and timeline.
2 weeks
Design and Wireframing
Develop wireframes and process flow diagrams for the portal.
Design the user interface.
Create prototypes for user testing.
3 weeks
Development
Build the web portal infrastructure.
Implement user registration, login, and data submission features.
Integrate payment processing.
6 weeks
Testing and QA
Perform extensive testing, including user acceptance testing (UAT)
Conduct final testing and bug fixes.
2 weeks
Deployment
Deploy the portal on a secure server.
Provide user training and support.
2 weeks
Total
15 weeks (Approx.)
There are no rows in this table

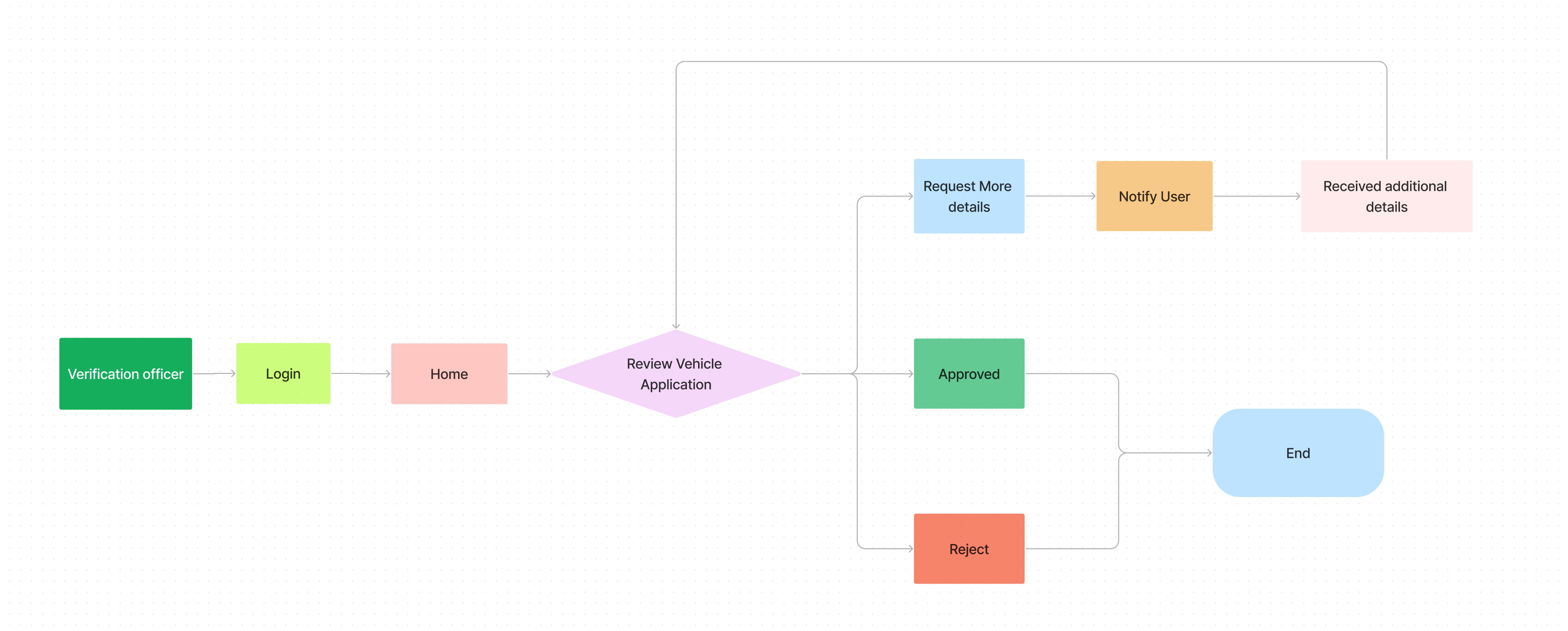
Process flows

Name
Process flow
End user registration & login
image.png
EV registration (End user flow)
image.png
EV registration (Govt. Approver flow)
image.png
There are no rows in this table

Wireframes

Figma link

Here you can find the Figma prototype link:

End user Module
Govt Approver Module
Screen
Description
Screenshot
Admin dashboard
This screen shows the Govt. approver admin dashboard where total EV registrations, Pending applications, rejected applications and the added verification officers can be seen.
image.png
Admin: User
This screen shows the Govt. approver Admin dashboard where the new verification officers can be added.
image.png
Admin: Add user
This screen shows the Govt. approver Admin dashboard where the new verification officers can be add their details.
image.png
Admin: Reports
This screen shows the Govt. approver Admin dashboard where the reports of EV registration can be reviewed by the admin.
image.png
Verification officer: dashboard
Here, it shows the Govt. approver’s verification officer dashboard where we can see total EV registrations, pending applications, rejected applications.
image.png
Verification officer: Review application
It shows the Govt. approver’s verification officer dashboard where we can see the review application of a registered EV vehicle.
image.png
Verification officer: Reject application
It shows the Govt. approver’s verification officer dashboard where we can see the registered EV user has been rejected by the verification officer.
image.png
Verification officer: More info needed
Here, it shows the Govt. approver’s verification officer dashboard where we can see the that registered EV user need to add more details for approval.
image.png
Verification officer: Report
This screen shows the Govt. approver’s verification officer dashboard where we can see the reports which is made by the verification officer about the registration of EV based on state, all EV registration, rejected EV registration and pending EV registration.
image.png
There are no rows in this table

Want to print your doc?
This is not the way.
Try clicking the ··· in the right corner or using a keyboard shortcut (
CtrlP
) instead.