Skip to content

Novel Approach to Creating And Sharing Value

Novel Method of Creating and Sharing Value between Web3.0 and Web2.0

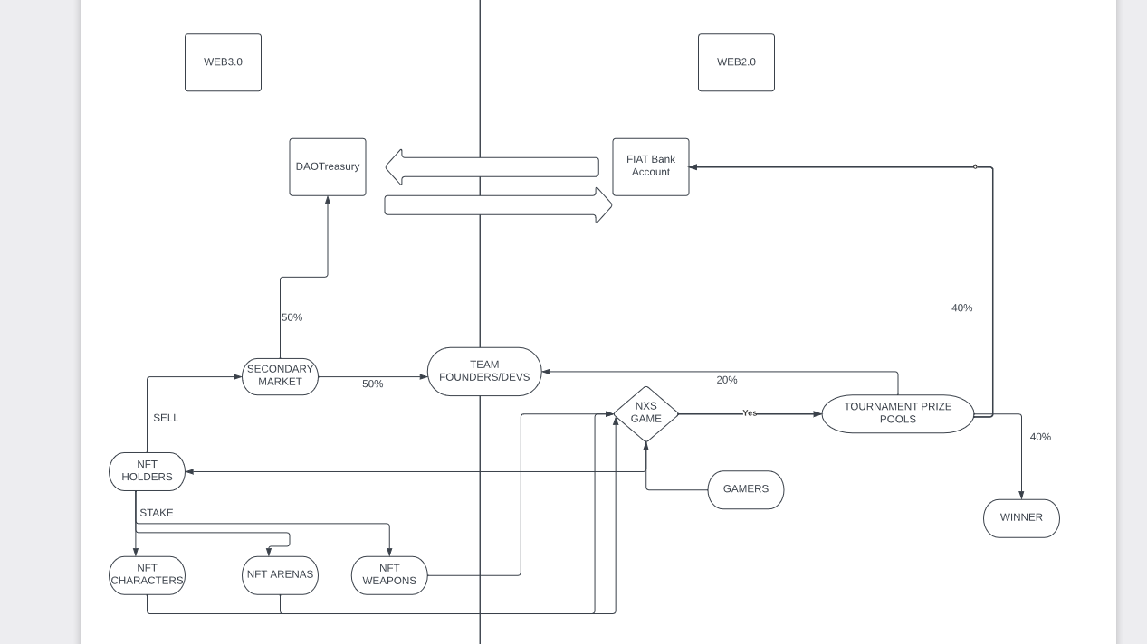
Our goal in this method is to make a system which operates between web2.0 and web3.0 landscapes. With this in mind we have a flow as below.

Screenshot (35).png
We ensure a bidirectional flow of value and revenue between the web3.0
@NXS Verse
and the web2.0 . This means the revenue which is generated on the Web3.0 side , can be used to fuel the growth of on the web2.0 side. This will also be true when the revenue generated on the web3.0 side can be used for growth of Web3.0
@NXS Verse
. This way we can create a self sustaining model which exploits the benefits of Defi mechanics on one hand as well as the huge potential of growth of .
The Model ensures that along with the popularity of , the value of NFTs themselves increases. The higher activity on the secondary market of Web3.0 can in turn be used to further the growth of . Thus along with time , both halves increases in value by complementing each other.
The goal of our approach is to create financial benefits for NFT owners on web3.0 as well as gamers on web2.0 . More details on this can be found on and .

Want to print your doc?
This is not the way.
Try clicking the ··· in the right corner or using a keyboard shortcut (
CtrlP
) instead.