Skip to content

The SAVVI Concept Model

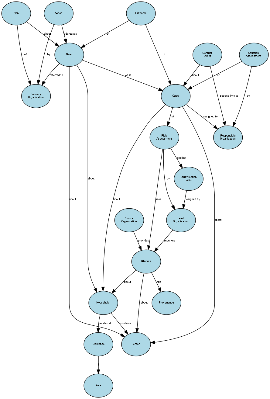
The Concept Model

conceptModel.gv (3).png

How the Concept Model works


A LEAD-ORGANISATION designs a risk STRATIFICATION-POLICY to define the type of vulnerability that it wants to address, and the risk categories that it will use. The risk STRATIFICATION-POLICY will define a set of vulnerability ATTRIBUTEs about PERSONs or HOUSEHOLDs, and a set of rules which can be applied to them, to generate a RISK-ASSESSMENT.
The LEAD-ORGANISATION requests data containing ATTRIBUTES from various SOURCE-ORGANISATIONs, who give further information about the data’s PROVENANCE.
A PERSON may belong to a HOUSEHOLD, containing other PERSONs, and a HOUSEHOLD will be at a RESIDENCE. It is possible that a PERSON may be in more than one HOUSEHOLD at the same time, and that a HOUSEHOLD may share a RESIDENCE with another HOUSEHOLD.
A RESIDENCE will be in a geographic AREA, which may bring further context that can be applied in the risk STRATIFICATION-POLICY.
When a RISK-ASSESSMENT has been carried out, the LEAD-ORGANISATION will raise CASEs and assign them to the most appropriate RESPONSIBLE-ORGANISATION. The RESPONSIBLE-ORGANISATION will make a CONTACT-EVENT with the PERSON or HOUSEHOLD for each CASE, leading to a SITUATION-ASSESSMENT.
These proactive CONTACT-EVENTs are driven by the RISK-ASSESSMENT. However, other CONTACT-EVENTs may occur, perhaps driven by contact made directly by the PERSON themselves, or perhaps a concern is raised from a member of the public, or a professional. These reactive contacts may require that a new CASE is raised.
The SITUATION-ASSESSMENT informs one or more NEEDs that should be addressed to mitigate the vulnerability.
Each NEED is referred to a DELIVERY-ORGANISATION who may create a PLAN about how they intend to provide support. The DELIVERY-ORGANIZATION then carry out a series of ACTIONs, some of which may be recurring.
ACTIONs continue until either the NEED is achieved, or a fresh SITUATION-ASSESSMENT determines that the NEED is no longer a requirement.
As each NEED is concluded, an OUTCOME can be recorded. When all NEEDs are addressed, the CASE can be closed, and a case OUTCOME set.
SAVVI Concepts
Concept
Label
Definition
Smart City Concept Model
savvi:Action
Action
An action that has been carried out as a part of responding to a NEED.
sccm:Event
savvi:Area
Area
A geographic area
sccm:Place
savvi:Attribute
Attribute
A state of a person or household.
sccm:State
savvi:Case
Case
A container for information recording the history of events for a person or household who may have needs.
sccm:Case
savvi:ContactEvent
Contact Event
A record of an event in which the situation of a person or household was sought.
sccm:Observation
savvi:DeliveryOrganisation
Delivery Organisation
A service provider who delivers actions that respond to a NEED.
sccm:Organisation
savvi:Household
Household
A collection of PERSONs who live together.
sccm:Organisation
savvi:LeadOrganisation
Lead Organisation
An organisation responsible for coordinating a vulnerability initiative.
sccm:Organization
savvi:Need
Need
The need where assistance is required to mitigate a vulnerability.
sccm:Objective
savvi:Outcome
Outcome
The resulting situation of a CASE, or a NEED
sccm:State
savvi:Person
Person
A Person who may be vulnerable, or who needs assistance.
sccm:Person
savvi:Plan
Plan
A set of planned actions designed to respond to a NEED over a period.
sccm:Plan
savvi:Provenance
Provenance
A record of the steps taken to prepare a peice of data.
sccm:Observation
savvi:Residence
Residence
A building, or a part of a building, designed to accommodate a single HOUSEHOLD.
sccm:Building
savvi:ResponsibleOrganisation
Responsible Organisation
An organisation who is made responsible for a CASE.
sccm:Organization
savvi:RiskAssessment
Risk Assessment
A Categorisation of the Risk of a PERSON or HOUSEHOLD.
sccm:Assumption
savvi:SituationAssessment
Situation Assessment
An understanding of the situation of a PERSON or HOUSEHOLD as a result of a contact.
sccm:State
savvi:SourceOrganisation
Source Organisation
An organisation that provides ATTRIBUTE data
sccm:Organization
savvi:StratificationPolicy
Stratification Policy
A definition of the rules by which Risk Categories will be determined
sccm:Rule
There are no rows in this table
Load content from www.digitalservicedesigner.com?
Loading external content may reveal information to 3rd parties. Learn more
Allow
Load content from www.digitalservicedesigner.com?
Loading external content may reveal information to 3rd parties. Learn more
Allow
Load content from www.digitalservicedesigner.com?
Loading external content may reveal information to 3rd parties. Learn more
Allow
Load content from www.digitalservicedesigner.com?
Loading external content may reveal information to 3rd parties. Learn more
Allow
Load content from www.digitalservicedesigner.com?
Loading external content may reveal information to 3rd parties. Learn more
Allow
Want to print your doc?
This is not the way.
Try clicking the ⋯ next to your doc name or using a keyboard shortcut (
CtrlP
) instead.