Gallery
roq
Shop System Knowledge Base
Share
Explore
Commercial Shop Systems

SAP Commerce Cloud


This page reflects our views and assessments. All information is sourced from publicly available information and does not represent the vendor’s official position.
Name
URL
Architecture
Typical scenarios
i
Project Hosting
i
Code-access
i
Gartner Magic Q 23
SAP Commerce
Modular, Java-based application
No results from filter

Evaluation

⭐ Highlights

SAP Commerce, especially when integrated with other SAP products like S/4HANA, is extremely powerful and capable of serving even the largest enterprises.
The underlying Java platform (Hybris) was released in 2001, making SAP Commerce a highly mature and battle-tested system.

👍 When to use

Companies with established Java teams that heavily use SAP ecosystem services may effectively leverage the full capabilities of this extensive system.
Companies with extreme requirements in with regard to scalability

👎 When to avoid

Companies seeking a more lightweight solution and lacking extensive in-house SAP expertise may find SAP Commerce overly complex for their needs.

Functionality

Summary

SAP Commerce is feature-complete for both B2C and B2B scenarios. However, it is limited in supporting Marketplace use cases, as it does not include a dedicated merchant portal. For this purpose, SAP officially recommends an additional vendor like Mirakl
.
Beside the relevant e-commerce related features, SAP Commerce also ships with advanced solutions for product management, order management and is pre-integrated with SAP S/4HANA and other SAP CX solutions.

B2C

SAP Commerce
Basic B2C Features
Search & Filtering
Gift Cards
CMS
OMS
PIM
Multi-Store
Call Center
Configurable Products
Multi-Warehouse
Location-Based Inventory
Multi-Locale
Multi-Currency

B2B

SAP Commerce
Quotation & Offer Management
Packaging Units
Measurement Units
Approval Workflows
Shopping Lists
Business Units & Organizations
Roles & Permissions
Products-per-Customer
Price-per-Customer
Volume Prices

Marketplace

SAP Commerce
Merchant Portal
Multi-Merchant

Development approach

Bird’s eye view

image.png
SAP Commerce Cloud is a suite of e-commerce services run by SAP on Azure.
Its core component, the “Platform,” is a headless application built on Java and Spring, previously known as Hybris.
The storefront can either be built from scratch or using the “Composable Storefront” framework, which is pre-integrated with SAP’s CMS, SmartEdit.
Overview:

Extendability

There are multiple approaches to tailor SAP Commerce to specific needs:
Full Source Code Access: Licensed customers receive access to the complete source code of SAP Commerce (formerly Hybris). This allows for in-depth customization of the platform. SAP Commerce provides an extension architecture designed to ensure that customizations do not interfere with updates, enabling the platform to remain updatable even after modifications.
Side-by-Side Extensibility: This approach focuses on maintaining a clean core without making code-level changes. Instead, businesses can build web services that integrate with SAP Commerce using APIs and events. SAP’s Kyma Runtime
, running on an isolated Kubernetes cluster, supports this by enabling the development of custom microservices and serverless functions. This allows for extensions without altering the core platform, ensuring updates and system stability are maintained.
image.png

Storefront approach

SAP offers a template-based solution called Composable Storefront, built on Angular. It is available exclusively to licensed customers.
However, there is an open-source alternative called "Spartacus," which can be used by customers of SAP Hybris on-premise (now end-of-life, as noted below). You can find the repository here:
and an official explanation video here:
The Composable Storefront application is pre-integrated with SAP’s CMS solution SmartEdit:
image.png
image.png


Admin UI

image.png
The shop is managed through the admin UI called "Backoffice," which is based on open-source ZK framework
and can be fully customized at the code level.

Integration into the SAP landscape

image.png
SAP offers a wide range of enterprise services. A typical SAP Commerce setup integrates with several of these services, like the SAP S/4HANA ERP system, via the Integration Extension Pack.

Hosting

info
While it was previously possible to self-host SAP Commerce, the on-premise version is now deprecated and will no longer be supported after mid-2026. Existing customers must transition to the cloud version or another shop system.
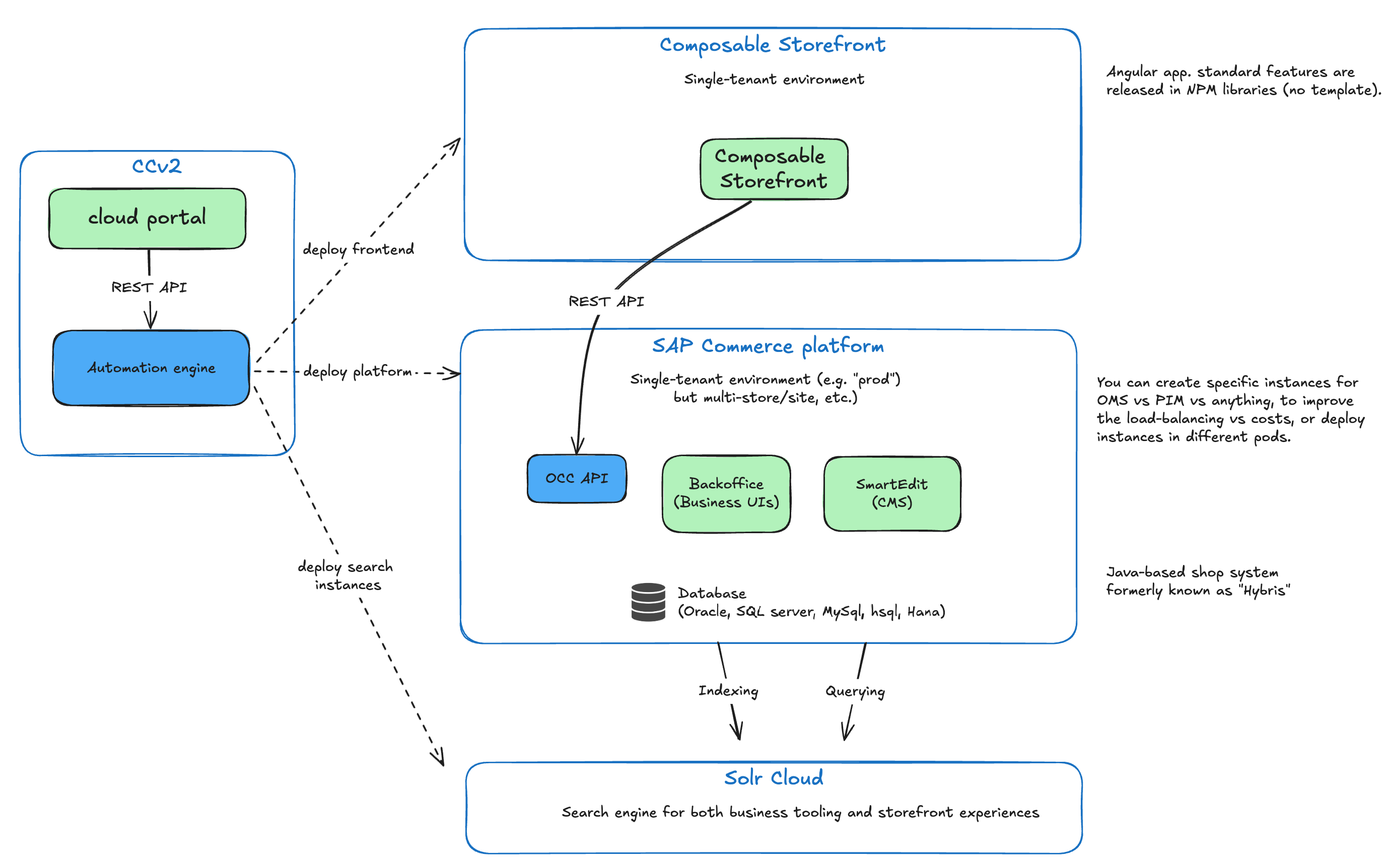
SAP Commerce is hosted on the SAP Commerce Cloud Version 2 (CCv2), managed through a cloud portal. The automation engine provisions and deploys the storefront, SAP Commerce, and the Solr search engine.
SAP Commerce Cloud is operated on MS Azure.
The Angular-based Composable Storefront can be hosted either in SAP Commerce Cloud or with any other provider.
image.png

Case Studies

All information is based on public sources and manually curated. Projects that are completely hidden from the public, are excluded. Contact us to contribute
↪️ You can expand each record to view more detailed information about each case study.
Company
Shop URL
Industry
Type
Shop Description
DAIMANI
Sports & Entertainment
Provides a global marketplace for VIP hospitality services, including tickets, travel, and accommodations.
H&M
Retail (Fashion)
Offers the clothing for women, men, children, and babies.
MVV Enamic
Utilities
Offers energy services like audits, efficiency solutions, and digital tools to business customers.
thyssenkrupp Materials Services
Wholesale (Materials)
Sells various industrial materials, offering a digital platform with omnichannel customer service.
Toyota Motor Philippines
Automotive
The shop offers vehicle lifecycle management, from purchasing to service, accessories, insurance, and more via a mobile app.
No results from filter

Share
 
Want to print your doc?
This is not the way.
Try clicking the ⋯ next to your doc name or using a keyboard shortcut (
CtrlP
) instead.