Skip to content

Smart Stretcher: IoT-enabled Emergency Response System

Enhancing Patient Care through Real-time Monitoring and Quick Intervention

Project Summary:

The Smart Stretcher project introduces a cutting-edge rescue bed equipped with a network of body, organ, and vibration sensors. These sensors, strategically placed according to human anatomy, serve the purpose of swiftly providing patient statistics. The integrated Global Positioning System (GPS) facilitates the location tracking of both doctors and patients during emergency situations. Real-time emergency treatment and diagnosis are made possible by transmitting vital statistics and medical history to the attending doctor. The primary motivation behind this innovation is to ensure prompt treatment and efficiently manage patient influx, particularly during disasters and terrorist attacks.
Project Overview:
Embedded with multiple sensors for comprehensive patient monitoring.
GPS-enabled for quick doctor and patient location tracking.
Facilitates real-time emergency treatment and diagnosis by sending vital statistics to doctors.
Project Deliverables:
Visual Basic (VB) Code
Executable Files
Help Files
image.png

Project Organization

2.1 Software Process Model:
The Classic Life Cycle Model is employed for this project. Weekly team meetings are conducted to discuss progress, share relevant information, and review documents. Meetings may increase in frequency during the final semester to accommodate additional time availability. Regular reviews are scheduled during the team meetings, with a comprehensive technical review planned at the end of the Design Phase. Milestones include research results, finalizing requirements, design phase results, initial coding phase, and a second coding phase based on testing results.
2.2 Tools and Techniques:
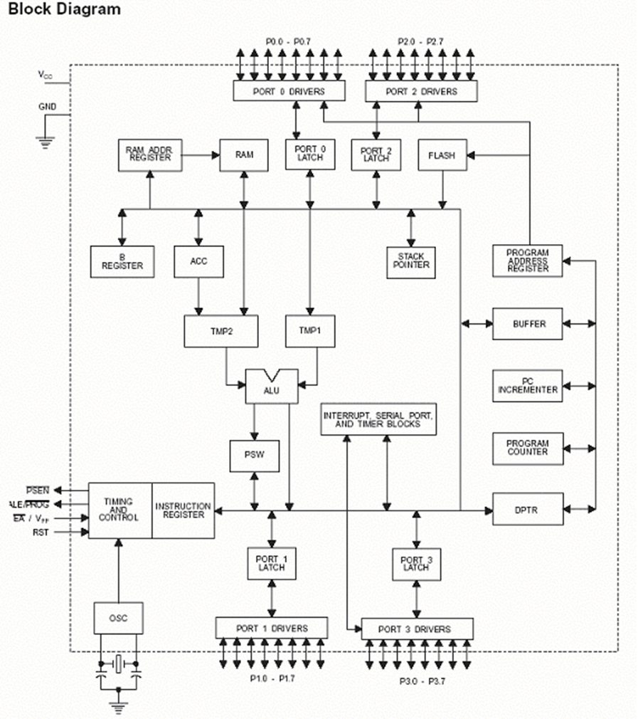
Tools used include the Keil compiler and ISP flash programmer.

Project Management Plan:

3.1 Tasks:
Requirement Analysis Phase 1
Requirement Analysis Phase 2
Design of System
Coding Phase 1
Coding Phase 2
Testing Phase 1
Requirement Analysis:
Phase 1: Research existing software and consult with the Project guide.
Phase 2: Finalize requirements through discussions, expert consultations, and preparation of the Software Project Management Plan (SPMP).
Heartbeat
There are no rows in this table
image.png

Design Phase:
image.png
Involves designing static, dynamic, and functional views of the software using various diagrams (Use case, class, activity, and data flow). GUIs will also be designed during this phase.
Coding Phase 1:
Study Microsoft Visual Basic 6, write initial code for the entire project, create the database, and conduct unit tests.
Coding Phase 2:
Review the code from Phase 1, modify code and database based on review results.
Testing Phase:
Follow a testing program involving unit testing, integration testing, and validation testing. Further details will be determined through discussions.

References:

1. Ram, B. (Author). (Year). Basic Electronics.
2. Jain, R.P. (Author). (Year). Digital Electronics.
3. Red Circuits. (2017). [URL]: [redcircuits.com]
4. All Data Sheet. (2015). [Title of the specific document or datasheet]. Retrieved from [URL]: [alldatasheet.com]
5. Electronics For You. (1998). [Title of the specific article or resource]. In *Electronics For You Magazine
Want to print your doc?
This is not the way.
Try clicking the ··· in the right corner or using a keyboard shortcut (
CtrlP
) instead.