JavaScript required
We’re sorry, but Coda doesn’t work properly without JavaScript enabled.
Skip to content
SAVVI
Welcome
About SAVVI
The SAVVI Declaration
SAVVI Playbook
Data Standards
Catalogue
Case Studies
Videos
News
Getting Involved
Resources
More
Share
Explore
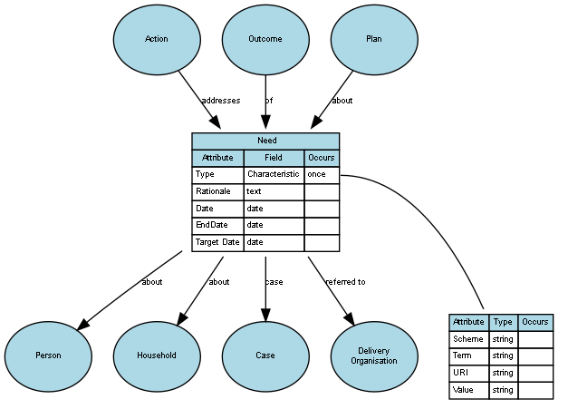
Need
Attributes
Attribute
Description
Field Type
Structure
Occurs
Required?
Source
Permitted Values
Attribute
Description
Field Type
Structure
Occurs
Required?
Source
Permitted Values
Type
The type of need - such as
* access to shopping
* access to medicine
* financial stability
* remaining in the current accommodation
Characteristic
yes
fhir:EpisodeOfCare.diagnosis.condition
Rationale
The reasoning for the need.
text
Date
The date that the need is established
date
EndDate
The date that the need was resolved
date
Target Date
The date that the need should be resolved by for it to be effective.
date
There are no rows in this table
Next Page: Organisation
Load content from www.digitalservicedesigner.com?
Loading external content may reveal information to 3rd parties.
Learn more
Allow
Load content from www.digitalservicedesigner.com?
Loading external content may reveal information to 3rd parties.
Learn more
Allow
Load content from www.digitalservicedesigner.com?
Loading external content may reveal information to 3rd parties.
Learn more
Allow
Load content from www.digitalservicedesigner.com?
Loading external content may reveal information to 3rd parties.
Learn more
Allow
Load content from www.digitalservicedesigner.com?
Loading external content may reveal information to 3rd parties.
Learn more
Allow
Want to print your doc?
This is not the way.
Try clicking the ··· in the right corner or using a keyboard shortcut (
Ctrl
P
) instead.