Skip to content

Use Case 2 - Flow + Email Booking Confirmation

Flow : Booking Confirmation + Email : Booking ChangeObjective:

Streamline the process of creating and updating booking confirmations by integrating both Document Automation and Email Automation functionalities into a single, cohesive flow within our dashboard.

Ease of Configuration

Implementing the flow for document automation was streamlined and efficient, thanks to the reuse of the existing workflow from the booking confirmation customer. The migration of templates was facilitated by the Template Migration feature, and mapping configurations were effortlessly pulled from the pre-established setup. The super admin screen further enhanced the ease of configuration by allowing adjustments without requiring direct database access. This user-friendly interface enabled seamless management and configuration, ensuring a smooth and efficient process.

———————————————————————————————————— Problem Areas

Incompatible Mapping State
We encountered an issue with incompatible mapping states. Despite using similar extraction methods, the output methods differ significantly. The "Create Payload" function outputs document-related data, while the "Request Quote" function displays email content. We attempted to hardcode a filename for the "Create Payload" to function, but it didn't address the email content display issue.
image.png
Structured Json Data and Mapping State
We decided to use the Request Quote which is mainly made for Email Automation Workflow. But booking structures differ from quote generation processes, which have JSON structures and mappings specifically tailored for different quote types like FCL, LCL, FTL, LTL, and AIR. While bookings may involve different data points and formats, quote generation focuses on handling various shipment types with distinct mapping requirements like origin and destination. This made us hardcode many stuff for the flow to work.
Trigger Point
The trigger point of the flow are also very different
Document Flow depends upon Split Classification as the trigger point.
Email Flow depends upon Email Classification prompt as the trigger point.

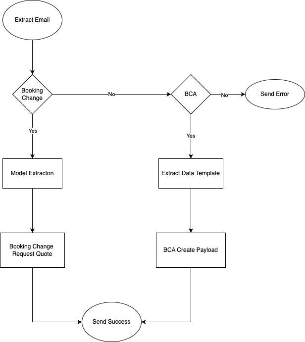
Detailed workflow used for the setup :

Derco diagram (1).jpg
State Flow Diagram : This state flow diagram displays how the flow was setup and the trigger points.
Email + Doc Flow
17.1 kB
This flowchart outlines an email processing system for booking changes. It starts by extracting email content, then checks for booking changes . If there's a booking change, it extracts the data and goes to request quote . For Booking Confirmations, it extracts a data template and creates a payload. Both paths lead to a success message if completed. If neither a booking change nor BCA is found, an error is sent. The system automates handling of booking modifications and confirmations from incoming emails.

Solution:

Workflow Separation Issue ​ For this solution, we leveraged our highly configurable admin screen to streamline the process of managing workflows. Our flow currently supports JSON filing and quote generation. By making use of a state flow diagram, we were able to enhance transparency and ensure the flow is easily adjustable to accommodate various needs. The flexibility of our system allows us to create either a Document Automation Dashboard, an Email Response Bot, or a ChatBot based on specific requirements. This adaptable approach optimizes both functionality and user experience, making our solution both robust and scalable. ​Incompatible Mapping State and Structure
Structurally, bookings differ from our quote generation process. The JSON structure and mapping for quote generation are dedicated to specific quote types, such as FCL, LCL, FTL, LTL, and AIR. To address this, we configured the FCL flow to trigger the Booking Change email flow. While the structure only supports the JSON format for origin and destination, we've integrated this structure into the new flow, hiding it so customers only see the required data.
image.png
For the flow to work origin destination are still in the workflow but in the Request Quote Section the Data points are hidden.

Scalable Solution

Our primary focus should be on creating a workflow that is independent of the type of input or the specific process being executed. Whether dealing with emails, PDFs, or API requests, the workflow should seamlessly handle all inputs without requiring separate paths for each. This means that the mapping state and the JSON state should not operate as completely different entities but should be integrated into a single, cohesive process. By unifying these states, we ensure that the solution remains scalable, adaptable, and easier to maintain. Ultimately, we need to strive towards a "One Rippey" product vision, where all workflows are harmonized under a common architecture, enabling consistent and efficient data handling across the board.

Completeness of Solution and Innovation:

The workflow has been fully implemented and completed end-to-end, demonstrating both thoroughness and efficiency. This comprehensive setup allows for easy replication for Derco customer, fulfilling our commitment to deliver within two weeks, and achieving this milestone in just one week. The solution's completeness and the ability to meet deadlines ahead of schedule underscore its effectiveness and innovative approach.
Want to print your doc?
This is not the way.
Try clicking the ··· in the right corner or using a keyboard shortcut (
CtrlP
) instead.