Skip to content

Features and Initial Scoping: Phishing Education Suite

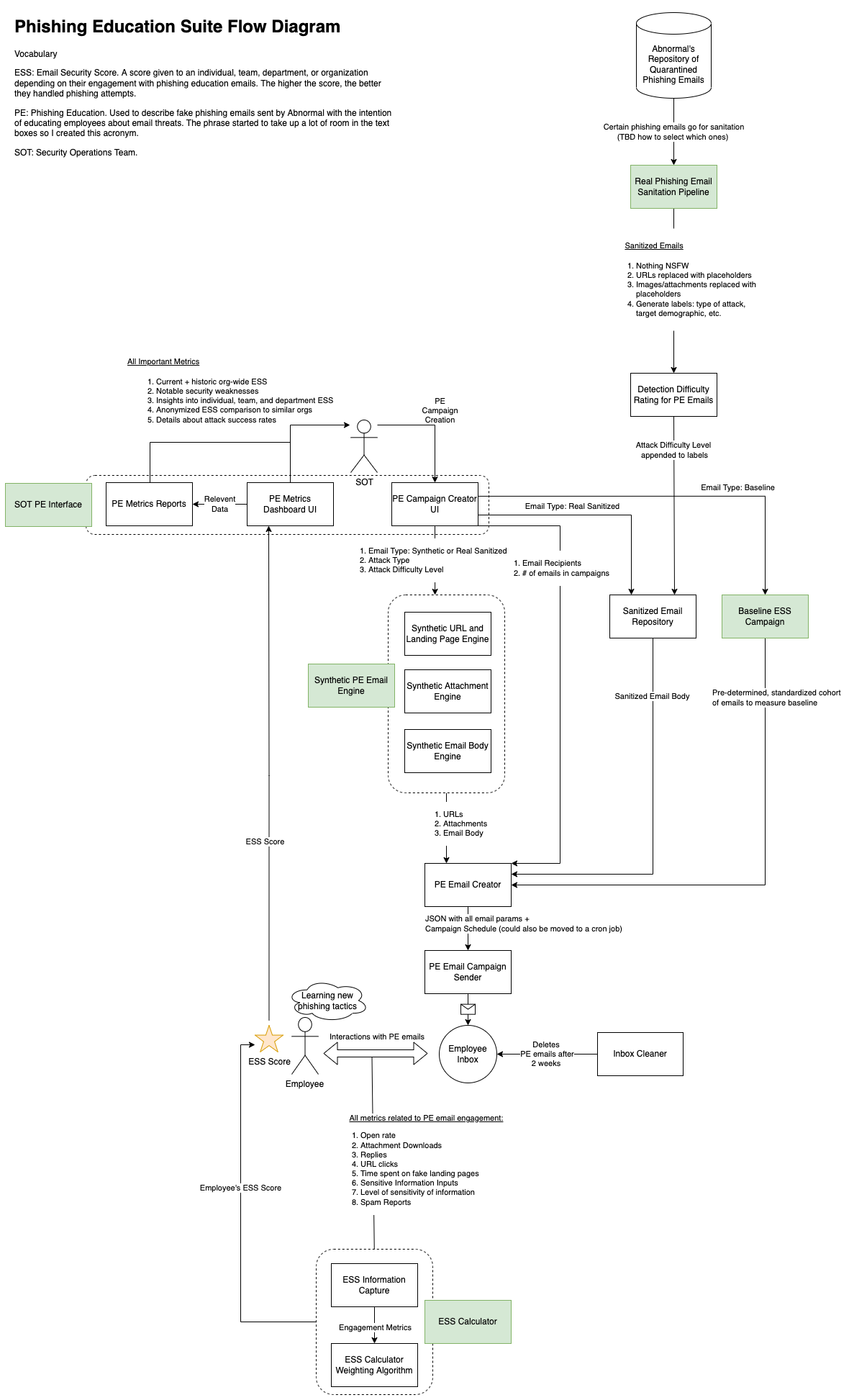
Vocabulary
ESS: Email Security Score. A score given to an individual, team, department, or organization depending on their engagement with phishing education emails. The higher the score, the better they handled phishing attempts.
PE: Phishing Education. Used to describe fake phishing emails sent by Abnormal with the intention of educating employees about email threats. The phrase started to take up a lot of room in the text boxes so I created this acronym.
SOT: Security Operations Team.
Phishing Education Suite Flow Diagram.drawio (1).png
(Might need to click on arrow to expand table)
Phishing Education Suite Features

Want to print your doc?
This is not the way.
Try clicking the ··· in the right corner or using a keyboard shortcut (
CtrlP
) instead.