Skip to content

Problems

Bucket #1 : Claim Raise Process

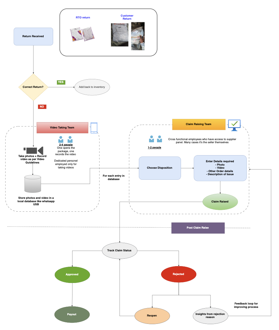
Process Flow

For a seller, the claim raising process starts as soon as a return comes in

Screenshot 2024-08-13 at 8.05.20 PM.png

1. Problems faced Before Claim Raise

Problem #1.1: Sellers have to employ additional manpower for claims

The additional manpower is needed for the following
1.1.1 Selecting Returns on which to raise claims: To create a video for claim raising, sellers need to have the packet intact. Hence, they have to make a decision on claim video creation when the see the packet.
Sellers receive returns in BP packets (in case of RTO) or 3P packets (in case of return). ​
Screenshot 2024-08-14 at 11.32.04 AM.png
Both packets are transparent on one side, allowing sellers to quickly identify discrepancies, such as products with clearly different categories, designs, or colors. However, this transparency is less effective in identifying issues related to damage, missing items, used products, or lower-quality substitutions.
Wrong return type
Description
How sellers identify?
Different Category
Shipped out a Shirt, but got back a Jeans
✅ Can be seen via transparent packing
Different Design or Color
Shipped out a Black striped shirt, got back a green shirt
✅ Can be seen via transparent packing
Slightly different design
Slight design and or color change. For sellers this is an indication of a lower quality product delivered
❌ CAN’T be seen via transparent packing
Damaged/Used
❌ CAN’T be seen via transparent packing
✅ Weight / Thickness of the packet can sometimes be used
Missing
❌ CAN’T be seen via transparent packing
✅ Weight / Thickness of the packet can sometimes be used
There are no rows in this table
As a result sellers are left with two choices
Approach
Preferred by ?
Pro's
Con's
Take Videos on ALL returns
Sellers with lower returns
All wrong returns are covered
Time consuming
Excess videos created that are not used in claim raising
Take Videos on ONLY the wrong returns deduced from packet
Sellers with higher returns
Less time consuming
Not able to always claim on damaged/missing items
There are no rows in this table
1.1.2 Video Creation
Each claim requires seller to upload an unpacking video and some images for the return. From seller LoDs the overall time taken to do this ~5 min. Sellers find this very tedious and frustrating.
Sir, you tell us, are we just here to create videos?
However, from our analysis the video creation time should be approximately ~ 2 min. Following are the steps required in video creation
Step
Time taken (s)
Note AWB number + Take AWB image
10
Note Barcode number + Take Barcode image
10
Show all 4 sides
20
(*) varies from seller to seller
Stretch all 4 edges
30
(*) varies from seller to seller
Open packet and take out product
20
(*) varies from seller to seller
Take Product Image
5
Upload to shared database (mostly whatsapp)
10
Total
115 seconds
There are no rows in this table
Following is a sample video on how sellers raise claims from one of our LoDs.

Problem #1.2: Sellers are not able to adhere to Claim Video Guidelines

Apart from the time consuming nature of creating videos, sellers show frustration when claims are not approved citing ‘Video Guidelines not followed’ (More details on how rejection based on Video guidelines can be found here). Sellers track such rejected claims and try to improve their claim process but are still not able to adhere to Claim Video Guidelines due to the following reasons
1.1.1 Lack of awareness of correct video guidelines
Video Guidelines are shown when a seller raises a claim and again in the ticket response if the claim is rejected due to guideline issues. (See
here
for more details). Despite sellers viewing these guidelines (as confirmed through LoDs), they struggle with understanding and following them. To pinpoint problem areas, we audited both accepted and rejected tickets tickets from green channel sellers (P1-P4 + C1-C7) and conducted LoDs. The table below categorizes the steps in the video SOP into Objective and Subjective checks, indicating seller awareness, adherence, and reasons for non-compliance for each step
Step Type
Step Type
Step Name
Do sellers know of this step?
How many sellers follow this step?
Reasons for not following?
Objective
3
Objective
Show AWB
95%
Attributed to mishandling by the person making the claim video
Objective
Show Barcode
77%
"We thought we click its photo, so no need to have in video" -
On claim raising page, we require sellers to upload an image of the barcode. Sellers feel that evidence is sufficient and hence doesn’t need to be shown in the video
Objective
Show front and back sides
89%
Sellers attribute the oversight due to them being in a hurry
Subjective
5
Subjective
“Stretch” all edges
12%
Sellers definition of stretching differs from what we define as stretched. Sellers simply “show” the edge and don’t stretch it. This can be best seen by the following videos
Subjective
“Twist” all edges
25%
Most Sellers who did not adhere to this step “stretched” the packet as per their definition but did not twist it.
Conversely, most sellers who “twisted” the packet did not “stretch” it
Sellers were unaware of this requirement but will comply. Their previous method was getting approvals, so they thought it was correct.
Subjective
Maintain clear video quality
100%
Subjective
Maintain Packet within frame at all sides
75%
If we adhere to a very strict definition of "packet within the frame," the actual adherence is very low (~10%).
The reported adherence rate considers a relaxed constraint to account for accidental cases where the packet might go outside the frame.
The packet goes out of frame in the following scenarios:
When the packet size is large (common in the case of Ecom), making it difficult to keep the entire packet visible in the frame.
When sellers move from edge to edge, causing the packet to go out of frame
Subjective
Show product clearly post cutting the packet
87%
Product is shown partially or in a crumpled state
Sellers attribute the oversight due to them being in a hurry
This shows that sellers have gaps in their understanding of some parts of the video SOP. Even when they are aware of the steps, lower adherence is often due to their efforts to create videos as quickly as possible.

1.1.2 Lack of real-time corrective feedback at time of video creation
Since the claim video functions like an "unboxing" video, once the product is unboxed, sellers can't recreate the video. This means that if a mistake is made, there's no opportunity for a "retry." To help guide sellers during the video creation process, we considered launching a feature that would provide real-time feedback through prompts (e.g., "Front side not shown properly, please re-show the front side"). However, this functionality isn't feasible with our current tech infrastructure.

2. Problems faced At time of Claim Raise

Problem #2.1: Sellers don’t know the correct disposition under which to raise claims

When the seller lands on the support page, suppliers select a disposition under which they want to raise claim. Of the many dispositions shown to suppliers, only 7 dispositions are related to claims. These are
Return Type
Return Type
Issue Category description
Quantum of claim tickets raised
RVP
4
RVP
I have received wrong return
78%
RVP
I have received used product as return
2.3%
RVP
I have received damaged return
4.47%
RVP
Item/s are missing in my return
10.4%
RTO
2
RTO
I have received a wrong barcoded package in RTO
3.44%
RTO
I have received an RTO in a non-barcoded package
1.39%

Our audits reveal that 10-12% of rejected tickets are due to sellers raising claims under the wrong disposition.
Seller LoDs indicate that over 50% of sellers don’t select the correct disposition when raising claims. A deeper analysis identified two main reasons for this:
Lack of awareness: 90% of sellers are unaware of all available dispositions.
Perceived approval bias: 10% of sellers knowingly choose a different disposition, believing it has a higher approval rate.
Despite the majority of sellers selecting the wrong disposition, the number of rejected tickets remains low. This is because Meesho agents re-audit all 3P rejected tickets and often approve genuine claims, even if they were filed under the incorrect disposition. In this context, a genuine claim is determined by the seller's ticket description.

3. Problems faced After Claim Raise

Problem #3.1 Sellers don’t know how long it will take for a resolution

LoDs indicate that xx% of sellers feel the resolution time is too long Data indicates our first response time is yy second while the average resolution time is zz seconds

Bucket #2: 3P Approval Process

Our current RVP claim approval rates trend at ~80%. For the ~20% claims that are rejected, we sized the share of correctly and incorrectly rejected claims, which is presented below. Non-adherence to video SOP (~46% of rejections) and Correct Product Delivered (~34%) are the 2 major reasons for rejecting claims. ()Every 3P rejected claims flows to internal Meesho agents who revaluate the ticket
Rejection Reason
Quantum in Rejected tickets
What is means?
How agents evaluate?
Problem(s) with evaluation process
Non-adherence to video guidelines
46%
Sellers didn’t make the claim raising video as per Video Guidelines
Agents review the evidence video and reject the claim if they suspect the seller intentionally hid or tampered with something.
Our internal audits reveal that some 3Ps use this reason as a budget control mechanism, rejecting tickets when their approval budget is exhausted. This creates the following negative flywheel:
Sellers create videos based on their best understanding of the SOP,
Some of these claims are approved initially.
Once the budget is exceeded, 3Ps reject the remaining claims.
Meesho agents then review these tickets and, finding that the sellers did not fully adhere to the video guidelines, are unable to approve them.
This leads to the perception among sellers that video-based rejections are arbitrary. In July, 5000 sellers had claims both approved and rejected (due to video guidelines) - despite raising the claims on the same day

Exception for Green Channel Sellers
Beginning in July, Green channel sellers (P1-P3 x C1-C7) are exempt from rejections based on the subjective guidelines in the Video SOP. When Meesho agents re-verify video-based rejections for these sellers, claims are only rejected if the AWB and Barcode are not shown.
Correct Product delivered
34%
Seller received the same product as what was in the catalog but they still raised a claim
This is an indicator for potential seller abuse
Compare the catalog Image with Evidence Image and Video to see if it’s the same product
Rejected by DS Evidence vs Catalog Model
3%
Objective reasons for rejection
Sub order’s AWB != AWB Image uploaded by seller
Duplicate claim video uploaded
These are cases that are directly auto-rejected by our DS model
Others
17%
There are no rows in this table

Bucket #3: Visibility

Problem #3.1: Sellers don’t understand why the claim has been rejected

Problems on which CPD Required

Name
Column 2
For Other vendors, like FK which don’t require videos, do sellers still have seperate “photo taking” and “claim raising teams”. If no, why not?
How many sellers for is this live?
Process?
Do they need a separate team
After raising the claim, do sellers have difficulty tracking if it’s approved or rejected or needs attention?
When a ticket is rejected, on what basis do sellers reopen it? What additional evidence is asked by 3Ps on reopening? Do sellers understand the rejection reason
Sellers <5 claim lifetime. Why have they not received claims
SOP gap?
Not intereseted
Sellers with > 90% video rejections quantum? What problems do they face
For 1st warning sellers, what are their reasons for swapping
For FK, who all sellers have to take photos and who all have to take videos
There are no rows in this table

Want to print your doc?
This is not the way.
Try clicking the ··· in the right corner or using a keyboard shortcut (
CtrlP
) instead.