Skip to content

Objective -

Enable need based users to discover their desired product seamlessly
For users with high intent, identify intent signals and enable the user to discover the right products immediately
For users with low to medium intent, shape intent towards the right products

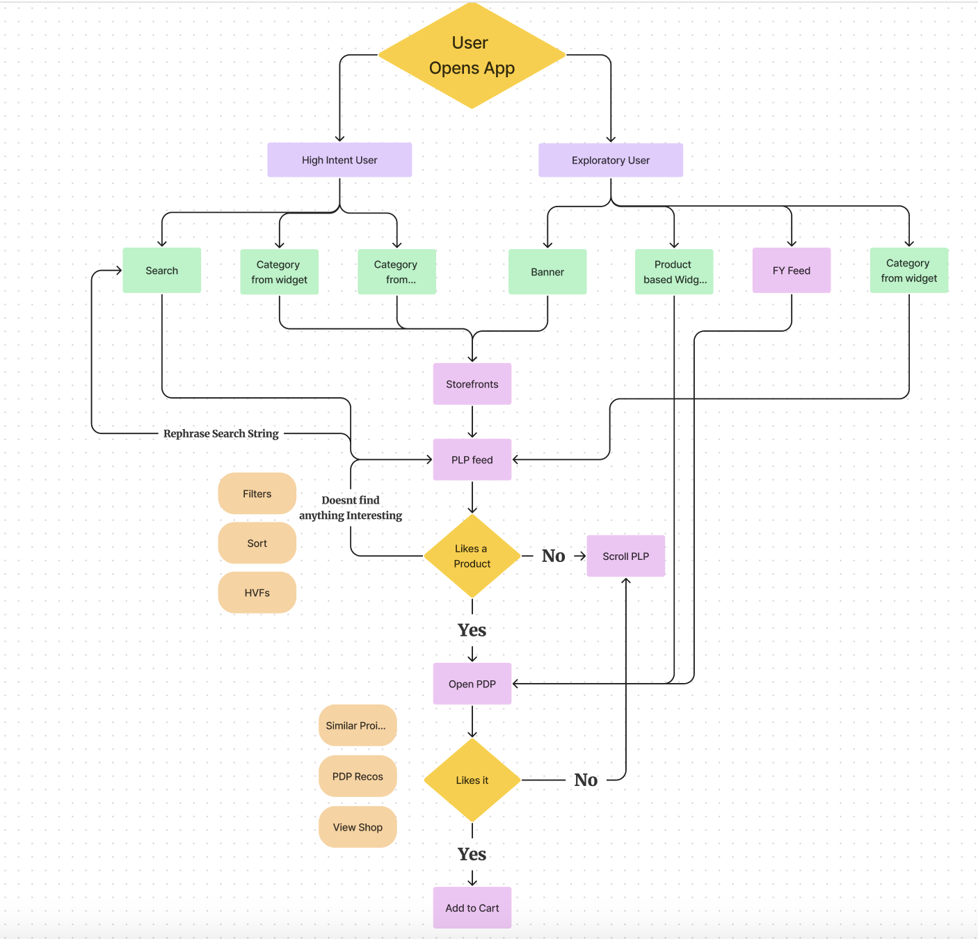
User journey map -

Screenshot 2024-03-18 at 2.53.20 PM.png

Definition of users based on intent

Users with purely exploratory intents are triggered to open Meesho with the
Tryst to Discover ‘NEW’ Products
Discover variety in ‘TRUSTED’ Categories
Discover products according to their ‘INTEREST’
Users with a Need Based or Specific Intent are triggered to Open Meesho depending on
Perceived VARIETY in the desired product or product category
Perceived LOWEST PRICE FOR THE QUALITY in the desired product / product category
Types of Users:
High Intent: User knows exactly what kind of product they want to buy eg. a blue XS Kurti
Medium Intent: User knows which category of products they want to purchase eg. a Kurti
Low Intent: User is just exploring the app, might buy something if they like it
A user may be a high intent user during a particular session and a low one during another. This will depend on the categories the user is interested in at that time, the time of the day etc.

User problems -

Basis historical LODs, TBR -
User Problem
Low Intent
Medium Intent
High Intent
Users when they know what they are looking for (either they already knew or realised they have some hard filters after scrolling) are not able to efficiently browse for just those products
Not applying filters even when they know they want to purchase a product of say 4 and above rating
Users going through widgets even when they have a further specification in mind eg. clicking on kurti when they are looking for cotton kurtis specifically
Users not being able to find the right search terms
Users not applying/not being able to find the right filters

Users not able to find similar products easily
Users not going to PDP Recommendations or search if they have to find similar products, will try to scroll till they find it
Users not knowing how to look for different color/fabric etc in the products they are already viewing
Users are not able to explore more products and categories easily
Users not knowing about the wide variety of products available on Meesho
There are no rows in this table

Understanding current capabilities -

Net filter application - Filters are applied on ~8% of all high intent / search feed opens
Of these, 56% usage comes from HVFs, 15% from IFs and remaining from basic / dynamic filters
image.png
Basic filter definition on tech has remained stagnant and has configuration issues (Eg - New arrival / Meesho Mall etc)
Eg - Mall filter historically applies to the original set of ~8 Mall seller’s listings and doesn’t reference the later setup taxonomy attribute
HVF details - HVF model has remained inactive for close to an year and has been serving stale filters for existing feeds
HVF usage breakdown - Other than Fabric, Category invariant filters account for ~70% of historical HVF usage
image.png
IF usage - Reads from experiment detail IF usage to be heavily indexed on Category (~50%), Price (~25%) and Gender (~13%)
IFs show up at a gap index of 6 catalogs, Of these the most interactions comes forth till 3rd/4th IF and starts dissipating post due to low engagement at increased view depth
Search for demand signalling - ~X% of search sessions are high intent where users specifically pinpoint key attributes as part of the query
Filter definitions -
Filters across the platform typically fall down under -
CIF / Category invariant filters - Includes Top quality / New arrival / Program stores
Price filters
Gender filters
Category filters
Rating filters
Size / Colour filters
CSF / Taxonomy filters

Outside IN -

Feature
Amazon
Flipkart
Temu
Myntra
Ajio
Consolidated learnings
HVF
IMG_8632.PNG
IMG_8655.PNG
IMG_8639.PNG
IMG_8627.PNG
Amazon has HVFs laid out in 2 rows, The first universal HVF pushed toggle for Prime followed by rating, brand and price filters. The next row is dynamic HVFs which are more gender or sub category specific
Flipkart - HVFs only pass in category invariant filters like top brands, new arrivals etc. Similar for Myntra
Temu optimises pricing filters on HVFs followed by rating, category and some category specific attributes
IF
IMG_8633.PNG
IMG_8654.PNG
IMG_8640.PNG
IMG_8614.PNG
tshirt.jpeg
Amazon has each IF pertaining to one filter class label similar as ours, Hierarchy given to Gender followed by category which then extends to size, colour and other taxonomies
Flipkart and Myntra pass on taxonomy filters in IF and also integrate the RE to surface similar search queries with visual references
Temu only surfaces similar search queries interstitially
Ajio pushes brand store cards in interstitial RE
Basic filters
There are no rows in this table
Summarised view -
Competition generally uses HVFs to surface category invariant filters like price, stores or ratings
BAU filters are much more prominent on comp with filter labels showcased in a horizontal scroller and values showing up in the same screen
IFs are generally used to map in high level demand signals first including category / gender before extending on to category specific feeds
IFs are also used to surface similar search terms and store front cards

Solutioning considerations basis user persona -

Reducing interactions via simplified flows have historically helped forth with conversion (Eg - CBD→ PBD)
Textual comprehension is pretty poor for our users and majority of the information consumption happens through visual cues
Utilise HVFs to isolate prelim evaluation demand channel, i.e. Stores / Gender / Category / Price. Isolate CSF to only surface if used extensively or surface in IF

Tentative solves -

KR name
Sub KRs
Description
Reference
Status
POC
Timelines
H1 - Filter expansion for programs
Adding program wise filters (Gold / Mall etc)
Creating filters for different strategic programs to be used in static as well as HVF filters
Picked
@Ena Robinson
@Ayushi Tulsyan
@Nihal Singh
22nd Mar
H1 - Base filter definition refresh
Cleaning up outdated legacy filter conditions
Picked for ops clean up
@Revanth Gundapaneni
Mar end
H1 - HVF - Extending for strategic programs
Extending program filters across all HVFs
Surfacing program HVFs across all feeds
Picked for analytical model updates
@Ena Robinson
@Nihal Singh
25th Mar
H1 - HVF - Base model reinstatement
Increasing coverage of HVFs across all relevant feed
Picked
@Charchit Bharani
Apr 2nd
H1 - HVF / IF - Med term changes
Finalising HVF framework in unison with IF filters to maximise intent channelisation for a given feed
Extending IFs to also surface similar search terms
IMG_8629.PNG
In product solutioning
@Nihal Singh
Apr 3rd week
H1 - Dynamic filter definition
Filter definition basis DS embeddings
Utilising DS embeddings to fetch catalogs mapping to a given filter condition / Do a one time clean up using LLM (Not recommended)
Currently definitions are static and have to be maintained manually leading to ops gaps
Screenshot 2024-03-20 at 1.26.06 PM.png
@Nihal Singh
Next R2R
H2 - Visual discovery for exploratory intent
Creating a fresh discovery flow to visually assist users with exploratory intent to shop by mood
IMG_8641.PNG
TBP
@Nihal Singh
Next R2R
H2 - Basic filter UI refresh
Ui updates to reduce interactions to apply BAU filters
IMG_8637.PNG
TBP
@Nihal Singh
Next R2R
H2 - HVF / IF - User personalisation
Personalising HVFs and IFs to surface filters basis user’s intent profile
@Nihal Singh
Next R2R
H2 - Filter rationalisation
Showcasing category specific filters post recording category intent
IMG_8658.PNG
@Nihal Singh
Next R2R
There are no rows in this table

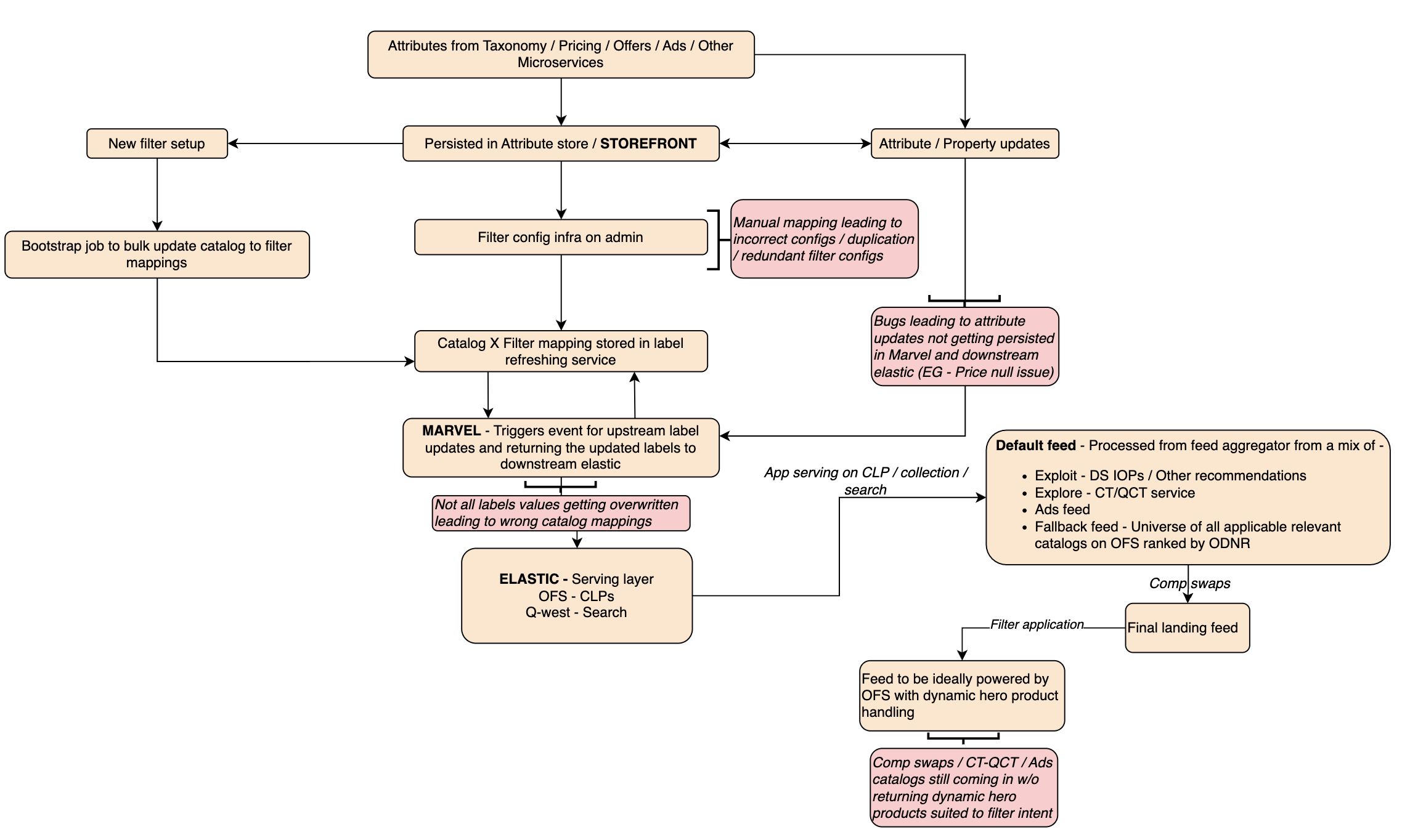
Sort and filter - Service architecture

Screenshot 2024-04-30 at 11.54.57 AM.png


Proposed solve(s) - Intent channelisation (IG bits to be covered later)

Filter label service rationalisation -
Pack of 1 vs Single
Black vs Jet Black - Such values to be normalised into one
We will be building a ML (Embedding based Clustering) + LLM (Maintaining Quality) pipeline that will regularly pick up all unique products’ attribute values and normalise them and update this config file, thus changing from a static setup to a dynamic setup.
ML pipeline to select dynamic feed specific filters -
Build out variant support to test dynamic category specific filters that are selected by a ML model after taking in signals from feed’s content and how users are interacting with these feeds across filter classes.
Signals for feed specific filters
Filter usage - Which Filters are being used by users while searching products / Upon historical filter application
Feed’s conversion profile - Which are the products in a category that are being ordered/wish-listed the most. Look at common attributes and prioritise them
UGC - Attributes that are being talked about in the reviews of the products.
Engagement post filter application - Post filter application, how much time the user is spending on the feed
Filter attribute coverage - Percentage of pareto products under a feed having an attribute (predicate probability)
Attribute distribution - How evenly are the attribute values distributed among the products under a category (coefficient of variance)
Attribute cardinality - How many unique attribute-values are there among all products under a category (attribute cardinality)
IG / Demand shaping - Measure of uniqueness or specificity in terms of describing products under a category
How unique is an attribute to a category 𝑢𝑛𝑖𝑞𝑢𝑒𝑛𝑒𝑠𝑠 = (Pareto viewed product count with the attribute in a category) / (Pareto viewed product count with the same attribute within similar categories / portfolio)
Test model output through LLMs
Present filters+category+search tuple to LLM and ask whether the filters make sense or not for that category/search
Use the response to compute model’s precision with a mix of real world usage
ML user persona setup to select feed agnostic filters (Programs / Promos / Deals etc)
User’s persona profile - To be setup basis -
Interactions with primary REs per feature / program -
HP widget / filter / FIF interactions per program (Loyalty / Mall / Gold)
Order / Browsing history - Views and engagement across products part of programs
Feature signals -
FY / Sorting / Browsing activity / Order usage towards high quality / low price / high price / freshly arrived listings / return profile
Demographic signals - Device / Apps / BNPL to map user profile to High price / High quality / Low ASP
Later, Map user level signals to stack rank sort / filter and FIF position per user
Filter relevance model testing
Build variants that -
Prioritises feed agnostic filters (A) + feed specific filters (B) and curates a default set of primary filters to be showcased across HVF / IF and static / dynamic filters with
Priority given to A vs B
Mix of A and B basis net relevance
Experiment and align on the winning variant per cohort X feed
S&F UI / Hygiene updates -
Solve tech bugs related to -
Attribute update event misses on Elastic across platform
Comp / DS / Explore / Ads swaps post sort application
Any other attribute persistence bugs on Elastic
Build tech fallback systems that -
Stop allowing filter labels with single label value
Scale tech systems to read from DS feed’s schema with A/B support to experiment with filter/ sort ranking across filter types (Static + Visual)
Filter label value → Audience ID → Position on HVF → Position on IF → Position of static filter
P1 - Dynamic sorting of sort options
UI / Design updates -
Static filter screen revamp -
Incorporate visual filters on static filter screens
Label name rationalisation to curb overflowing label names
Simplified usability with section separators / infinite page scrolling with auto section change
EXP / P1 - Search within filters
HVF usability update - Making HVFs sticky : Display on feed up scroll, Hide during down scrolls
IF usability updates -
Given lower effective real estate for horizontal IC/IG components within a vertical scroll feed, Optimise IFs design to showcase all applicable filter labels as follow -
IMG_8614 2.PNG
Clicking on More continues session visually over static filter screens
Label stepper on top to be pre selected with label per IF position
Unified horizontal IC / IG service architecture to experiment and scale FIF and IF
Scalable tech system to experiment with variants and scale horizontal IC/IG components per feed basis inputs from -
DS / Heuristics model
Manual admin input as fallback


Prioritisation / Phasing of solves -

Screenshot 2024-04-30 at 3.32.23 PM.png
Want to print your doc?
This is not the way.
Try clicking the ··· in the right corner or using a keyboard shortcut (
CtrlP
) instead.