Share
Explore

icon picker
PRD - "Sekeco" Order Management System

info
Rumah Makan “Sekeco” Case Study by Kenny Prasetyo
Case study website view link:

Problem Alignment

General Overview

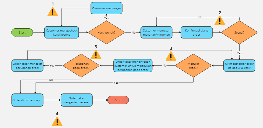
Pada case study ini sebagai seorang Product Owner diminta untuk memberikan saran perubahan dari proses bisnis yang ada dari Rumah Makan Sekeco dengan membuat perombakan pada flow bisnis yang sudah ada (pemesanan masih manual) dengan membuat sebuah sistem baru untuk ordering system. Dimana dengan kondisi sekarang, Sekeco memiliki flow seperti berikut:
image.png


The Problem

Dari ringkasan flow yang telah dibuat terkait flow bisnis Sekeco dimana masih menggunakan metode manual dan terlihat tidak efisien. Sekarang kita dapat pinpoint untuk flow yang bisa menjadi sumber untuk masalah muncul adalah sebagai berikut:
image.png
Flow
Potential Problems
Priority
Flow 1
Ada kemungkinan order dari meja tidak sesuai dengan pesanan yang telah dipesan oleh customer
Flow 2
Pada saat penyebutan order kembali customer dapat bisa melakukan salah order dikarenakan hanya disebutkan secara lisan saja (tidak tercatat)
Flow 3
Waktu yang dibutuhkan untuk men-handle jika pesanan tidak available terlalu lama dan tidak efisien. Ini disebabkan karena order taker yang harus bekerja dua kali pada saat menerima order (memberikan order ke dapur & kasir untuk konfirmasi ketersediaan)
Dari inefisiensi proses ini mood customer dapat berubah menjadi “bad mood” dan kemungkinan tidak akan kembali ke Sekeco
Kemungkinan untuk misinformation terkait stok ketersediaan pada customer. Dimana barang yang bisa saja sudah habis namun dikira oleh dapur / kasir masih in-stock.
Flow 4
Dikarenakan proses ini masih menggunakan metode manual. Data dari order tidak bisa diolah dengan baik. Dimana jika data dapat diolah dengan baik, data tersebut dapat membantu bisnis untuk mengambil keputusan-keputusan dikedepanya (contohnya jika data telah dicatat menggunakan sistem, pihak Sekeco dapat melakukan analisa trend menu yang paling laris, dan dengan data ini pihak Sekeco bisa menyediakan stok makanan yang lebih banyak agar menghindari kasus stok habis pada saat pemesanan oleh customer)
There are no rows in this table

Assumptions

Dari masalah-masalah yang dapat di pinpoint di atas terdapat sebab akibat yang akan terjadi. Dimana dengan permasalahan diatas, jika bisnis rumah makan Sekeco jika flow bisnis yang lama terus dipertahankan makan penurunan dari total customer (profit yang lebih sedikit) bisa berkurang dikarenakan experience customer pada saat datang yang buruk, juga dengan flow bisnis yang lama scalability dari rumah makan Sekeco sangat rendah dikarenakan tidak ada flow yang sudah teratur oleh sistem agar meminimalkan inefisiensi yang dapat menyebabkan kekacauan.



Solution Alignment

Goals

Melihat dari narasi kasus Sekeco, dimana flow proses bisnis sekarang yang tidak optimal & efisien. Berbagai permasalahan yang muncul dikarenakan flow proses bisnis masih menggunakan metode manual. Maka goal utama dari pembuatan product baru ini adalah dengan mengembangkan proses bisnis yang sudah ada menjadi lebih optimal dan efisien menggunakan sistem (website based). Dalam mencapai tujuan utama tersebut terdapat juga beberapa metric-metric yang harus dipenuhi agar tujuan awal tersebut terpenuhi, metric tersebut adalah:
Goals Metric
Priority
Percepatan dalam waktu yang dibutuhkan dalam menjalankan flow bisnis, dengan melakukan pemangkasan untuk proses-proses yang tidak penting ( 5-10 kali lipat lebih cepat)
Kemampuan restoran untuk memenuhi order customer mendekati angka 90-100% (selalu bisa dipenuhi karena barang yang diminta ready stock) dikarenakan hasil analisa dari order tracking
Peningkatan angka pemesanan yang berulang oleh customer sebesar 30-50% setiap tahunya
Mengurangi makanan/minuman yang terbuang dikarenakan tidak terpakai sebesar 30-50%
There are no rows in this table

Scope

In Scope

Pembuatan flow untuk ordering system menggunakan website based

Out of Scope

Pembuatan sistem pembayaran untuk order customer
Pembuatan sistem reservasi kursi sebelum datang ke restoran

Core Requirements

Dari ordering system baru (website based) yang akan dibuat, terdapat requirement yang wajib bisa dilakukan oleh sistem tersebut. Dimana functional requirement dari sistem tersebut adalah sebagai berikut:
Goals Metric
Priority
Sistem harus bisa mencocokkan order dan kursi
Sistem harus bisa mendata order yang telah dipesan oleh customer
Sistem harus bisa menyimpan data dari order yang telah dibuat
Sistem harus bisa diakses oleh aktor-aktor yang terlibat (order taker, dapur, dll.)
There are no rows in this table

Key flows

Dari requirement yang telah dibuat, sebuah sistem baru telah dirancang untuk memenuhi goals. Dimana flow bisnis baru yang akan dibuat adalah sebagai berikut:
image.png
Dibandingkan dengan flow awal yang bersifat manual, flow baru yang telah dirancang yang menggunakan website based terlihat lebih efisien dan mudah. Dimana ordering system yang dirancang menggunakan website yang bisa diakses oleh pihak order taker dan dapur/kasir. Dilihat dari flow yang telah dirancang, proses awal masih memiliki proses yang mirip. Namun, terdapat perbedaan pada saat customer melakukan order. Order taker tidak perlu berulang kali ke kasir / dapur untuk mengecheck ketersediaan stock pesanan. Customer bisa langsung melihat pada ordering system (website based) terkait stock pesanan apakah in-stock atau out of stock. Selanjutnya, pesanan yang telah dibuat oleh dapur nantinya akan tercatat pada sistem dengan tujuan untuk men-track pesanan apa saja yang paling banyak dipesan. Agar kedepanya pihak restoran dapat menyiapkan stok lebih agar bisa memenuhi orderan customer yang akan datang. Kemudian untuk mempermudah visualisasi flow data dari ordering system baru yang akan dibuat berikut merupakan rancangan ERD yang telah dibuat:
image.png

Share
 
Want to print your doc?
This is not the way.
Try clicking the ⋯ next to your doc name or using a keyboard shortcut (
CtrlP
) instead.