Skip to content

Unreal - Teletransportación en VR

La teletransportación, nos es útil en un proyecto VR, para poder indicar al usuario, hacia qué partes de la escena podría llegar a moverse, y de esa forma trasladarse al punto deseado.
El usuario entiende esto, ya que con los mandos, puede visualizar un indicador de distancia, en el que se ve en qué punto se encuentra y hacia dónde puede trasladarse.

image.png
unreal-engine-4-27-openxr.jpg
En nuestro caso, lo explicaremos específicamente para el casco Oculus Quest 2. Y para que funcione, deben haber hecho previamente la configuración del proyecto para este casco específico.

Una vez configurado el proyecto podemos establecer tanto los espacios que pueden ser recorribles y en los que esté habilitada la teletransportación, como los que no.

Volumen Teletransportable

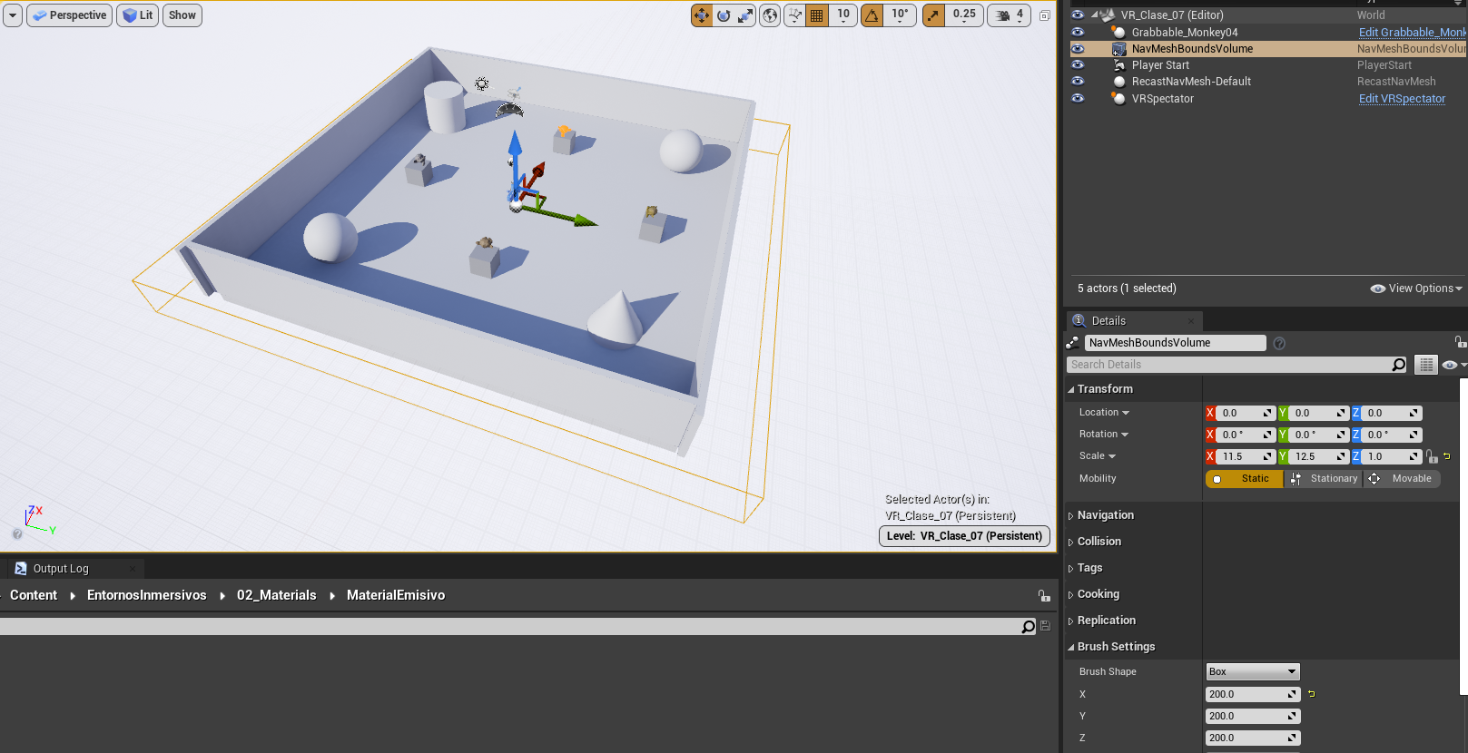
Para poder indicar cuál va a ser el espacio teletransportable, vamos a tener que buscar en la ventana de Place Actors, el actor “Nav Mesh Bounds Volume” y arrastarlo a nuestra escena.
image.png
En la escena se nos incorporará un objeto con forma de cubo, pero en las propiedades de este actor, podremos cambiar su ubicación, medidas, rotación, escala y forma.
image.png
image.png
Lo que tenemos que entender, es que la forma que le demos a este actor, va a ser la correspondiente al recorrido de teletransportación que tenga permitido el usuario. Es por eso, que en nuestro ejemplo, le dimos una medida y escala similar a nuestra superficie del piso.
image.png
Para poder ver de forma más visual qué área va a estar habilitada para el recorrido, haciendo click izquierdo en la ventana de la escena; y luego tocando la letra P nos marcará de color verde, cuál es la zona habilitada para teletransportarnos.
image.png
Si quisiéramos, podríamos incluso colocar más de un actor “Nav Mesh Bound Volume”, para generar un recorrido más delimitado.
image.png

Volumen no Teletransportable

En el caso que dentro de nuestro espacio recorrible (área de color verde), quisieramos que el usuario no tenga acceso a la teletransportación en un sector específico, deberíamos incorporar otro actor denominado “Nav Modifier Volume”.
De esta forma, en ese sector que delimitamos, no tendremos la posibilidad de acceder mediante la teletransportación, ya que ese área estaría cancelada (no aparece de color verde al presionar la letra P).
image.png

Consideraciones a tener en cuenta

Debemos recordar, que para que en el casco podamos recorrer el espacio con la opción de teletransportación, previo a exportar, vamos a tener que deshabilitar el actor de “VRSpectator”, en el caso de haberlo incorporado ese actor al proyecto. Para ello, hay que destildar la opción “Spectator Enabled”, en las propiedades de ese actor.

image.png

Want to print your doc?
This is not the way.
Try clicking the ··· in the right corner or using a keyboard shortcut (
CtrlP
) instead.