JavaScript required
We’re sorry, but Coda doesn’t work properly without JavaScript enabled.
Skip to content
Behoeftenanalyse
Chromatografie
Data diagram
More
Share
Explore
Data diagram
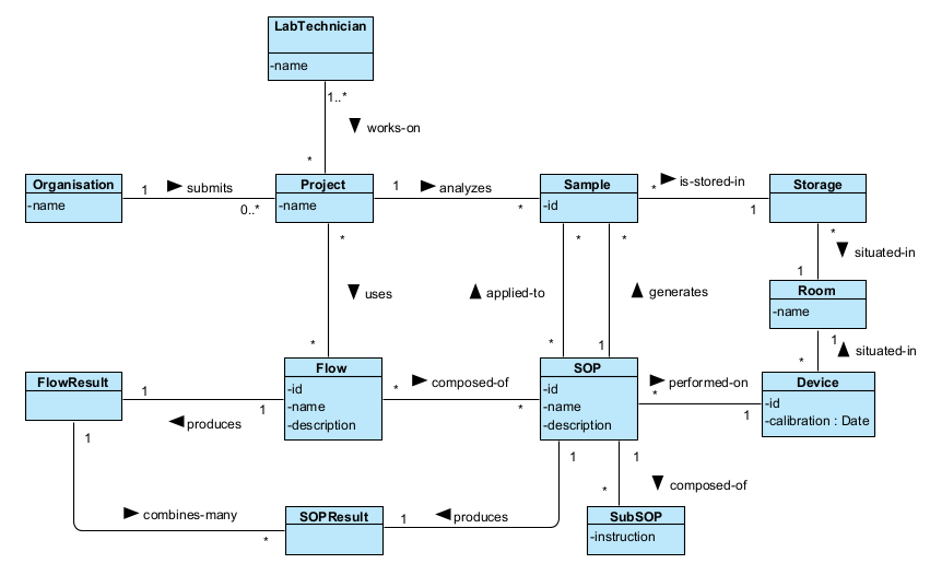
Eerst aanzet voor een data model in UML. Zeker niet volledig.
Kan basis zijn voor:
database tabellen
software componenten
Want to print your doc?
This is not the way.
Try clicking the ⋯ next to your doc name or using a keyboard shortcut (
Ctrl
P
) instead.