Skip to content
Share
Explore

Workflow Optimization

What is it and why it will change the way your business runs:
The biggest mistake I see in teams looking to improve their operations through automation is focusing on automation without paying attention to the larger picture.
That bigger picture is something called Workflow Optimization.
So what is workflow optimization? First one must understand what it is not. And certainly it is not simple automation
Automation is narrow in scope and aims at automating tasks that follow a predictable and repeating pattern. Another way to put it is that automation is applied to tasks where human judgement isn’t normally required, such as:
When a customer signs up for your newsletter, log that individual in your email marketing platform
When an individual fills out a form, log them in your company’s CRM
Automation is best applied to if/then scenarios where outcomes are predictable and unchanging.
Automation is undoubtedly helpful. However, unless it is part of a larger picture and goal, spending hours automating faulty workflows or even unnecessary tasks are unlikely to improve a business's performance or outcomes and will actually be just a waste of time and money.
Workflow optimization is where real transformation happens, of which automation is just one piece of the puzzle. So then, what actually is workflow optimization

A common phrase, but what is it really?

A workflow is any standard or repeated steps of tasks meant to accomplish a goal. Workflows can be as broad and extensive as a comprehensive company-wide OKR review, or as small as submitting time worked on a timecard. Regardless, workflows:
Are repeated on a regular cadence within a team/company or specific job role
Have multiple steps
Those steps may have variation from time to time depending on immediate context
One example is collecting a bug report on a product. A workflow for a bug report may look like the following:
image.png
The following workflow is:
Repeated consistently in a company: Workflow is followed anew each time a bug is reported, which saves time and ensures reliable results with every execution,
Has multiple steps: Bugs must be logged, severity judged, and then either fixed or sat on
Has variation in the steps followed: Which path and steps are followed are determined by the immediate context of the bug report

How about optimization? What does that actually mean?

All workflows can be optimized. Optimizing put simply is ensuring a process:
Leads to the completion of a goal: The bug in our system is patched and all functionality restored
Takes up as little human capital as possible: The logging of bug reports, classification of bug reports, assigning of responsibilities, etc all take as little human effort and time as possible
Is not cumbersome for employees: The logging of bugs does not include tedious redundant crushing work

The consequence of not seeking optimization

If you’re not actively looking to optimize you’re actively shooting your business in the foot and introducing unnecessary friction in your operations.
Lack of optimization can lead to:
quest
Decreased employee satisfaction and retention
Ask an employee what their least favorite part of their job is and you are likely to find a process that is poorly optimized.
Optimization = Better employee retention
quest
Inability to scale
Scaling, in its desired form, is a scaling of company growth while using as least new resources as possible. Unoptimized processes lead to lost time that could be spent elsewhere
quest
Suboptimal Outputs
Poorly designed processes with plenty of manual work leave more room for human error
Unoptimized processes can lead to data loss or other critical errors.

How now do we actually optimize

Optimizing is ultimately an art and each workflow that you aim to optimize might require a different approach. Regardless, a general framework that you can follow is QAO:
Question
Analyze
Optimize

Q: Question your assumptions

Often times I find clients coming to me with a process they want optimized that we later discover isn’t really worth optimizing in the first place.
Before seeking to optimize any process, question your own assumptions as to whether or not that process is even meaningful and impactful to your bottom line. What is that workflow actually doing, how is that workflow critical to your businesses operations and growth?
If you can’t find clear answers to theses questions, that process might be better served being tossed out the window

A: Analyze the unique steps in the workflow

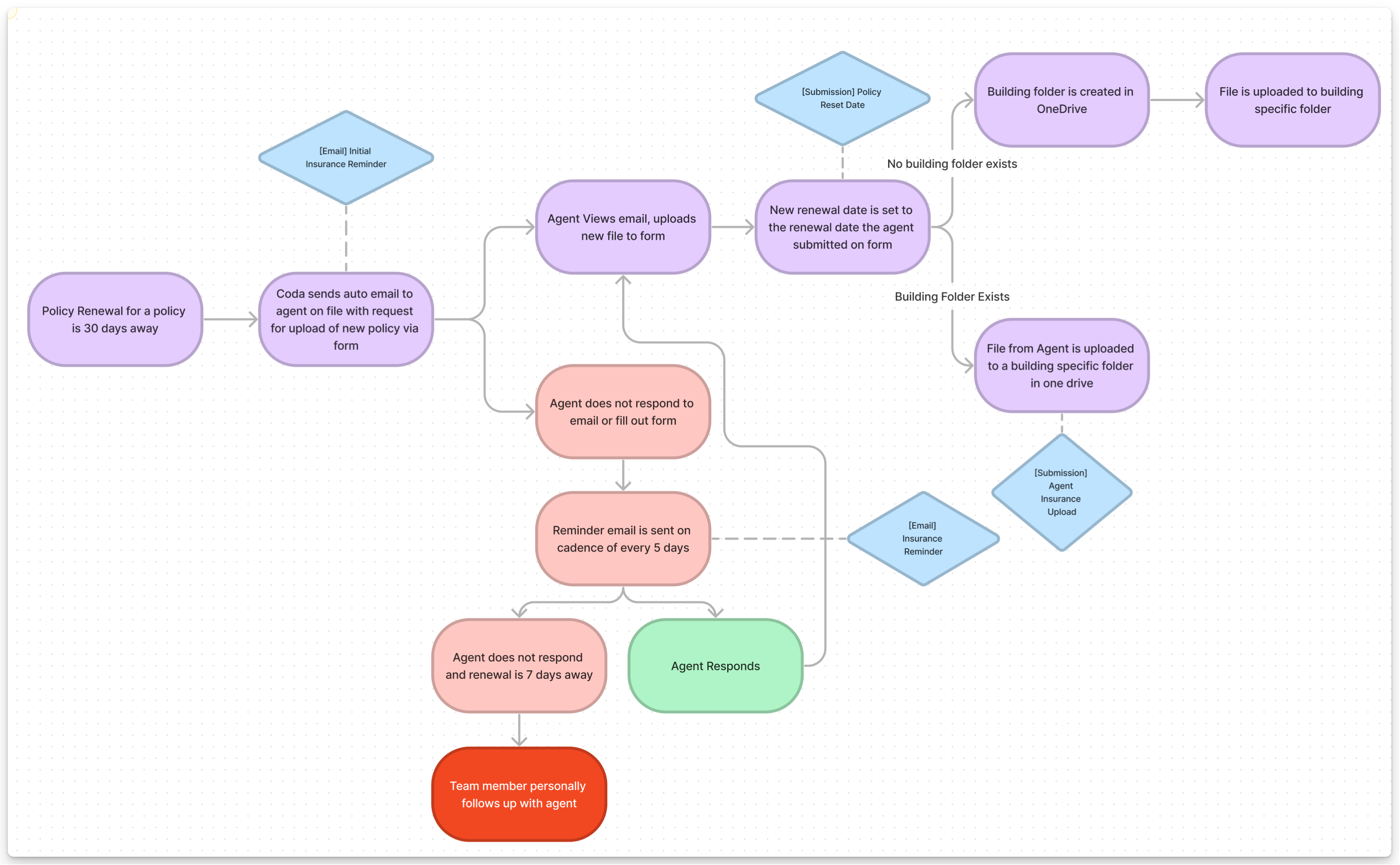
One way you can analyze a workflow is through process-mapping. Simply laying out each and every step of a process in an organized way like the process below 👇
image.png
During your analysis make sure to maintain a critical lense on your process - maybe there are specific steps that actually aren’t meaningful and can be deprecated.
Be specific and thorough in your analysis - the more time you spend here, the easier it will be to optimize

O: Optimize the process

Now its come time to actually optimize our process. Optimization is a careful relationship and implementation of the following 4 things:
Filtering
Automation
Delegation
AI
filter
Filtering
Filtering is simple - you already completed most of this process in the previous two steps. It is the act of trimming down your process, tossing out unnecessary tasks or rituals
settings-3
Automation
Put very simply, automation is having computers complete all the manual and predictable tasks rather than having humans waste their time on them.
once had a client who worked with TikTok influencers. They had an employee who spent 15 hours a week looking up TikTok videos and inputting their performance (such as likes, reposts, etc) into a spreadsheet.
With a simple API integration that took 5 hours to develop we were able to completely automate the collection of TikTok video metadata and give that employee back 15 hours every week which resulted in 780 hours a year.
sell
Delegation
Some tasks cannot be automated due to various reasons such as:
Too unpredictable to automate
Too much human judgement required
An connection between two services is not possible due to lack of API
And some tasks, even though they can be automated, should not be as the development cost of automating them is higher than the cost of having someone do it themselves
For these tasks that cannot be automated, delegation is key.
Give tasks to your employees or higher new and cheap employees to complete critical tasks that cannot be automated.
robot-3
AI
AI is not exactly automation, but it can save you or your staff hours of time if used properly. AI is largely referring to LLM (large language models) and with proper use can vastly improve:
Development process for scripts and code
Research and analysis for a topic
Brainstorming sessions
Editing of written content
Collaboration with team members for feedback
Testing and debugging of code
Streamlining customer service through chatbots
Analyzing large amounts of data quickly and accurately
Automating document processing and management
Surfacing internal knowledge for a large team
Surfacing trends in large bodies of text such as customer feedback
Proper use of AI within a workflow can easily save your team 100’s of hours


So what are you waiting for? Whats keeping you from Workflow Optimization?


Want to print your doc?
This is not the way.
Try clicking the ··· in the right corner or using a keyboard shortcut (
CtrlP
) instead.