JavaScript required
We’re sorry, but Coda doesn’t work properly without JavaScript enabled.
Skip to content
Share
Explore
Handover Document Rezi Apriliansyah
Project List
Rezi Jira Project List
Puzzle Bobble Admin API
Country Ball Spawn Difficulty
Puzzle Bobble 3.14 New Player Mission
ERD Link :
https://confluence.shopee.io/display/SPDTID/Puzzle+Bobble+v3.14+ERD
What i did :
Create ERD
Create Migration File
Create Store
task_npm_tab
and
user_task_npm_tab
CRUD Admin API Private blok task npm data
there is a backlog 9 months ago :
https://git.garena.com/shopee/shopee-id/puzzle-bobble/puzzle-bobble-be/-/merge_requests/1128
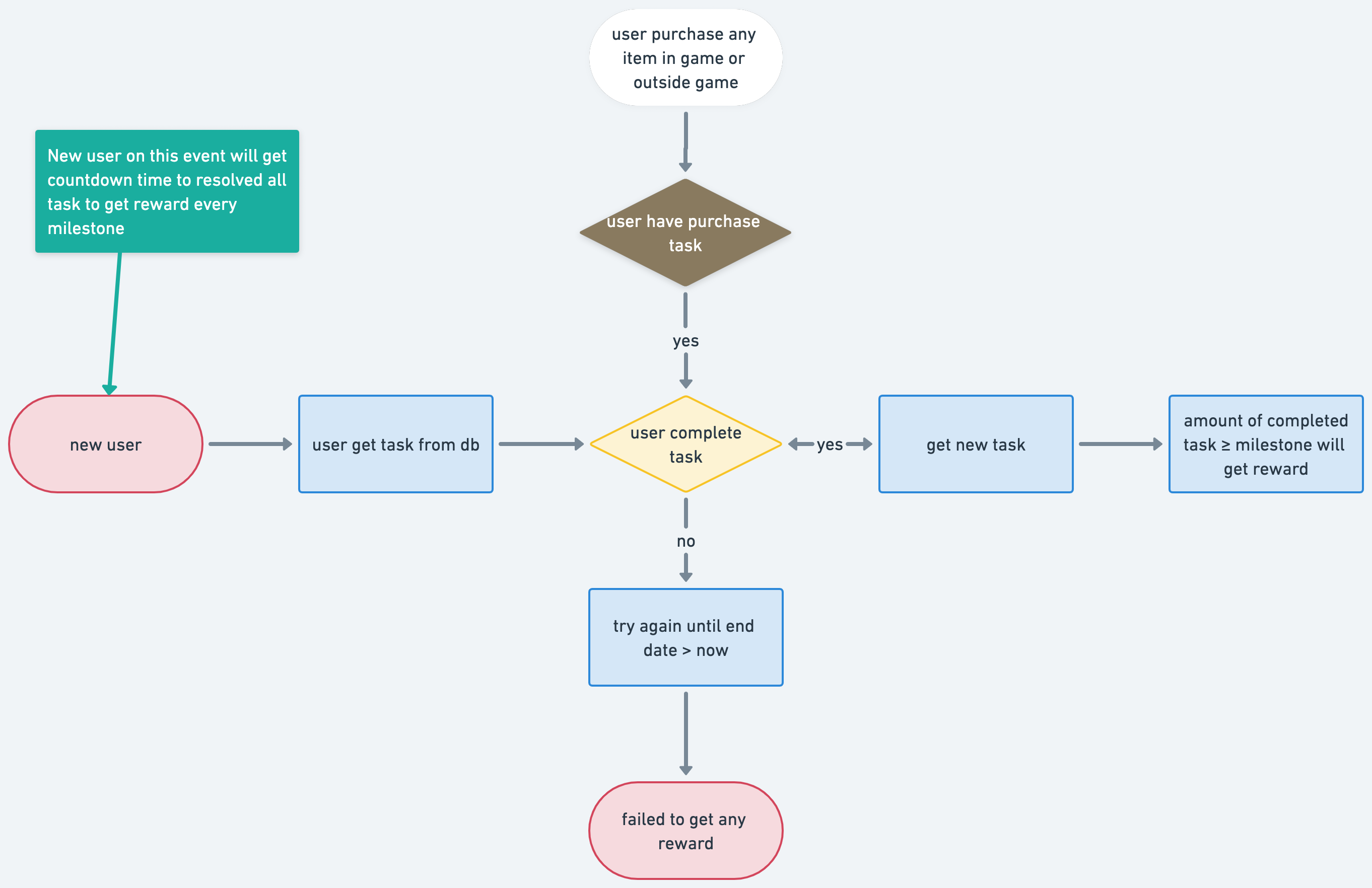
general flow :
new user will get new player mission
each user must complete the mission within a predetermined time period, each user has a different time period depending on the mkt config
user will not get daily task when this event is active
the user will get 1 task and will be given 1 more task when the user completes the previous task,
the user will get a reward every time the number of tasks done has touched the number specified for each milestone
user will get daily task when all milestones are completed
NPM Flowchart
Want to print your doc?
This is not the way.
Try clicking the ··· in the right corner or using a keyboard shortcut (
Ctrl
P
) instead.