Skip to content

Overview

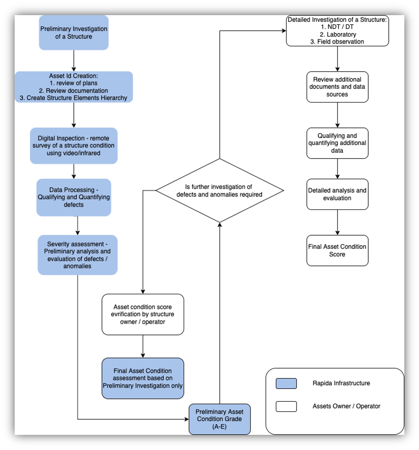
Rapida’s method assigns a preliminary Asset Condition Score (ACS) to prestressed and reinforced concrete structural assets.
This method utilizes results from remote, non-destructive structure surveys using video, infrared, and/or other laser imaging tools.
ACS method allows to:
1. Detect the defects in the visual or infrared range, identify, document, and describe them
2. Determine the condition of structural elements and the entire inspected asset;
3. Serve as a digital knowledge base for subsequent contact inspections or maintenance actions.
image.png

DEFECTS

Detect Defect
Measurement of defects- Length, Width, Area
Classification of defect type and subtype
Assign Severity Level to defects
image.png

ELEMENTS

Divide asset to structural elements
Calculate Element Surface Area
Assign structural criticality coefficient & hierarchy to each element.
Assign Element Condition Score. Algorithm of # defects , Defected Area, Defect Severity)
image.png

ASSET CONDITION SCORE

1.Weighted Average of All Asset Elements (Element Surface Area, Element Criticality coefficient)
2.Assign an Asset Condition Score in a criticality legend between A-E

image.png

Defect Severity – ACI International Standard

image.png

Asset Condition Score - Summary

image.png
image.png

The Asset Condition Score assignment:

Defining hierarchy of structural elements according to the Structural Criticality.
Assign structural criticality coefficient to every type of element.
Determine the defect types, properties, and severities.
Calculate Asset Condition Score.
The information on this page is the intellectual property of Rapida Infrastructures Ltd. and is provided for reference purposes only. Copying, transferring, reproducing, distributing, or using this information for commercial purposes without prior written permission is strictly prohibited.

Want to print your doc?
This is not the way.
Try clicking the ··· in the right corner or using a keyboard shortcut (
CtrlP
) instead.