JavaScript required
We’re sorry, but Coda doesn’t work properly without JavaScript enabled.
Skip to content
parent org - mission & nonprofit werks
Brand architecture
corp charter
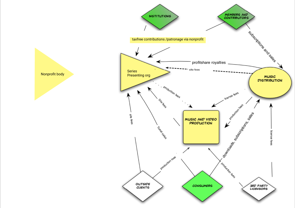
Northeast Performing Arts Alliance: Profit-Sharing Production Series
taskloggery
utility tables
More
Share
Explore
model graffle
Want to print your doc?
This is not the way.
Try clicking the ⋯ next to your doc name or using a keyboard shortcut (
Ctrl
P
) instead.