icon picker
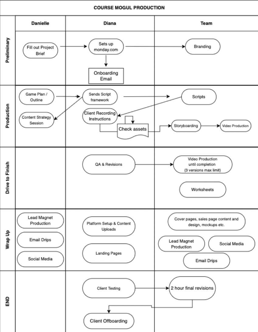
The CM Process Overview

A Gantt chart to visually sequence your tasks and minimize blockers.
Add tasks with start/end dates to the task tracker table. Tasks that begin before their pre-requisites end are shown in red. Tasks that are ongoing when their dependencies begin are shown in yellow. And any changes you make to the table will reflect in the timeline below.
Clear template

Overview Video:


Screen Shot 2022-06-21 at 10.04.59 PM.png
Standard Timeline (3 to 4 months)
Kick Off with Danielle
Client Onboarding
Course Outline
Branding
Content Strategy
Scripts
Client Recording
Assets Check
Storyboarding
Slide Design
Sample Video
QA
Client Feedback
Videos-v1
Client Feedback
Downloads / Post Sales Email Drip Content
Work on Revised Videos-v2
Downloads Design
Finalize Content
Platform Setup
Content Uploads
Client Test Run
Offboarding
Apr 2025
1
2
3
4
5
6
7
8
9
10
11
12
13
14
15
16
17
18
19
20
21
22
23
24
25
26
27
28
29
30
May 2025
1
2
3
4
5
6
7
8
9
10
11
12
13
14
15
16
17
18
19
20
21
22
23
24
25
26
27
28
29
30
31
Jun 2025
1
2
3
4
5
6
7
8
9
10
11
12
13
14
15
16
17
18
19
20
21
22
23
24
25
26
27
28
29
30
Jul 2025
1
2
3
4
5
6
7
8
9
10
11
12
13
14
15
16
17
18
19
20
21
22
23
24
25
26
27
28
29
30
31
Aug 2025
1
2
3
4
5
6
7
8
9
10
11
12
13
14
15
16
17
18
19
20
21
22
23
24
25
26
27
28
29
30
31
Sep 2025
1
2
3
4
5
6
7
8
9
10
11
12
13
14
15
16
17
18
19
20
21
22
23
24
25
26
27
28
29
30
Oct 2025
1
2
3
4
5
6
7
8
9
10
11
12
13
14
15
16
17
18
19
20
21
22
23
24
25
26
27
28
29
30
31
Nov 2025
1
2
3
4
5
6
7
8
9
10
11
12
13
14
15
16
17
18
19
20
21
22
23
24
25
26
27
28
29
30
Dec 2025
1
2
3
4
5
6
7
8
9
10
11
12
13
14
15
16
17
18
19
20
21
22
23
24
25
26
27
28
29
30
31
Month
TodayFit

Add task
Breakdown
Name
Start date
End date
Prerequisite
Prerequisite end date
Dependent tasks
Dependent task start date
Kick Off with Danielle
1/3/2022
1/7/2022
Client Onboarding
1/10/2022
Client Onboarding
1/10/2022
1/11/2022
1/7/2022
Course Outline
1/12/2022
Course Outline
1/12/2022
1/19/2022
1/11/2022
Branding
1/12/2022
Branding
1/12/2022
1/19/2022
1/19/2022
Content Strategy
1/24/2022
Content Strategy
1/24/2022
1/28/2022
1/19/2022
Scripts
1/31/2022
Scripts
1/31/2022
2/18/2022
1/28/2022
Client Recording
2/21/2022
Client Recording
2/21/2022
2/28/2022
2/18/2022
Assets Check
2/28/2022
Assets Check
2/28/2022
3/7/2022
2/28/2022
Storyboarding
3/8/2022
Storyboarding
3/8/2022
3/10/2022
3/7/2022
Slide Design
3/14/2022
Slide Design
3/14/2022
3/21/2022
3/10/2022
Sample Video
3/21/2022
Sample Video
3/21/2022
3/23/2022
3/21/2022
QA
3/23/2022
QA
3/23/2022
3/25/2022
3/23/2022
Client Feedback
3/25/2022
Client Feedback
3/25/2022
3/28/2022
3/25/2022
Videos-v1
3/29/2022
Videos-v1
3/29/2022
4/2/2022
3/28/2022
Client Feedback
Downloads / Post Sales Email Drip Content
4/2/20224/4/2022
Client Feedback
4/2/2022
4/5/2022
4/2/2022
Work on Revised Videos-v2
4/5/2022
Downloads / Post Sales Email Drip Content
4/4/2022
4/8/2022
4/2/2022
Downloads Design
4/11/2022
Work on Revised Videos-v2
4/5/2022
4/9/2022
4/5/2022
[  ]
[  ]
Downloads Design
4/11/2022
4/14/2022
4/8/2022
[  ]
[  ]
Finalize Content
4/18/2022
4/22/2022
Platform Setup
Content Uploads
4/25/20224/25/2022
Platform Setup
4/25/2022
4/28/2022
4/22/2022
Client Test Run
4/29/2022
Content Uploads
4/25/2022
4/28/2022
4/22/2022
[  ]
[  ]
Client Test Run
4/29/2022
5/2/2022
4/28/2022
[  ]
[  ]
Offboarding
5/2/2022
5/3/2022
[  ]
[  ]
There are no rows in this table
23
Count

Want to print your doc?
This is not the way.
Try clicking the ⋯ next to your doc name or using a keyboard shortcut (
CtrlP
) instead.