Skip to content
Share
Explore

Sales AI Co-Pilot for Sakal

Development and Maintenance Proposal

Introduction

Sakal Media Group — Established in 1932 — is the largest independently owned media business in Maharashtra. Headquartered in the educational and cultural capital of the state – Pune, the Sakal Media Group owns and operates newspapers and magazines in Marathi as well as English with a circulation across Maharashtra and Goa. The Group also has interests in digital media, event management services, commercial printing and also runs a regional television channel.
With a workforce of over 3500 and a vendor network that exceeds 25,000, the Sakal Media Group is a people-focused organization with an open and vibrant work environment offering scope for advancement and growth. Guided by the philosophy of ‘Social First’ all group initiatives are guided by their potential for social impact and transformation.
Coditation is a data and AI focused software engineering firm headquartered in Pune and having client partner network in North America, Europe, and Middle East. Over the last 7 years, Coditation has worked with Fortune 500, Forbes Global 2000, Unicorn, and VC-backed Startup companies to deliver cutting edge data and AI solutions.
Sakal media group wants to use the latest advancement in the AI to develop a co-pilot — a smart assistant to assist Sakal’s sales force in optimizing the offering and pricing. Coditation, being the leading data and AI engineering firm, desires to design and develop the Sales Co-Pilot and establish itself as a AI-led digital transformation partner for the Sakal media group and it’s other group/affiliated companies.

Key Problems and Objectives

circled-right-2

Revenue Augmentation: Optimum Offering and Pricing

The AI Co-Pilot for Sales Reps aims to augment revenue by providing optimum bundle and pricing recommendations. This addresses the current lack of data-driven bundling and pricing strategies.
circled-right-2

Complexity Reduction: Empowering Sales Reps

Sakal's wide range of services, operations, and customer types makes it challenging to design ideal product bundles, add-ons, and pricing. The AI Co-Pilot will help sales representatives navigate this complexity, reducing their mental workload so they can focus on building strong client relationships.
circled-right-2

Institutionalization: Scaling for Maximum Benefit

To fully realize the benefits of revenue augmentation, the process of creating bespoke offerings and optimized pricing needs to be institutionalized. The AI Co-Pilot must demonstrate high accuracy, ease of use, and effectiveness to ensure widespread adoption and implementation at scale.

Solution Approach

checked-radio-button

Prioritizing Accuracy Through Real Data

While using synthetic data or general AI models could accelerate development, we believe the best accuracy can only be achieved through custom, narrow AI/ML models trained on labeled data. Although this approach requires more time for data labeling, it's crucial for ensuring the accuracy of recommendations and long-term adoption.
checked-radio-button

Enhancing Explainability for Trust and Adoption

Our experience shows that adoption rates significantly improve when AI recommendations are explainable and key data points are presented to users. The proposed solution will summarize the reasoning behind recommendations in natural language and display details of similar past deals, including anomaly scores. This context will empower sales reps to make quick, informed decisions during customer negotiations and build trust in the AI model.
checked-radio-button

User-Centric Experience for Wider Adoption

To encourage broad adoption, our solution focuses on delivering value while simplifying the user's workflow. The application will be available on mobile, tablet, and desktop platforms, featuring both a traditional user interface and a Generative AI Bot/Assistant. This allows sales reps to interact with the system using natural language, making the tool more accessible and user-friendly.

Solution

The solution to the problem of of sub-optimal bundling and pricing is to train an AI/ML model to recommend the bundling (offering mix) and pricing based on the pre-identified key parameters, past (labeled) deal data, customer profile, and auxiliary data (e.g. competitor pricing).
image.png

Solution Components

Component
Details
Sales Rep Co-Pilot App
A cross-platform application designed for Tablet-first use but functional on the mobile and desktop/web. The application will be used by the Sales reps to interact with the system ie. input customer requirements, view anomaly scores, view past deals, view bundling and pricing recommendations, save deal-sheet.
Supervisor Module
A .NET MVC module which will be integrated with the existing .NET MVC portal. The module will be used by the supervisors / management to label the deals during the Deal Labeling phase and later to review and monitor departures from the recommended deals.
Anomaly Detection Model
During the Deal Labeling phase, the Anomaly detection model will serve as an AI indicator to understand how much the deal being offered is different from similar deals in the past and label the deal accordingly.
Chatbot AI Model
The Chatbot AI model will be trained to assist the Sales repo to solicit the requirements and discover the client preferences — all via natural language interface. The model will also summarize the recommendations once the Bundling and Pricing Recommendation model is trained and deployed.
Bundling and Pricing Recommendation Model
The heart of the system. This model will be responsible for accurately recommending the product / add-on bundling and pricing based on the customer requirements, product/add-on/particulars and corresponding pricing, past deal data, customer profile, competitor pricing, and many other hidden features/factors.
During and at the end of the Deal Labeling phase, the model will undergo training, evaluation, and fine-tuning to get trained on the clean, labeled data.
AI Ops
The AI models we deploy will be designed to continuously learn at period times. The AIOps module — set of jobs and scripts — will automate the on-line learning, evaluation, and deployment of the models.
Data Integration and Transformation
This module will be responsible for extraction, transformation, and loading of data coming from the SAP system via the .NET application. The data will be saved in the data lake / lakehouse and system database. The AI training pipelines will then use the data to train and evaluate the AI / ML models.
There are no rows in this table

Scope and Activities

Category
Feature / Activity
Design and Discovery
Design of wireframes and/or high fidelity mockups for Sales Rep Co-Pilot App and Supervisor module
Design and Discovery
Authoring of software requirement specification document
Design and Discovery
Data audit and analysis
Design and Discovery
Cloud/on-prem IT infrastructure capacity planning
Architecture
Development of database / data lake / lakehouse structure / schema and pipeline architecture
Architecture
AI model architecture
Architecture
API specifications
Development - Data Science
Training and evaluation of Anomaly detection model
Development - Data Science
Training and evaluation of bundle and price recommendation model
Development - Data Science
Development of training and inference pipelines
Development - Data Science
Development of data prep pipelines
Development - Data Science
Fine-tuning of AI model for the Chatbot
Development - Data Engineering
Development of data integration module ie. API connector development
Development - Data Engineering
Development of data transformation pipelines for DB, Data lake and Data lakehouse
Development - Application Engineering
Development of Sales rep Co-Pilot cross-platform application
Development - Application Engineering
Development of supervisor module (.NET MVC)
DevOps/MLOps
Model/system deployment automation
QA
Quality assurance of the models, applications, and recommendations
Project Management
Project planning, tracking, and reporting
UAT
User acceptance testing — to be performed by the client with the assistance of Coditation’s team
There are no rows in this table

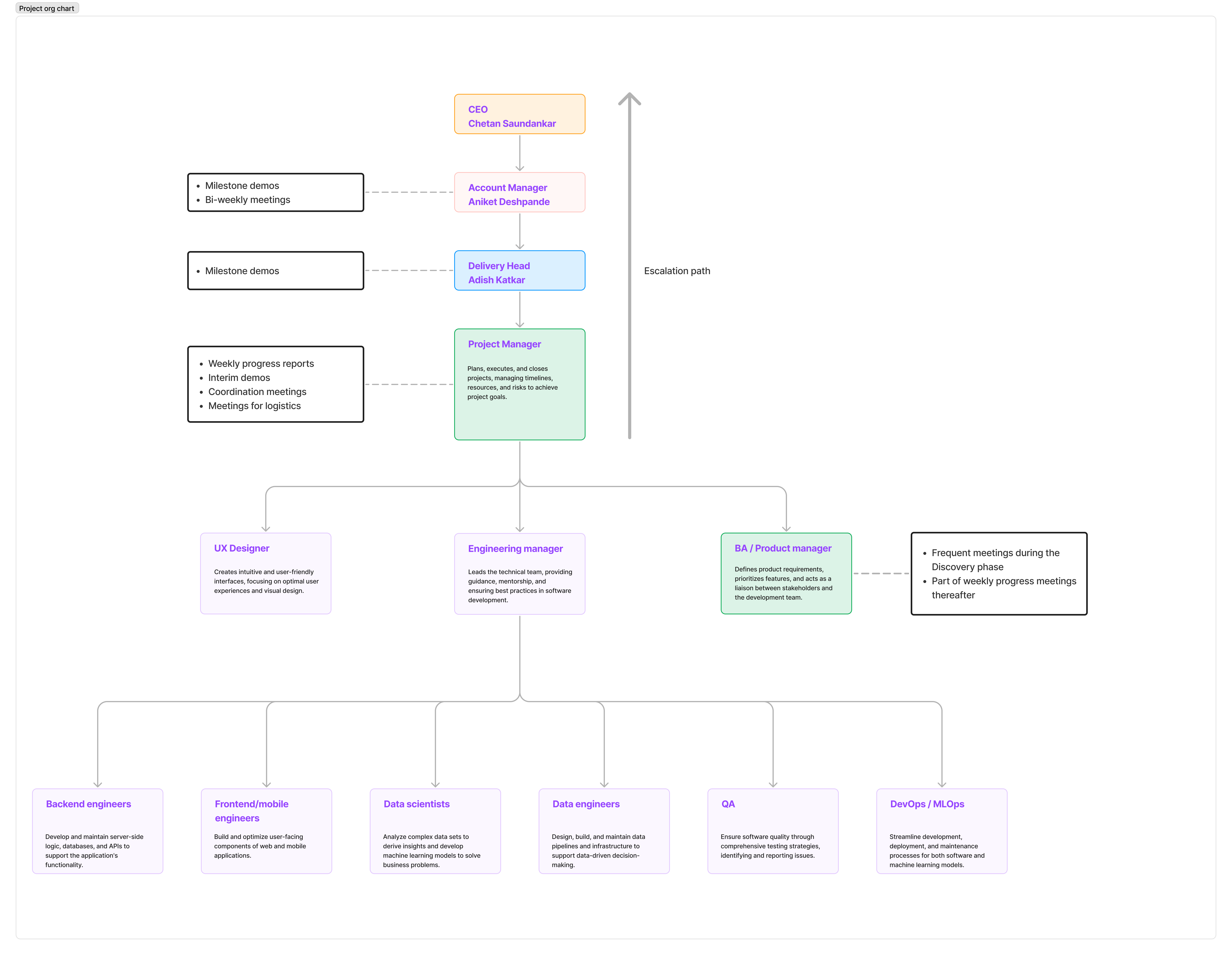
Project Management

Team Structure

image.png

Methodology — Agile - Waterfall Hybrid

image.png

Combines traditional waterfall structure with agile flexibility
Retains overall project phases from waterfall: initiation, planning, execution, monitoring, closure
Incorporates agile principles within each phase:
Iterative development cycles (sprints)
Regular stakeholder feedback
Adaptability to changing requirements
Benefits:
Provides clear project structure and milestones
Allows for incremental delivery and continuous improvement
Balances predictability with flexibility
Key features:
Detailed initial planning with room for adjustments
Fixed longer-term goals, flexible short-term objectives
Regular sprint reviews and retrospectives
Continuous integration and testing
Hybrid team structure combining specialized roles with cross-functional collaboration
Milestone-based deliverables aligned with sprint outcomes
Balanced documentation: comprehensive for critical aspects, lean for evolving components
Risk management combining upfront analysis with ongoing mitigation
Client involvement throughout the project lifecycle
Adaptive scope management within a defined overall project framework
Regular synchronization points between agile teams and traditional project management
Use of both predictive and adaptive estimation techniques
Ideal for:
Small and medium enterprises (SMEs) seeking a balanced approach to project management
Projects requiring a mix of predictability and flexibility
Clients who appreciate structured delivery while valuing responsiveness to change
Solutions involving both well-defined and evolving requirements

Execution Plan and Deliverables

Stage
Objectives
Duration
Activities
Deliverables
Design and Discovery
Capture functional and non-functional system requirements
Design the UI and UX ie. capture the UI requirements
Analyze the data quality to assess viability of recommendation engine
Detailed scoping of data integration and transformation
Determine the IT infrastructure costs during the development phase and on-going
4 weeks
Data quality assessment
Software requirement specifications documentation
Understand the detailed data schema and integration points
UX designing
Capacity planning
Data audit report (from the perspective of the use-case in discussion)
Detailed software requirements specification
UI/UX designs
Detailed project plan and costing
Development Stage I
Deliver the solution for Sales rep to view the past deals, anomaly score, and for supervisors to label deals
4 months
Solution development
QA
Deployment
UAT
A mobile/tablet/web application for Sales rep to:
Converse with the chatbot to input the client requirements and the deal details
View the past similar deals and anomaly score
A web application for Supervisors / management to:
Review the deals
Label the deals with the help of similar past deal data and anomaly score surfaced by the AI
Deal Labeling and Development Stage II
Label the deals to generate high quality data for the bundle and price
recommendation AI
3 months
Monitor the training of the bundle and price recommendation AI model
Fine-tune where necessary
Development of the Sales rep Co-Pilot app to view / edit the recommendations
QA
Deployment
UAT
Documentation — deployment architecture, procedures, and troubleshooting FAQ
Bundle and price recommendation AI model deployed with best possible accuracy as function of the data
Continuous training enablement
Setup to monitor the model and system performance
Sales rep Co-pilot app update/changes to view / edit the recommendations generated by the AI model
Free Support Period
Fix any unidentified bugs
1 month
Bug fixing
Fixes deployed in the production
There are no rows in this table

Commercials

Milestone
Payment
Comments
Advance
₹400000*
Completion of Design and Discovery Phase
₹200000*
Advance for Development
₹1000000
Deployment of Development Stage I
₹400000
UAT Completion of Development Stage I
₹600000
Deployment of Development Stage II
₹400000
UAT Completion of Development Stage II
₹600000
There are no rows in this table
* 50% of the payment will be adjusted equally in the Advance for Development and UAT Completion of Development Stage II payment milestones.

Price/cost does not include:
IT Infrastructure ie. hardware or cloud resources and/or 3rd party license / subscription costs
Devices — tablets, phones, desktops etc. costs

Key Assumptions and Exclusions

Category/Component
Item
Comments/Remarks
Sales Rep App
The Sales Rep application should work on all 3 form factors - mobile (android, iOS), tablet, and desktop
The UI will be tuned for the tablet form factor however functional on mobile and desktop
Data Source
Data required — Past deals, customer information, customer segmentation, competitor pricing, product, product particulars, product add-ons and its particulars, event / seasons — for the development of the Co-Pilot is cleaned, structured, aligned, and readily available over REST API of SAP system
Based on our conversation with the IT team, we assume a 21 person day ie. light data transformation effort as IT team believes that no significant transformation will be required. We will assess and ascertain this during the Design and Discovery Phase.
Supervisor Portal
The Supervisor Portal will be a web application integrated with the .NET MVC application Sakal already has.
From the effort estimation perspective, we assume a 14 person day effort to integrate with the .NET MVC application. The integration effort will involve Authentication and Authorization and UI integration. We assume timely support from the Sakal’s team for this integration.
Language Support
English for the Sales rep application and the Supervisor portal
This can be extended to Marathi later however we propose to roll out the support once the core AI model is stable.
There are no rows in this table

System Maintenance and Enhancement

Maintenance

Scope

Objective: Ensure system up-time, upgrades, patches, backups/archival
Activities:
Monitor the system for up-time and performance
Troubleshoot and debug issues reported by the users
Perform bug fixes
Apply patches / carry out upgrades as required
Reporting to the management
Maintain the trouble ticketing system
SLAs:
Support hours: 8 x 5
Time to response: 2 hours
Outages: 1 business day
Bug fixes: 3 business days

Commercials

₹ 1,25,000 per month

Enhancements

Objective: Make enhancements to the system as per the requirements/requests from the business users and management
Process:
The client point of contact raises a CR (Change request)
Coditation’s Project Manager will analyze the requirement and present a proposal capturing the plan, commercials, and terms, if any
Upon acceptance, Coditation team will carry out the development as per the plan
Upon completion of the development, the change will be deployed for UAT
Once UAT is successfully completed, the change request will be marked as completed

Key Terms

Coditation resources will work out of Coditation’s office / approved locations on Coditation’s business days.
Client Responsibilities:
Provide all necessary access to systems and data before the kickoff
Assign a dedicated point of contact for the duration of the project
Review and provide feedback on deliverables:
For minor deliverables: within 3 business days
For major deliverables: within 5 business days
Attend weekly status meetings (30 minutes each)
Provide final approval on major milestones within 5 business days
Timeline impact:
Client delays of 2 business days or more: Final deadline extended by equal number of days
Client delays exceeding 5 business days: Project timeline to be reassessed and may result in additional costs
If client responsibilities are not met:
Coditation will notify client in writing
After 3 notifications, Coditation reserves the right to reassess project timeline and/or costs (at the rate of INR 1800 per hour)
Client agrees to pay for the invoices within 7 days (NET7) from the date of the invoice. Work may be paused if payments are over 7 days late.
This proposal is valid for 60 calendar days.
Quoted amounts are exclusive of applicable taxes.

Want to print your doc?
This is not the way.
Try clicking the ··· in the right corner or using a keyboard shortcut (
CtrlP
) instead.