Product Solution

Epic Title - Your Solution Here


Column 1
Column 2
Created On
June 1st 2024
Product Manager
Bella Yohana Gabriella Samosir
There are no rows in this table

Problem Alignment

Background

In the rapidly evolving recruitment landscape, the need for an efficient, collaborative, and quality-centric hiring process is more pronounced than ever. Our market research and analysis of user needs have highlighted several key areas that require innovation and integration to meet the demands of modern recruiting teams and job seekers alike.

Data Evidence

Data that can be used as suggestions for developing and helping to validate this product. refer to the page ‘research result’

Challenge

Formulation of problems, questions/challenges that need to be answered in order to complete the background. Questions related to the objective of the feature/enhancement.
How might we streamline the recruitment process to enhance collaboration among hiring teams?
How can we integrate advanced analytics to improve the quality of hires?
What features can we develop to facilitate a more engaging and efficient experience for job seekers?
How can we leverage technology to reduce the time-to-hire while ensuring candidate suitability?
In what ways might we innovate the candidate screening process to be more inclusive and comprehensive?

Success Criteria

Achieve a 40% increase in collaboration among recruitment team members, measured by the number of interactions within the recruitment platform.
Improve the accuracy of candidate selection by 30% through the implementation of predictive analytics tools.
Reduce the average recruitment time from 30 days to 21 days with automation and algorithms.
Launch 3 new features that enhance job seekers’ engagement and reduce their time spent searching for relevant job information

Proposed Solution

The solution aims to revolutionize the recruitment process by introducing a platform that enhances team collaboration, integrates advanced analytics for quality hiring, and provides an engaging experience for job seekers. By automating key recruitment steps and utilizing predictive algorithms, we anticipate a 40% increase in team collaboration and a 30% improvement in candidate selection accuracy, reducing the average hiring time from 30 to 21 days. Additionally, we plan to launch three innovative features to streamline job search efficiency for candidates, ensuring our platform stands out in the competitive hiring landscape.

User Stories

List all Requirements as detail as possible which includes scenario role, pre-condition, action and impact.
Example for User Story, Scenario, and Acceptance Criteria
User Stories
Scenario
Acceptance Criteria
As a recruitment team member, I want to use predictive analytics tools so that we can improve the accuracy of our candidate selection process.
Given that I am a recruiter using the hiring platform When I access the candidate evaluation feature Then I should be able to see a predictive score based on the candidate’s data, which helps in making informed hiring decisions.
The hiring platform must provide a predictive analytics feature that scores each candidate based on their profile and relevant data.
The feature should be accessible to all team members with recruiting privileges.
The predictive score should be based on a reliable algorithm that has been tested for accuracy.
Recruiters should be able to see how the score was calculated to ensure transparency.
The implementation of this feature should contribute to a 30% increase in the accuracy of candidate selection, as measured by post-hire performance evaluations

As a job candidate, I want to be able to easily apply for multiple positions with a single application so that I can save time and increase my chances of finding a job.
Given that I am a registered job seeker on the platform When I find multiple job listings that match my skills and interests I want to apply to them with one click without having to fill out my information multiple times.
The candidate must be able to select multiple job listings from the search results.
The platform should auto-populate the application form with the candidate’s stored profile information.
The candidate should be able to review and edit their information before submitting the application.
The system must confirm the successful submission of applications for each selected job listing.
The candidate should receive a notification for each application sent, along with the details of the position applied for.
There are no rows in this table

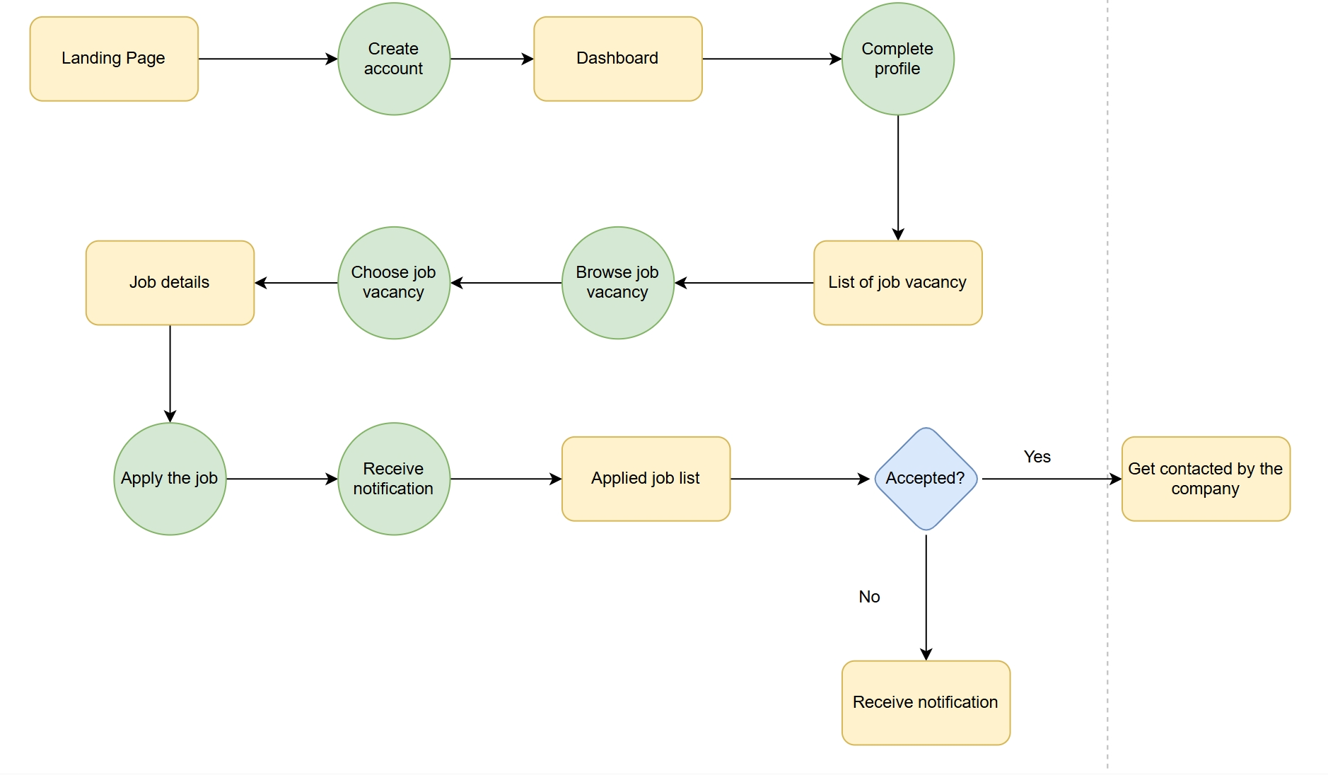
User Flow

image.png

Want to print your doc?
This is not the way.
Try clicking the ⋯ next to your doc name or using a keyboard shortcut (
CtrlP
) instead.