Set/2023 - Análise de Fluxo de Compra

icon picker
Fluxograma

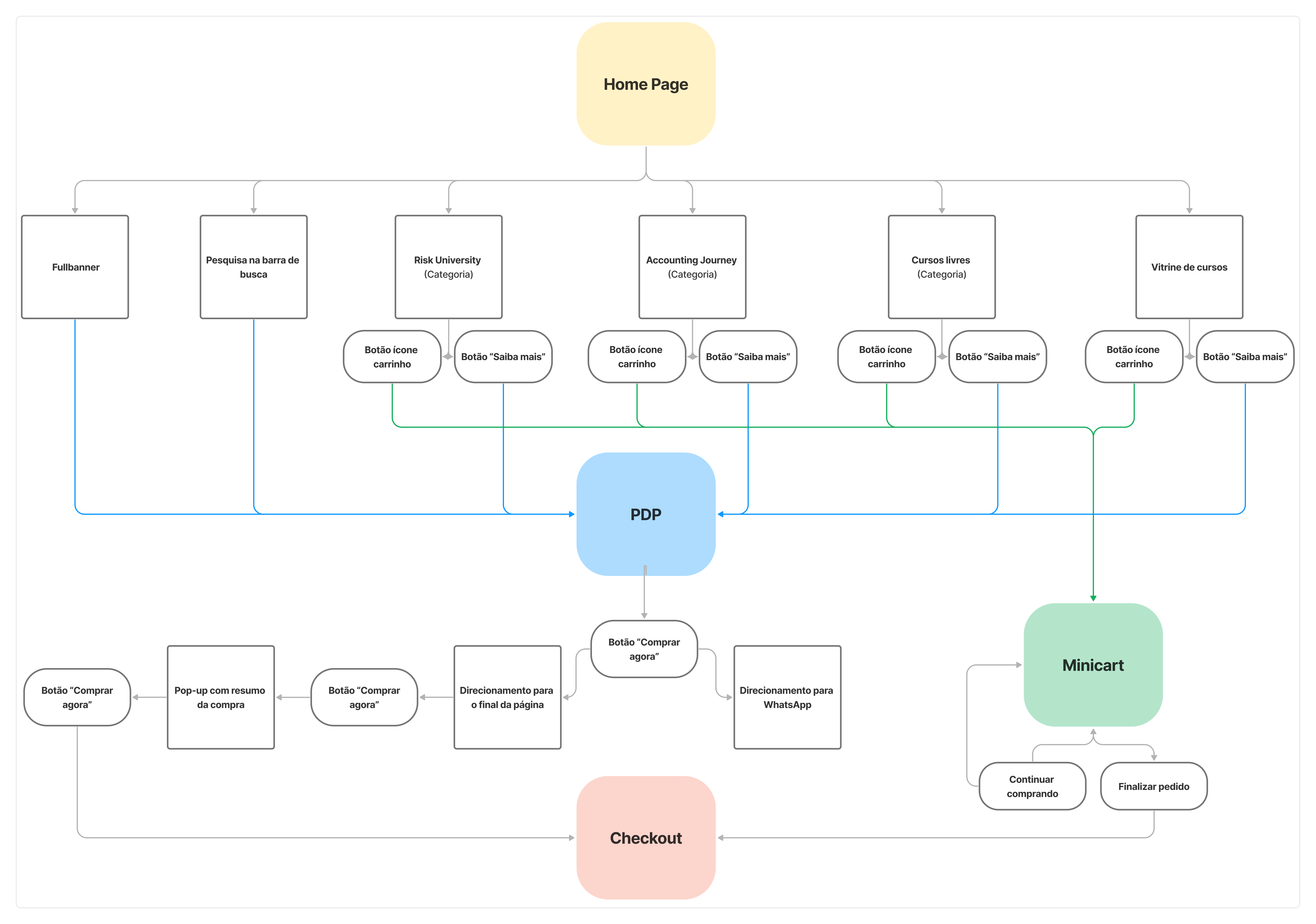
Imagem do fluxograma atual da jornada:
Untitled (2).png

Observações gerais - interações possíveis para o usuário concluir a compra hoje no site

O usuário entrará em contato com o produto a partir de um desses componentes:
Fullbanner > PDP
Pesquisa na barra de busca > PDP
Risk University (categoria) > Opção de clicar no botão "Saiba mais" (que vai para a PDP) OU no botão que possui um ícone de carrinho (que vai para o checkout)
Accounting Journey (categoria) > Opção de clicar no botão "Saiba mais" (que vai para a PDP) OU no botão que possui um ícone de carrinho (que vai para o checkout)
Cursos livres (categoria) > Opção de clicar no botão "Saiba mais" (que vai para a PDP) OU no botão que possui um ícone de carrinho (que vai para o checkout)
Vitrine de cursos (categoria) > Opção de clicar no botão "Saiba mais" (que vai para a PDP) OU no botão que possui um ícone de carrinho (que vai para o checkout)

Uma vez no minicart, o usuário possuí duas opções: continuar comprando pelo site ou finalizar o pedido - em que é encaminhado para o checkout.

Para os usuários que estão na PDP e clicaram no botão "Comprar agora" ocorre uma grande inconsistência, pois - espontaneamente e sem que o usuário interfira ou entenda esse processo - ele pode ser direcionado para uma página de conversa no Whatsapp (situação 1) OU ser direcionado para o final da página (situação 2). Se o botão é "Comprar agora" o mesmo deve sempre direcionar o usuário ao checkout de uma maneira simples, rápida e padronizada.

Situação 1) Direcionamento para uma página de conversa no Whatsapp: com o próposito de teste, foi aceitado o direcionamento para o app, no qual tinha um texto pré-pronto para ser enviado - informando que tenho interesse no curso selecionado. A mensagem sugerida foi enviada no período da tarde de uma quinta-feira, dia útil. A resposta foi obtida em 9 minutos, avisando que uma consultora entraria em contato em instantes através de um número específico - mas não fala se o contato será por ligação ou pelo próprio aplicativo - o que pode gerar ansiedade no usuário.
Após 30 minutos, a consultora entrou em contato pelo próprio aplicativo, através de mensagem de texto - citando que daria continuidade ao atendimento de uma pessoa (não citarei nome), porém essa pessoa não se identificou na mensagem anterior, logo, só consigo fazer a associação por ser KPMG, não pelo nome.
Outro ponto, é muito fundamental para vocês saberem - além do nome - o cargo e a empresa em que o usuário trabalha? Pois essas informações são solicitadas já na primeira mensagem da consultora - o que pode gerar intimidação em alguns usuários.

Situação 2) O usuário é direcionado, sem nenhuma explicação, para o final da página. Dá-se a impressão que é para ler todo o conteúdo da PDP para prosseguir para a compra com maior esclarecimento. Porém, para o usuário, ele pode encarar como um bug e um empecilho para as etapas subsequentes - ocasionando em desconforto e insegurança. Se não bastasse essa situação, após o clique novamente no botão "Comprar agora" (no final da página), é aberto um pop-up com um resumo de compra - o que é interessante ter, principalmente em cursos mais onerosos - mas não especificamente nesse momento da jornada. Só depois que o usuário clica novamente no botão "Comprar agora" no pop-up com resumo da compra que ele é direcionado para o checkout.

No checkout, não há grandes pontos de divergências no fluxo de compra - sendo um processo intuitivo, fácil e simples para o usuário concluir.



Próxima Página →
Want to print your doc?
This is not the way.
Try clicking the ⋯ next to your doc name or using a keyboard shortcut (
CtrlP
) instead.