Skip to content
Share
Explore

CRM-маркетинг

Александр

Что такое CRM-маркетинг?

Это эффективная бизнес модель управления и регулированием взаимоотношений с пользователями, которая основана на использовании персональных данных и анализе действий пользователя с целью увеличения продаж.
Данный подход даёт возможность повысить качество предоставляемых услуг благодаря применению персональных предложений и рекомендаций. Увеличить лояльность клиентов за счёт использования информации о вкусах и предпочтениях потребителей, истории совершения покупок.

Инструменты CRM-маркетинга

ESP (Email Service Provider - сервис почтовых рассылок) — платформа с возможностями отправки email-рассылок и автоматизации процесса коммуникации с клиентом на основании его поведения.
CXDP – это стандартизированная платформа, которая позволяет собирать данные о клиентах, проводить маркетинговые кампании, оптимизировать пути взаимодействия, выгодно в индивидуальном порядке рекламировать заказчикам услуги и товары. Система разработана для сбора, анализа, формирования клиентской базы данных. Например система .
CRM-система — как технология, CRM чаще всего представляет собой облачный продукт для командного общения, отчетности и анализа взаимодействий между компанией и пользователями. Она хранит всю предоставляемую клиентами информацию, позволяет строить воронки продаж, отслеживать транзакции.

Обзор систем

На рынке существует масса предложений и решений, под конкретные задачи.
Как правильно выбрать систему, и на какие основные моменты обратить внимание.
image.jpeg

Преимущества CRM маркетинга

Ключевым преимуществом использования CRM-системы в маркетинговой стратегии является возможность контролировать взаимодействие с клиентами и лидами. В CRM-системе вы можете просматривать профили клиентов, их истории взаимодействия с брендом, проблемы с обслуживанием и многое другое. Все эти данные хранятся в одном месте и доступны в любое время.
Информация о клиентах позволяет маркетологам и менеджерам корректировать свою работу и стратегию, чтобы достигать поставленных целей. Кроме того, CRM-система обладает следующими преимуществами:
Расширяет возможности сегментации и персонализации, помогает ориентироваться на самых прибыльных клиентов и делать им релевантные предложения.
Способствует созданию релевантных маркетинговых кампаний. Например, вы можете делать клиентам предложения на основании их уровня в вашей маркетинговой воронке.
Увеличивает удовлетворенность клиентов и уровень удержания. Построение качественных взаимоотношений с пользователями повышает их удовлетворенность обслуживанием, увеличивает LTV и лояльность.
Повышает ROI. CRM маркетинг увеличивает LTV ваших клиентов, что в свою очередь обеспечивает рост прибыли.

Требования к домену и почтовому ящику

Общие требования начинаются с создания почты отправителя, и настройки системных подписей домена, путем добавления изменений в DNS-записи домена.
Почта отправителя как правило называют:

1. Техническая настройка. SPF

SPF (Sender Policy Framework)расширение для протокола отправки электронной почты через SMTP. SPF определен в RFC 7208 (
). Если простым языком, то SPF — механизм для проверки подлинности сообщением, путем проверки сервера отправителя. Как по мне, данная технология полезна в связке в другими (DKIM и DMARC)
image.jpeg

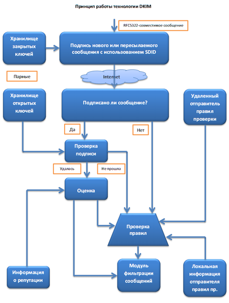
2. Техническая настройка. DKIM

DKIM (DomainKeys Identified Mail) — это метод e-mail аутентификации, основанный на проверке подлинности цифровой подписи. Публичный ключ хранится TXT записи домена.
image.jpeg

3. Техническая настройка. DMARC

Domain-based Message Authentication, Reporting and Conformance (идентификация сообщений, создание отчётов и определение соответствия по доменному имени) или DMARC — это техническая спецификация, созданная группой организаций, предназначенная для снижения количества спамовых и фишинговых электронных писем, основанная на идентификации почтовых доменов отправителя на основании правил и признаков, заданных на почтовом сервере получателя (
). То есть почтовый сервер сам решает, хорошее сообщение или плохое (допустим, исходя из политик выше) и действует согласно DMARC записи.
image.jpeg

Как настроить в Bitrix24?

Если у вас есть собственный домен, и вы хотите привязать к нему свой Сайт или Магазин Битрикс24, то сделать это можно бесплатно на любом тарифе!
Важно!
Не используйте в названии своего домена слово: bitrix, иначе вы не сможете подключить такой домен к сайту или магазину Битрикс24.
Сайты и Магазины Битрикс24 не поддерживают домены, использующие проксирование DNS от CloudFlare. Проксирование должно быть отключено.й
Если вы привязываете к сайту свой домен 2-го уровня в зоне .kz (например test24.kz), то необходимо указать в DNS вашего регистратора для А-записи ip: 185.146.3.134. CNAME-запись остается без изменений: lb.bitrix24.site.
Домены продают специальные сервисы – регистраторы доменов, а обслуживают домены либо сами регистраторы, либо сервисы хостинга DNS. Для того, чтобы ваш сайт открывался по имени вашего домена, нужно внести определенные настройки домена – ресурсные записи DNS.
Для того чтобы привязать свой домен к Битрикс24, сделайте следующие шаги.
Перейдите в настройки сайта или магазина Битрикс24 ​
image.png
Нажмите Подключить свой домен. ​
image.png
Укажите ваш адрес в поле Имя домена:
image.png

Как редактировать ресурсные записи доменов

У каждого хостинга DNS свой кабинет администратора домена и свои настройки ресурсных записей DNS. Также может понадобится подключить дополнительные услуги для управления доменом.
Как редактировать ресурсные записи DNS для распространенных сервисов:

Как настроить Unisender

image.png
Далее вы попадаете на главный экран, где сразу видно что у вас доступно 1500 отправок и 100 контактов.
2) Далее переходим в настройки
image.png
3) Переходите в подтверждение email. И добавляете свою рабочую почту info@ или no-reply@
image.png
После проходите процедуру верификации почты, путем ее подтверждения. 4) Переходите в раздел Аутентификация домена, так как ранее вы уже подтвердили почту у вас тут появится строка где необходимо сгенерировать настройки DNS-записей. Если домен отсутствует, то необходимо его просто добавить.
image.png
Чтобы сгенерировать настройки: ​
image.png
После это фактически все настройки выполнены и можно приступать уже к загрузке базы и создания рассылки.
Более полную инструкцию вы также сможете на сайте самого -

Подготовка письма

Рассылки – эффективный маркетинговый инструмент, позволяющий информировать клиентскую базу о предстоящих событиях без значительных затрат времени и средств.
Самые распространенные виды рассылок:
Коммерческие предложения;
Рекламные каталоги и буклеты;
Поздравительные открытки;
Пригласительные билеты.
С помощью модуля CRM-маркетинг в Битрикс24 можно сделать:
Email-рассылку;
Информационные звонки – голосовой обзвон клиентов;
Рассылку в мессенджеры Вконтакте, Facebook, Telegram, Viber, Instagram и другие;
SMS-рассылку;
Рекламную кампанию.
Расскажем подробнее о email-рассылках в Битрикс24.
Маркетинг

Плюсы и минусы

Со стандартным модулем рассылок в Битрикс24 Вам больше не нужно обращаться к сторонним ресурсам. Плюсы:
1. Доступность. Вся база адресов находится в CRM;
2. Простота использования. В Битрикс24 для множества инфоповодов есть стандартные шаблоны, которые легко настроить;
3. Глубокая сегментация базы для рассылки. Есть предустановленные сегменты, а также возможность добавить статический сегмент, загрузив свой набор email адресов.
4. Лаконичный дизайн шаблонов. С помощью конструктора можно собрать свой уникальный дизайн или загрузить версию для письма из собственного HTML.
5. Статистика отправки и карта кликов. Можно не просто посмотреть результаты отправки в цифрах, но и перейти внутрь каждого параметра! Система покажет список тех адресатов, кто не открыл ваше письмо, отписался или сделал переход.
6. История в карточке CRM. Все данные по письмам клиенту из рассылок модуля Маркетинг попадают в карточку CRM. Менеджер сразу видит, какие рассылки были отправлены контрагенту, какие он прочитал, по каким сделал переход.
Прочитано
перешел по ссылке

Минусы рассылок в Битрикс24:

Ограниченный набор модулей для верстки письма;
Мало возможностей для форматирования текста письма (нельзя установить размер для отображения картинок, выбирать вариант для представления в мобильной версии, а также отсутствует ряд других функций сторонних сервисов для верстки email-писем);
Нет автоматического сжатия изображений;
Отсутствует адаптация для просмотра в Microsoft Outlook.
Если Вам нужно быстро и просто поздравить клиентов с предстоящим праздником или оповестить об акции – модуль CRM-маркетинг для вас. Для сложной верстки и продвинутой аналитики подойдут специализированные сторонние сервисы, такие как MailChimp и UniSender. Их можно интегрировать с Битрикс24 через приложения.

Создание рассылок в Битрикс24

Для запуска рассылки необходимо создать шаблон письма. Для этого зайдите в CRM-маркетинг > Мои шаблоны и нажмите кнопку Создать шаблон. В этом разделе будут отображаться ранее созданные шаблоны. Вы сможете просто выбрать нужный из списка, а также скопировать или удалить лишний.
Шаблоны письма

Для редактирования выберите:
ранее использованные шаблоны,
предустановленные (значок перца означает наличие разговорной лексики (неформальные выражения, афоризмы) или свой собственный HTML.
мои шаблоны – те, что вы создавали ранее.
Шаблон письма от 15 апреля

Переходим в верстку письма. Здесь можно удалить содержимое шаблона и заполнить его, исходя из собственных предпочтений.
В самом шаблоне письмо разделено на части, которые можно редактировать перетаскиванием нужных модулей с боковой панели. Также меняется дизайн письма и его внутреннее содержание.
Еще один шаблон

Когда шаблон письма готов, нажмите Сохранить. Он появится в общем списке шаблонов.
Для создания рассылки зайдите в CRM-маркетинг > Старт > Создать рассылку > Email рассылка.
рассылка

Выберите необходимый шаблон, укажите или создайте новый сегмент, впишите название письма. При выборе сегмента вы получите общую картину по количеству получателей конкретного сообщения.
Письмо по Автоворонке

В разделе Дополнительно можно выбрать отправителя, указать важность, параметры ссылок, а также получателей тестовой email-рассылки.
Дополнительно в рассылках
Рассылка готова! Можно начинать отправку писем. Для рассылки в автоматическом режиме не забудьте настроить нужную дату и время и выполнить проверку содержимого, чтобы не попасть в спам-фильтр.

Статистика по рассылкам

В разделе Рассылки отображается статус каждой рассылки, а также ссылки на список получателей и статистику.
Статистика показывает количество:
отправленных писем;
просмотренных писем;
переходов по ссылкам;
недоставленных писем (с ошибкой);
отписавшихся.
Уровень эффективности рассылки – это соотношение переходов по ссылке и общего количества просмотров. К примеру, письмо прочитал 121 получатель, а переходов по ссылке – 27. Таким образом, эффективность рассылки составит 22.3%. Чем выше этот показатель, тем лучше результат проведенной работы.
Уровень эффективности рассылки

Внизу страницы находится карта кликов, которая показывает, по каким ссылкам и какое количество раз переходил получатель.

Этапы создания письма

Этап 1: Целеполагание и гипотезы

Прежде, чем отправить письмо сотням, тысячам или даже миллионам пользователей, определитесь с целью и ответьте на вопросы: зачем вам нужно отправить это сообщение? Что должен сделать человек, прочитав его? Какой конечный результат вы ожидаете?

Примеры целей:

прочтение письма с важной информацией. Например, с номером заказа;
переход на сайт с последующей покупкой товара или услуги;
переход на сайт с последующим прочтением статьи;
переход на сайт с последующим скачиванием файлов или заявкой;
переход на сайт с последующей регистрацией на мероприятие;
переход на страницу опроса с его прохождением.
Основное целевое действие — это клик в письме, то есть переход на сайт. Для достижения максимального эффекта от рассылки нужно тестировать множество тактик и гипотез.
Всегда генерируйте гипотезы и проводите A/B‑тесты с размером базы от пяти тысяч человек. Тестировать можно много всего: время и день отправки, тему и имя отправителя, элементы в контенте письма.
Тестировать нужно только один элемент за раз.

Этап 2: Текст сообщения

Вы сформулировали цели и наметили зоны для проверки гипотез. Следующий этап — хороший текст. Не все почтовые клиенты могут читать HTML-версию писем. Некоторые корпоративные почтовые сервера вообще не принимают ничего, кроме текстовых версий писем. Рекомендуем начинать разработку любого письма с написания текста в блокноте без форматирования.
Не поддавайтесь на уговоры сделать сразу и текст, и дизайн (мол, так удобнее сразу всё оценить). Нет! Скорее всего, на этапе дизайна придётся вносить в разы больше правок. Запомните простое правило: сначала текст, потом дизайн. Сначала смысл, затем форма.

Текст письма обычно состоит из:

темы письма. Заголовка, который видят читатели в списке входящих писем;
приветствия. Не забывайте здороваться, когда попадаете в личное пространство читателя;
введения.  Небольшая подводка, объясняющая, зачем мы решили написать нашему подписчику письмо;
кульминации. Суть вашего предложения или новости. Здесь важно не забыть про акценты на призывах к действию: это может быть яркий элемент, ссылка или кнопка. Призыв к действию должен быть таким, чтобы его легко можно было найти и легко понять суть;
заключения. Здесь можно рассказать об альтернативах, если вам кажется, что главная тема письма подходит не для всех читателей.
подписи. От кого это письмо, а также контакты: телефон, email, адрес, соцсети. Здесь же будет и ссылка на отписку.
Часто маркетологи включают в самый верх письма прехедер — короткий тизер письма, который люди увидят в списке входящих сразу за темой сообщения. Но можно строить письма так, чтобы приветствие автоматически подтягивалось в прехедер.
Отдел маркетинга в крупных компаниях часто требует того, чтобы рассылка состояла из нескольких структурных блоков: новости компании, лучшие товары из магазина, акции. Старайтесь заранее собирать все необходимые материалы от коллег, а потом уже связывать их в единую историю. Так ваше письмо будет выглядеть логично и гармонично.

Этап 3: дизайн

Перейдём к форме. Дизайна письма  —  это визуальное оформление текста в качественную вёрстку с хорошей графикой и навигацией (элементами интерфейса). Если человек легко может просканировать ваше письмо и понять его суть — значит информация подана верно.
Совет 1: убирайте лишнее.
Не допускайте «декораторства»  —  это когда вы нагружаете письмо лишней графикой и текстовыми конструкциями, отвлекая читателя.
Совет 2: используйте безопасные шрифты. На текущий момент существует лишь несколько “безопасных” шрифтов, которые установлены на уровне системы, а именно:
Arial.
Arial Black.
Tahoma.
Trebuchet MS.
Verdana.

Этап 4: вёрстка и тестирование

Делайте адаптивную вёрстку, желательно без использования медиа запросов: так вы добьётесь повсеместной адаптации письма, даже в самых «вредных» почтовых клиентах.
Когда вы будете отправлять тесты рассылки вашим коллегам, могут возникнуть различные мелкие проблемы: кому-то не понравится тема письма, у кого-то оно плохо отобразится, а кто-то обязательно захочет всё переделать. Не бойтесь: предупреждайте коллег о возможных мелких багах — их легко поправить. Остерегайтесь больших принципиальных правок: если вас просят переделать всё письмо на этапе вёрстки, значит где-то была допущена управленческая ошибка на этапе текста или дизайна.

Этап 6: запуск рассылки

И вот, тот самый момент «икс» настал: все тесты проведены и можно запускаться. Не забывайте о рассылке после отправки. Cледите за тем, как идёт доставка, не улетели ли вы в спам (для мониторинга доставляемости используйте постмастеры) или что пишут пользователи в ответных письмах.
Если после тестирования вы всё же допустили ошибку или отправили её не тому сегменту — не пугайтесь и сохраняйте хладнокровие. Любую ошибку можно исправить в следующей рассылке (или в дополнительном выпуске).

Этап 7: оценка результатов

Неделя после отправки — самое время собирать метрики! Ключевые показатели рассылки — это открытия, клики, конечные конверсии. Сегодня все платформы рассылки обладают метриками открытий и кликов, а для трекинга конверсий на сайте вы можете использовать UTM-метки, которые позволят оценить результаты уже в Google Analytics / Яндекс.Метрике.
Вот и вся базовая информация, которую нужно знать о создании добротной рассылки. Удачи с запуском!

Требования к прогреву домена

Прогрев массовой и триггерной рассылкой

Базу можно прогревать массовой или триггерной рассылкой.
При прогреве только через массовую рассылку в распоряжении вся база и можно по понятному графику увеличивать количество отправок.
Плюс: получится точно определять количество и скорость отправки на каждый день.
Минус: массовая рекламная рассылка с большей вероятностью будет помечена как спам или не открыта.
Совет: если греете массовой рассылкой, выберите интересный или полезный, а не «купи-контент». Это может быть предложение поучаствовать в опросе на сайте (например, «Насколько хорошо вы разбираетесь в современной моде?»), заметка-совет («Какие элементы интерьера сделают вашу квартиру уютнее»). Не продавайте напрямую.
При прогреве с помощью триггерных рассылок начинайте с транзакционных — «Подтвердите подписку», «Спасибо за регистрацию», «Подтвердите ваш заказ».
Плюс: клиент с большей вероятностью ждет письмо, количество жалоб минимальное.
Минус: при прогреве транзакционными сообщениями с подтверждением подписки возможен высокий процент недоставки — если пользователи вводят выдуманный адрес.
Совет: начать прогрев с участием транзакционных писем — хорошая идея, если у вас и массовые, и триггерные рассылки уходят с одного домена. Запустите транзакционные и целевые триггерные письма — у них open rate выше, чем у массовых. При этом можно параллельно греть рекламными рассылками.
Приведен возможный вариант графика аккуратного прогрева массовой рассылкой. Внимание: приведенные цифры являются рекомендацией — важно ориентироваться на состояние постмастера.
График прогрева
Отправка
Количество отправленных писем
Скорость отправки, в час
1
1500
500
2
6000
1000
3
9000
1500
4
16 000
2000
5
24 000
3000
6
40 000
5000
7
60 000
6000
8
80 000
8000
9
100 000
10 000
10
150 000
15 000
There are no rows in this table

Требования к метрикам качества рассылок

Ключевые метрики email-маркетинга (KPI):
Показатель открытий (Open Rate)
Показатель кликабельности (Click-Through Rate)
Показатель отказов (Bounce Rate)
Показатель отписок (Unsubscribe Rate)
Уровень жалоб (Spam Rate)
Показатель соотношения кликов к открытиям (Click-To-Open Rate, CTOR)
image.png
Для увеличения тех или иных показателей постоянно тестируйте различные гипотезы и идеи. Начиная от домена отправителя, заканчивая цветом кнопки “купить”.

Мои контакты:

Александр Петунин

Senior CRM manager
логотип син.png

Tel: +7 999 964 10 07

Want to print your doc?
This is not the way.
Try clicking the ··· in the right corner or using a keyboard shortcut (
CtrlP
) instead.