JavaScript required
We’re sorry, but Coda doesn’t work properly without JavaScript enabled.
Skip to content
戒菸藥品供需撮合平台
戒菸藥品供需撮合平台
More
Share
Explore
戒菸藥品供需撮合平台
民眾想戒菸,卻找不到可以處方、提供特定藥品的診所、藥局?讓 Weily 來想辦法。
鄭
鄭維理
Last edited 73 days ago by 鄭維理.
想尋找戒必適的民眾請進
有提供戒必適的醫師藥師請進
各縣市需求與供應情形
萬華衛康內科診所提供的戒菸相關服務
哪裡有“戒必適”、"尼古清噴霧劑”?1.7萬成員的
戒菸成功心得分享園區
很多人詢問,就是找不到可以就近戒菸的醫療機構。
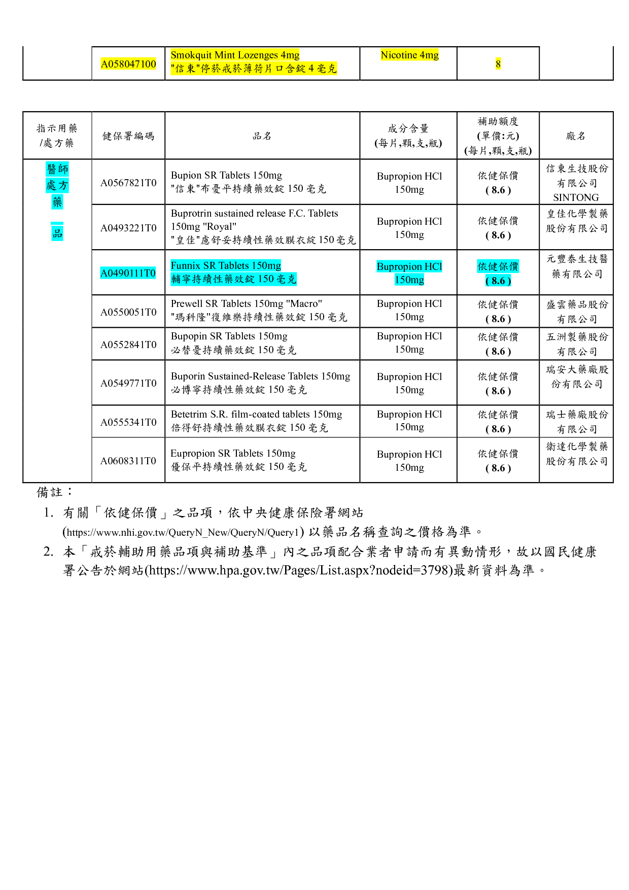
1140924生效,國健署補助費用的戒菸用藥,分成兩大類:
1.
尼古丁替代療法
,屬於指示用藥,有
貼、嚼、含
、吸、
噴
五種,前三種有不同劑量。
2.
口服藥
,屬於處方藥,有
戒必適
與
抗憂鬰劑
成分 Bupropion 150毫克兩種,後者有8種不同藥廠與藥名,可是成分、劑量、補助金額都完全相同(三同)的學名藥(研發藥 Zyban Wellbutrin 已退出台灣市場)。
螢光筆標示項目
,為
萬華衛康內科診所
可以處方、提供的藥品。
藍色為處方藥品
,釋出請附近的
信義藥局
林藥師調劑。
雖然
衛生福利部國民健康署委託戒菸治療與管理網站
提供以下搜尋服務,可是沒有辦法
查詢哪些機構可以提供哪些戒菸藥的處方與調劑
。
各縣市合約戒菸機構(合約藥局也可調劑)
https://ttc.hpa.gov.tw/Web/Agency.aspx
尋找附近戒菸機構
https://ttc.hpa.gov.tw/Web/AgencyNear.aspx
各縣市調劑藥局機構
https://ttc.hpa.gov.tw/Web/AgencyFilter.aspx
尋找附近調劑藥局
https://ttc.hpa.gov.tw/Web/AgencyFilterNear.aspx
Want to print your doc?
This is not the way.
Try clicking the ··· in the right corner or using a keyboard shortcut (
Ctrl
P
) instead.