Skip to content

Structure of Documentary

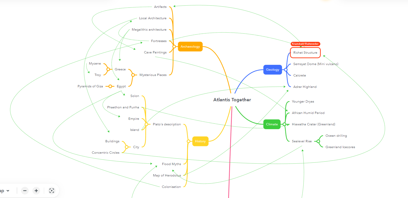
🗺️Mindmap:

image.png

📜Movie Structure summary:

Odamenni - kutatni - túlélni - visszajönni - tanulságot levonni
History → Archaeology→ Geology → Climatology
Similar movie in Jordan: (Only archaeological aspect)
Jimmy about the sphinx:

0) The epic hypothesis summary
Hypothesis Summary:
Plató görög filozofús Kr. e. 360-ban írt két könyvet a Timeaus és Critiást. A két könyv kiegészíti egymást. A könyvek párbeszédként vannak megírva, Timeaus Critias, Eupi… Timeaus az Atlantisz háborúról beszél, Critias az Atlantisz megalapításától a pusztulásáig.
-A mitológiai rész –> A megalakulása
-Atlantiszi élet: Minél közelebbről tudjuk elképzelni milyen lehetett az élet platon írásai alapján.
KÜLSŐRE NÉZVE – concentric Circles, A körön mik találhatók, Szobrok, Buildings
EMPIRE – Atlantisz egy birodalom fővárosa. A háború, Hajózás, Bányászat, Elefántok, Szobrok, Friss víz, dúsgazdagság, semmi kapzsiság nélkül.
Flood - A kapzsiságot megbüntetve zeusz elárasztja őket
Location

2) A belőle következő indulópontok
Első, és legfontosabb kérdés: Vajon ez egy mítosz vagy egy igaz történet?
Alexandra Kowalski
Trója: 00:59:52:14-00:59:53:00
Linear way of development - 01:05:33:12
Zsolt Mester:
Az emberi fejlődés NEM egyenes vonalú, nem egyenes ütemű, bizonyos dolgokban a fejlődés előrehalad, más dolgokban megmarad - 06:47:00:14
Trója?
György Németh:
Trója?
Atlanti tenger és Atlantisz neve - Platóni Mítosz - csak Platón mondta - 05:13:44:00
Mindenki aki ezt a történetet olvasta tudta, hogy térben és időben ez nem lehet reális, de nem is ez volt a funkciója - 05:00:24:21
Pintér Anna:
Lineáris fejlődés kritkája - 18:05:56:07
Greg
Mycene & Troy
-A mitológiai rész. Az, hogy párbeszédekben van leírva nem jelent semmit lásd: Lakoma. 05:12:29:18: Atlantisz az atlanti oceán szigetéből jön, de ez egyértelműen egy platóni kreálmány. →Hübrisz →Nem feltétlen jelenti azt, hogy attól, hogy istenekről ír csak egy mítosz.→Trueness idézet(erről beszél valaki, hogy miért írna ilyet?) →Platónt megkell fejteni → George Sarantitis
Why he began (3 sentenses)
2.1) Intro of Plato & Books:
Its a mind game that you have to solve
From solon to Platon → György & George (Lehet hogy a bevezetésben már elhangoznak)
Two books → Didn’t believe that the myth is real
Egyptians have saved past

3) Mennyire egyértelműen stimmel a richat structurre
-A forma
-A méret
-A location - A görög behúzza a vonalat, Herodotus térképe, - Pillars of Heracles - Is it where we think it is?
-A flood kora stimmel a Grönlandi becsapódással
-Felmerülhet, lehetett e ott annyi élet? → Green Sahara
4) EXPEDITION SUMMARY - We travelled there to find out (Looking out from the plane)
-4.1) Could it be an Island? → Do we find salt or Fresh Water → Later Nyerges Anita
-4.2) See the Fortresses → Later Marsai Viktor
-4.3) Find Artifacts → Archeology → Later Going to Mester Zsolt, to ask the details
-4.4) Finally meet the eye of the Sahara - its beautiful


4.1) Researching myth → Translation errors → He had to retranslate it
Water bodies (→ Greeks are seafarers → 3 words for sea)
Thalassa - ONLY the mediterranean
Pelagos
György - can be treanslated as “Ocean”
George - Cannot be ocean, it is a specific type of sea
Pontos
Okeanos
György - Tells examples from Plato as he used it to describe the god of the ocean
Disappearence of the island
Sank → George
Covered → György


5) First problem - Organising the trip
-Gergő’s story
-the fortresses on google maps
-Research for months, Talking with experts
-Talking with friends
-Gergő and Krisi meets at the airport

6) Arriving there - (Watching from airplain) (Maybe 2d anim)
6.1) Second problem: Baggages haven’t arrived - Reorganise
6.2) Buying a generator to have electricity in the desert
6.3) Cross the desert to reach the Eye
6.4) Ask locals what they know about the fortresses → Marsai Viktor, Slimane Ahmed, Sarantitis Talks about Local Situation, Even the “idegenvezető” doesn’t know about it
6.5) Going into the eye - Find the fortresses & collect samples → Viktor Marsai → It was under French Legion
6.6) Set up the campsite in the middle of the Eye
6.7) Third problem: Generator didn’t work → Local woman fixed it
6.8) Explore the area & find artifacts → Fourth problem: Horned Viper near the tents
6.9) Find Fortress 4-5 → Fifth problem: We couldn’t cross the hills by car, so we HAD TO walk there on the boiling sun
6.10) Documenting and 3D modelling
6.11) On the way back visit the Semsyat Dome (Mini vulcano) → Someone talks about it?
6.12) Go to the edge of the cliff over the huge salt lake
image.png
6.13) Find the cave paintings → Someone talks about it?
6.14) Collect samples at every 50 km
6.15) Sixth problem: Sandstrom → Still collecting samples

Meeting local people →Marsai Viktor talks about local situation
-Buildings → Similar to Platon’s text

-Collecting Samples → Maybe we can summarize here green sahara, milankovich cycle
-Artifacts near the Richat Structure

Salt water or fresh water →Nyerges anita-Shows the waters on laptop
Archeology:
- About the Future of Atlantis, and why we didnt find evidence → The history maybe not linear (still george) → Zsolt Mester
What can we learn?
The Atlantis story gives a message to the people → György-Hübrisz → Pintér Anna →Mítoszok lényege, alapigazsság megfogalmazása → Alexandra Kowalsky →Enikő magyari
Climatology:
Milankovich cycles →
Climate of the sahara changed (still george) → András Sörös (Younger Dryas, green sahara,
140 meter above sea leveli in younger dryas
Geology:
Hiawatha Crater →

→ Myth turned out to be real → “Everybody who reads will agree”

-The important things from book


🎨Colors, formats & styles:

Premier Pro

History - Tan
Archeology - Mango
Geography - Forest
Geology - Blue
Climatology - purple
Vision - Lavender
Expedition - Brown
image.png
image.png

Avid Media Composer

Markers 6
Name
Column 2
Column 3
Notes
Red - Our expeditions
Open
Yellow - History
Open
Green - Climatology
Open
Cyan - Geology
Open
Blue - Geography
Open
Magenta -
Open
Black - Everything else/ Philosophy
Open
White - Vision & Future & Moral
Open
There are no rows in this table
Red - Our expeditions
Yellow - History
Green - Climatology
Cyan - Geology
Blue - Geography
Magenta -
Black - Everything else/ Philosophy
White - Vision & Future & Moral
Category 6
Type 6
Person/Narration 6

Notations

Shorter forms - abbreviations:
ST - Solution Together
AT - Atlantis Together
💬Interview details and timecodes: 6

🪧Structure of movie: 6



Want to print your doc?
This is not the way.
Try clicking the ··· in the right corner or using a keyboard shortcut (
CtrlP
) instead.