JavaScript required
We’re sorry, but Coda doesn’t work properly without JavaScript enabled.
Skip to content
Gallery
화면별
화면별 참고사항 정리
음음
More
Share
Explore
화면별 참고사항 정리
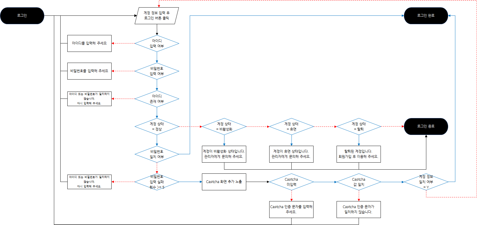
[화면] 로그인
서비스에 로그인하기 위한 화면
고려사항
보안 정책
3rd party일 경우 추가 약관 동의 필요 시 받는 프로세스 필요
로그인 레이아웃 예시
로그인 레이아웃 예시
기본 레이아웃
입력 가능한 항목 및 밸리데이션 메시지
인풋박스 하단에서 노출
항목
조건
밸리데이션 메시지
아이디
미입력
아이디를 입력해주세요.
비밀번호
미입력
비밀번호를 입력해주세요.
There are no rows in this table
로그인 버튼 동작
로그인 밸리데이션 메시지 노출 시 모달로 노출
조건
밸리데이션 메시지
비고
없는 아이디 입력
아이디 또는 비밀번호가 일치하지 않습니다.
아이디 존재 / 비밀번호 불일치
아이디 또는 비밀번호가 일치하지 않습니다.
동일 계정 비밀번호 5회 입력 실패 시
비밀번호가 5회 이상 잘못 시도되었습니다.
비밀번호 변경 또는 관리자에 문의해주세요.
차단된 계정으로 로그인 / 비밀번호 틀림
차단된 계정입니다.
관리자에 문의해주세요.
아이디 존재 / 비밀번호 일치 &
마지막 비밀번호 변경일 90일 초과
마지막 비밀번호 변경일이 90일 초과되었습니다.
안전한 이용을 위해 비밀번호를 변경해주세요.
비밀번호 90일 초과 비밀번호 변경 페이지 이동
아이디 존재 / 비밀번호 일치 &
계정 상태 정상
-
로그인 성공
There are no rows in this table
Flowchart
Want to print your doc?
This is not the way.
Try clicking the ⋯ next to your doc name or using a keyboard shortcut (
Ctrl
P
) instead.