Разработка

icon picker
Голосовая реализация бота

Отличия голосового бота от текстовой реализации:

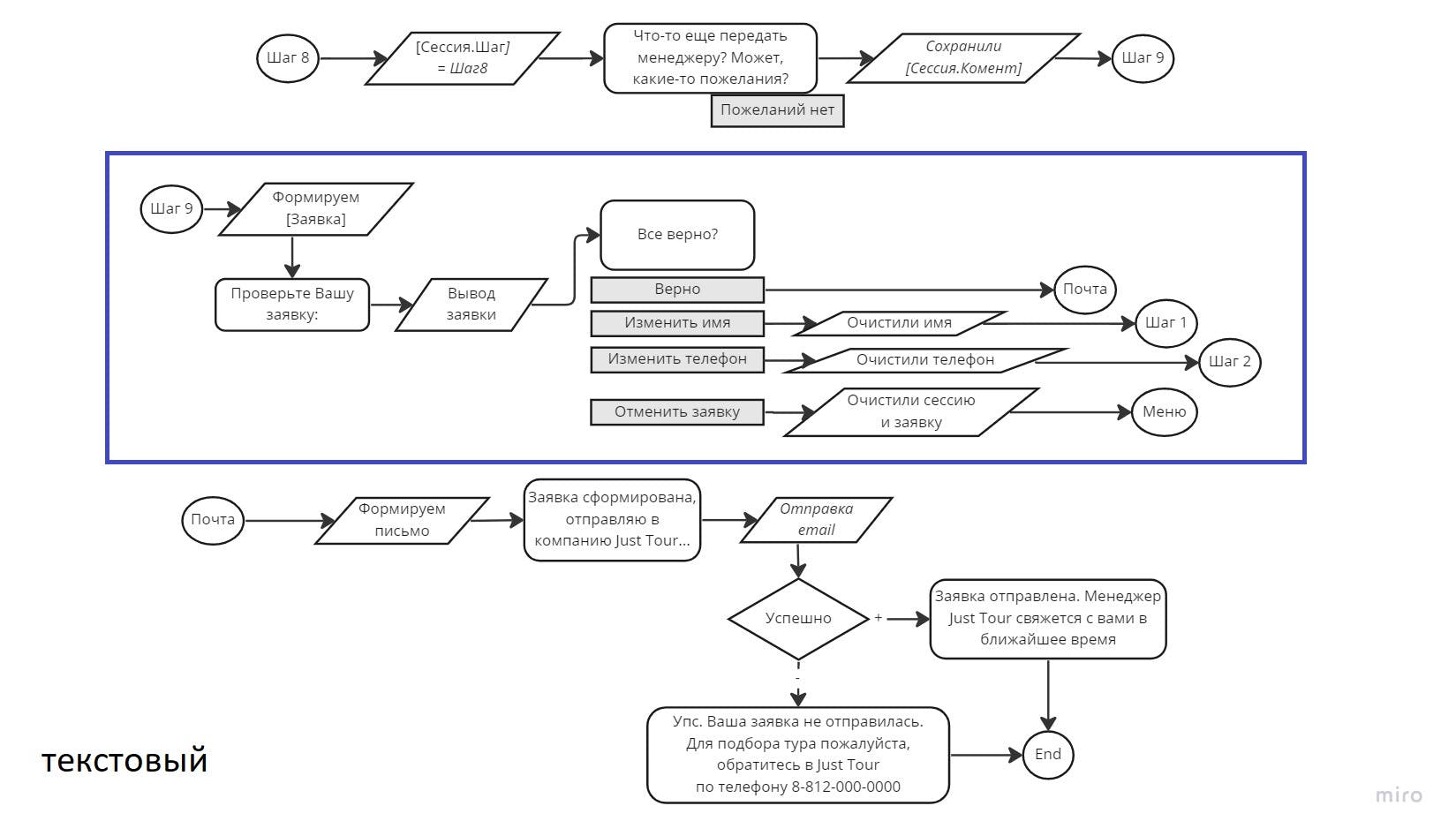
Предусмотрена вариативность реплик бота, чтобы голосовое общение выглядело естественнее и живее.
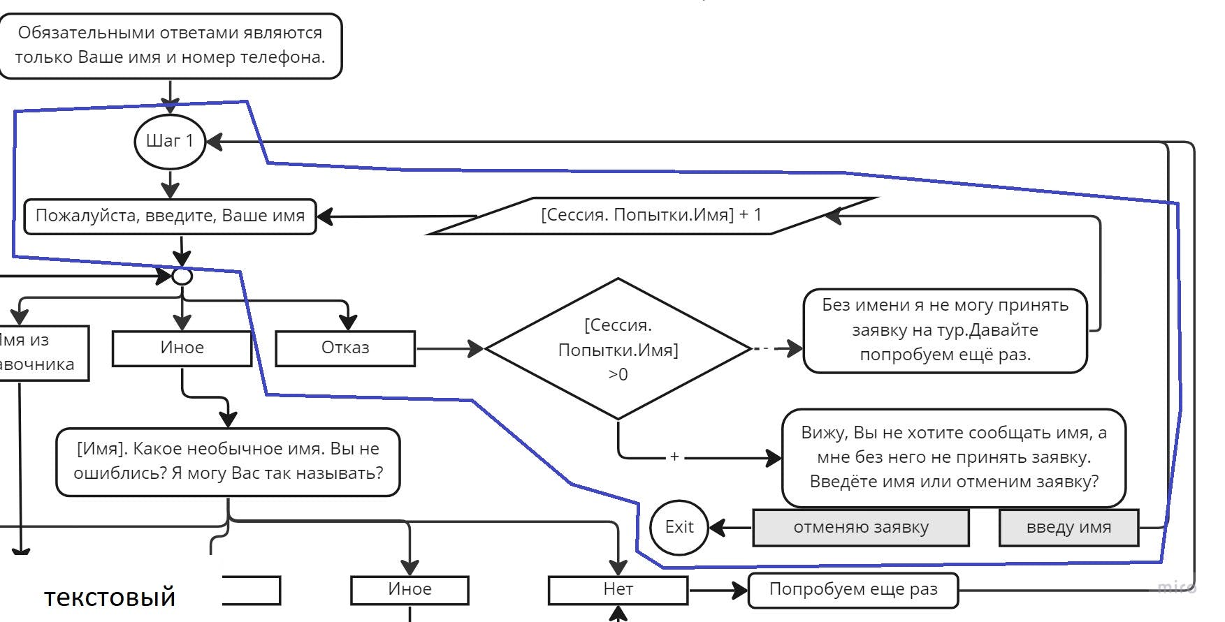
При запросе данных у клиента бот проговаривает распознанный ответ, чтобы вовремя можно было заметить ошибку голосового ввода. Например, если на вопрос бота “В какой город или страну хотите поехать” клиент ответит “Анкара”, то следующая реплика бота будет “Записала, Анкара”, и только затем - переход к следующему вопросу.
Добавлено знакомство на старте диалога (), при этом есть возможность сохранить анонимность до момента оформления заявки на тур. Без имени заявка не будет принята. В текстовой версии ввести свое имя будет необходимо только на этапе формирования заявки. Это реализовано для того, чтобы бот не выглядел перед новым пользователям сборщиком личной информации, а дал возможность попробовать и оценить свои функции.
Фразы сформулированы короче, исключая лишние "пожалуйста" и "вы не могли бы". Не все голосовые ассистенты имеют хорошую дикцию, скорость воспроизведения, возможность работы с разметкой, умение правильно ставить ударение в слове и фразе, а также понимать знаки препинания. Решение использовать ёмкие фразы средней длины и закрытые вопросы было принято, чтобы пользователю было легче понять, что от него необходимо и не вызывать чувство раздражения от общение с данным чат-ботом.
bot Just Tour (11).jpg
bot Just Tour (8).jpg
Сценарные петли короче: например, если клиент отказался говорить имя - не переспрашиваем его, а завершаем диалог; если клиент назвал страну, то не спрашиваем город. Как правило, если воспользовались голосовым ассистентом, значит руки и внимание пользователя чем-то заняты. Небольшое упрощение сценариев не позволит пользователю заблудится в диалоге, ходить по кругу и злиться (от глупости, перегруженности функционала, излишней информации, болтливости бота), останется ощущение легкого комфортного пользования.
bot Just Tour (1).jpg
bot Just Tour (2).jpg
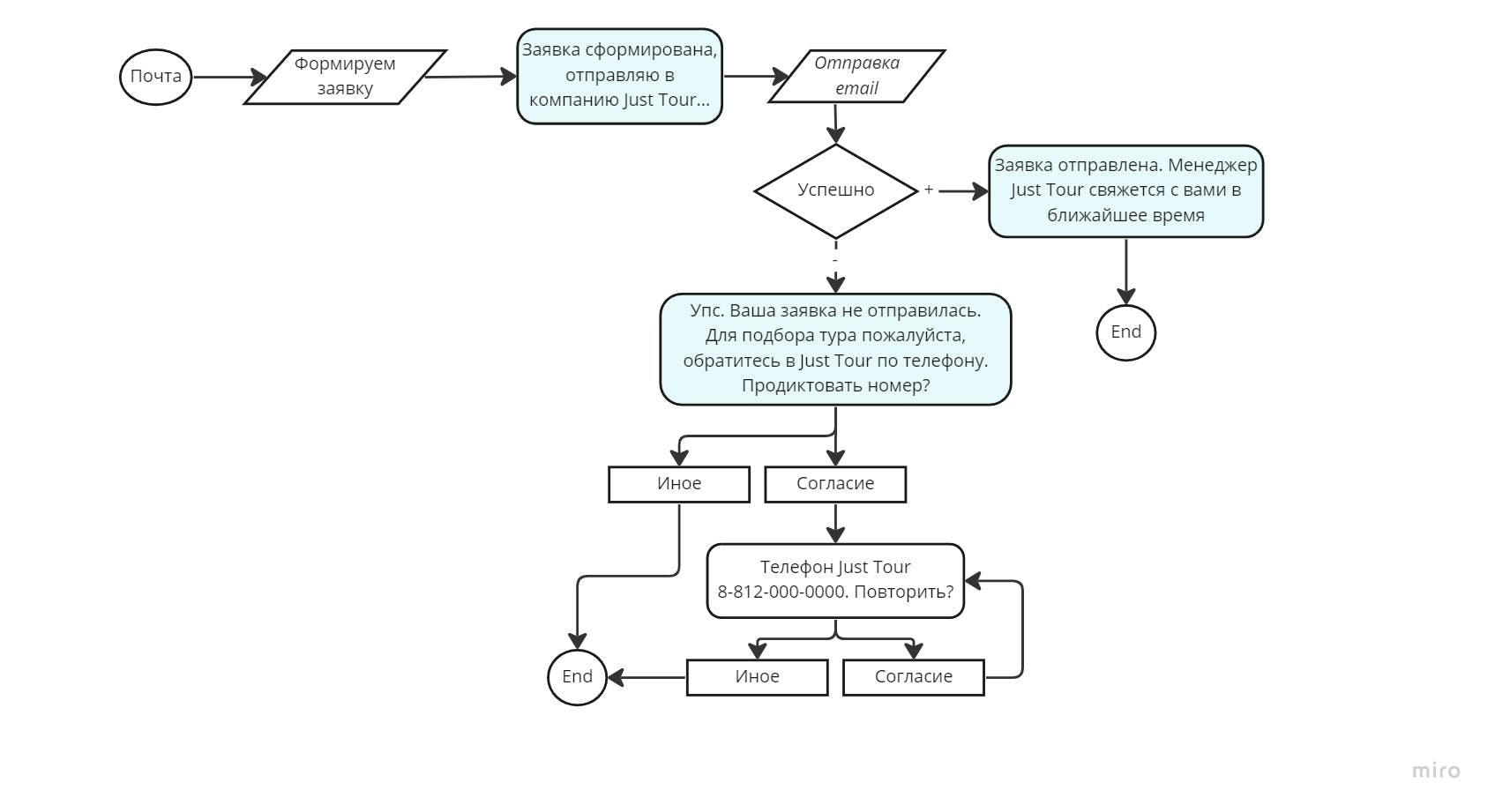
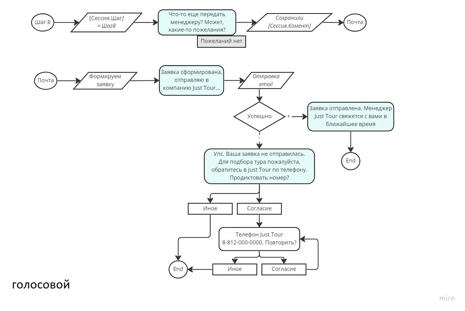
Добавлена отдельная ветка с возможностью вызвать повтор номера телефона туроператора в точке кода, где заявка не ушла на электронную почту по каким-либо причинам.
bot Just Tour (5).jpg
Отказ от решений в сценарии, где были нужны альтернативные вопросы. Например, пользователь уже начал оформлять заявку и выбрал место для отдыха, но потом уточнил погоду в другом городе. В голосовой версии бот продолжит оформлять заявку в первоначальное место.
Реплики бота дополнительно обработаны для удаления из них сокращений, непроизносимых символов, нумерованных месяцев, десятичных дробей, чтобы избежать сложностей при синтезе речи.
Не выводится итоговая заявка на экран с целью ее подтверждения и внесения изменений в поля “Имя” и “Номер телефона”, это реализовано через повтор голосом “Имени” и “Номера телефона” при вводе.
bot Just Tour (6).jpg
bot Just Tour (7).jpg
bot Just Tour (10).jpg
bot Just Tour (9).jpg
Кнопки оставлены в голосовом варианте, но их использование не обязательно, созданы паттерны подходящих ответов, что делает бот универсальным как для голосового, так и для любого другого разговорного интерфейса.

Want to print your doc?
This is not the way.
Try clicking the ⋯ next to your doc name or using a keyboard shortcut (
CtrlP
) instead.