Возможности Когникон

icon picker
Чат-бот Когникон

Формат продукта

image.png
Продукт представляет собой текстовый Чат-бот, специально разработанный для объектов общественного питания, призван автоматизировать рутинные процессы, стать помощником для руководителей подразделений, администраторов, менеджеров

Каналы

Настоящий Чат-бот рассчитан на работу через мессенджер Telegram, но имеет возможность интеграции в другой мессенджер/рабочую среду по согласованию с заказчиком.
image.png
* Однако имеет некоторые ограничения, ввиду использования сервиса $pushgate, и не работает в голосовых каналах, а также в мессенджерах edna WhatsApp, WeChat.

Что умеет

Помогает линейным сотрудникам открывать и закрывать торговые точки
По графику дает задания по наведению чистоты
изображение.png
Выдает отчет о выполнении чек-листов руководителю в общую группу
image.png
image.png
Через бота сотрудники получают доступ к (инструкции, положения)
изображение.png
Чат-бот помогает автоматизировать ежедневные обязательные задачи сотрудников кофейни, ресторана, бара или заготовочного цеха
Чат-бот взаимодействует с сотрудниками через рабочие чаты в мессенджерах Telegram
Чат-бот устанавливается в общий рабочий чат с персоналом в Телеграм. В нужное время сообщает о необходимости выполнить задание (пройти чек-лист). Также он контролирует время и помогает контролировать качество выполнения этого задания. Создает отчет для руководителя.

Начало работы с ботом.

В определенное время (начало смены) в общем рабочем чате с сотрудниками приходит сообщение от чат-бота на выполнение какой-то операции. Это может быть открытие смены или задача по приготовлению заготовок. Если команда /запустить напоминание была дана до начала смены, то напоминание придет во время, указанное в конфигурационном файле:
изображение.png
если после окончания рабочего дня, то напоминание придет на следующий день в указанное время. Но если дать команду во время рабочей смены, то напоминание сработает через несколько секунд.
Untitled (11).jpg

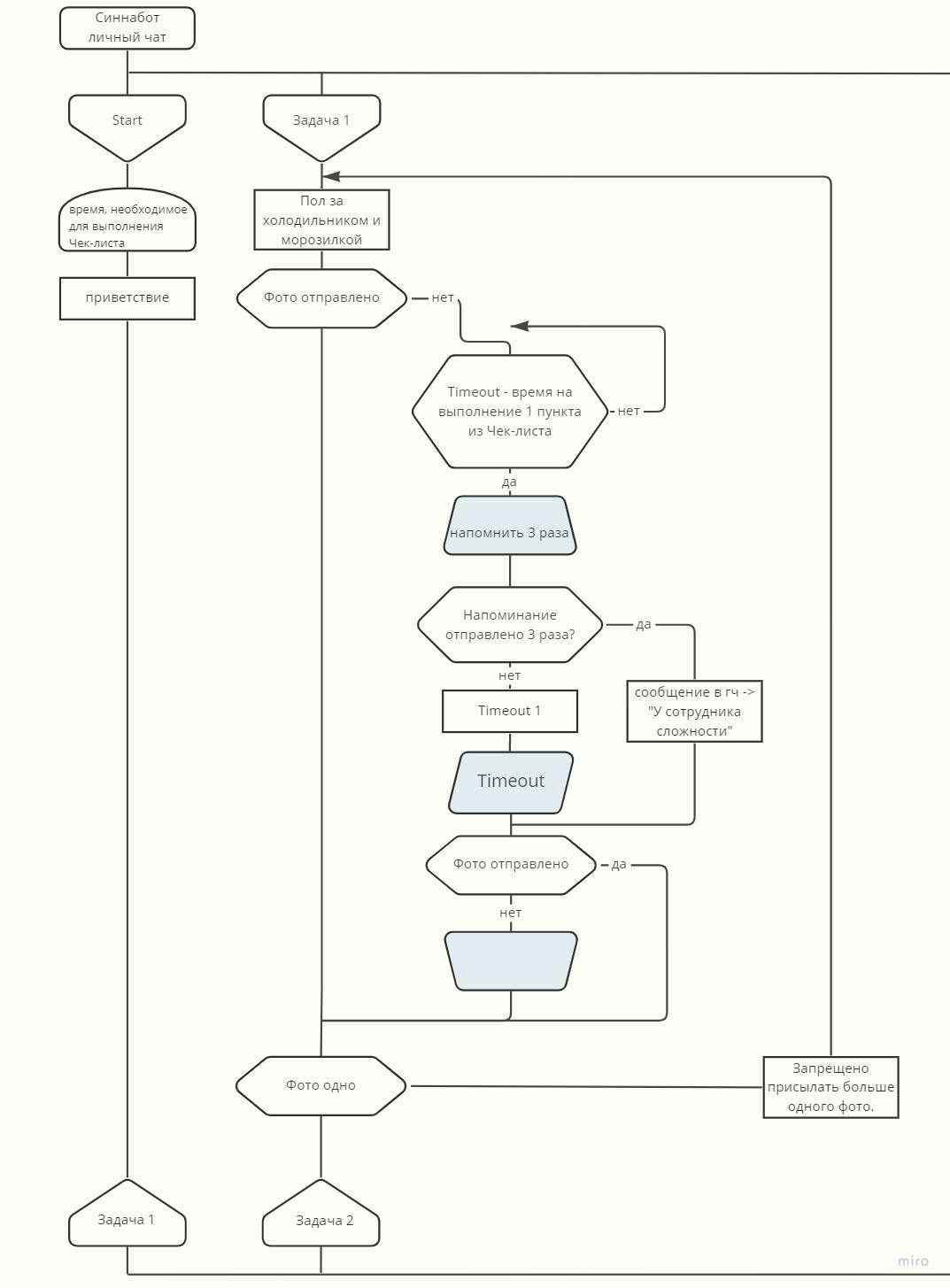
Работа с чек-листом.

Сотрудник переходит по ссылке в личный чат с Синнаботом и начинает проходить чек-лист, отчитываясь по каждому из пунктов с помощью фото или текста. В случае заминки по времени выполнения какого-то из пунктов чат-бот делает напоминания сначала сотруднику, а потом и руководителю.
изображение.png
Untitled (9).jpg

После прохождения чек-листа в общий чат приходит отчет с фотографиями о пройденных этапах задачи.
Untitled (12).jpg

Преимущества

Работа с чат-ботом происходит в удобном и привычном мессенджере
Можно использовать рабочий или личный смартфон
Ежедневные рутинные процессы выполняются каждый раз в полной мере, без "упрощения"
Процесс прохождения чек-листа напоминает игру
Новые сотрудники всегда знают, что делать
Руководитель всегда знает результаты выполнения задач
Руководитель может сконцентрироваться на развитии, а не на контроле
Экономия на ФОТ, за счет автоматизации рутинных задач
Не нужно покупать дополнительное оборудование и программы
Гибкость настройки под особенности торговой точки, проекта и стандартов

Какие чек-листы возможно автоматизировать с помощью бота?

Чек-листы линейных сотрудников: поваров, барменов, бариста, официантов, продавцов
Открытие и закрытие смены
Приготовление заготовок
Чистота и генеральная уборка - загружена в текущую версию Чат-бота
Лайн-чек проверки готовности подразделения
Лайн-чек действий в рамках чрезвычайной ситуации





Want to print your doc?
This is not the way.
Try clicking the ⋯ next to your doc name or using a keyboard shortcut (
CtrlP
) instead.