Skip to content
Focus Level Design

icon picker
Infiltration Pirate

Level Designer / Game Designer
Software : Unreal Engine 4 / Draw.io

Contexte

Le niveau a été conçu en trois semaine pour un exercice de Level Design couplé à un entrainement au blueprint d’Unreal Engine 4
Tout a été conçu en solo.

Contraintes

👍Doit contenir des mécaniques d’infiltration
👍Thème obligatoire : île pirate
👍Aucune assistance pour la partie graphique / sonore

Intentions

👍Tenter de varier les environnements malgré la contrainte
👍Proposer une narration par le biais de cinématiques / discussion de pnj
👍Offrir une légère verticalité narrative et gameplay

Gameplay

Ici le joueur incarne un personnage qui a été capturé par une bande de pirate, il a été dépouillé de son arbalète au préalable. Au cours de ce niveau le joueur peut :

Déconstruction du niveau

Le niveau commence par une courte cinématique permettant d’introduire les éléments narratifs de base, ainsi qu’un premier puzzle permettant de mettre en place les contrôles et la touche d’interaction. Le dialogue mentionne également une arbalète que le joueur ne possède pas.

Mise en avant des objectifs

La première vue qu’il peut avoir de l’île lui présente différent Landmark important, l’entrée d’une grotte éclairée par une lanterne, une caisse portée par une poulie ainsi qu’une seconde caisse qui retient un ascenseur.
Il peut également apercevoir un peu plus loin deux ennemis lié à la suite du niveau qu’il va devoir traverser.
image.png
Cette façon de procéder est reprise dans toutes mes situations afin de donner une idée claire au joueur de son objectif
Au moment de sortir du navire se déclenche une courte cinématique permettant d’encadrer l’objectif court terme du joueur tout en lui expliquant l’utilité de ce dernier.

Apprentissage des mécaniques

Toutes les mécaniques sont expliqués par de court textes et des challenges simple en laissant assez de munition au joueur ainsi que plusieurs bouteilles par situation au besoin.
Elles sont ensuite ré-utilisées dans la suite du niveau avec des procédures un peu plus complexe, pnj qui se déplacent en deux temps, nombre limité de bouteilles, etc...

Storytelling

L’histoire se raconte de par les dialogues de chaque pnj dont l’attention a été détourné mais également par l’environnement, on peut y croiser le bar, le lieu de repos des matelots, la réserve dans la grotte ainsi que l’habitation du capitaine au sommet de l’île.
Le niveau possède également quelques cinématique de mise en situation narratives.

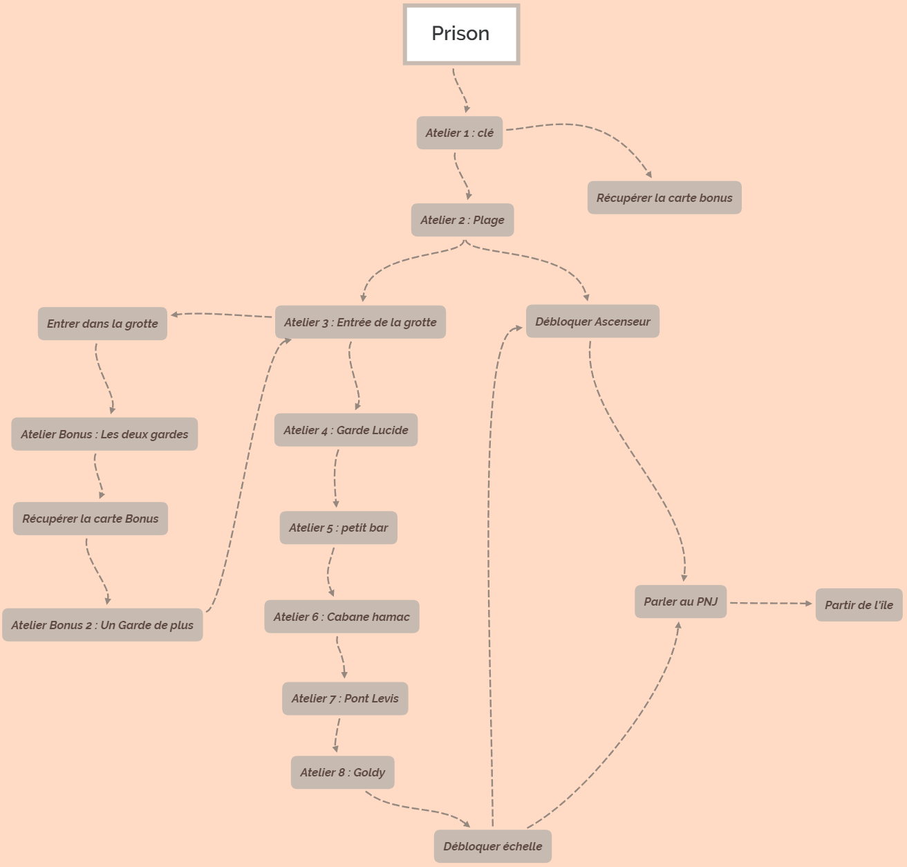
Itérations

Avant de commencer le blocking et la création du niveau, j’ai conçu un document de flow de mission afin de spécifier ce que j’attendais de ce dernier.
pasted image 0.png
J’ai ensuite mis en place le niveau sur un en marquant d’une vignette chaque atelier tout en le commentant.

Playthrough vidéo



Want to print your doc?
This is not the way.
Try clicking the ⋯ next to your doc name or using a keyboard shortcut (
CtrlP
) instead.