Skip to content

Career in BIM

A career in BIM (Building Information Modeling) offers a wide range of opportunities in the fields of architecture, engineering, construction, and facility management. Here are some potential career paths and roles in the BIM industry:

BIM (Virtual Construction) vs Real Construction

image.png

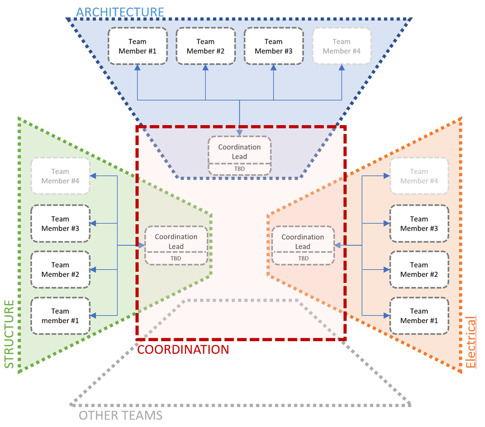
Typical BIM Organisational Structure

image.png
BIM Manager:
BIM Managers are responsible for overseeing the implementation of BIM on projects,
Creating and enforcing BIM standards, and
Coordinating BIM activities among project teams.
Ensure that BIM processes are followed and help teams optimize BIM workflows.
image.png
BIM Coordinator:
BIM Coordinators work closely with BIM Managers and project teams to ensure the smooth execution of BIM processes.
Resolve technical issues,
Coordinate data exchange, and
Assist in clash detection and resolution.
image.png
BIM Modeler/Designer:
BIM Modelers and Designers create 3D models of buildings and infrastructure using BIM software.
Work with architects, engineers, and other stakeholders to develop accurate and detailed digital representations of projects.
BIM Specialist:
BIM Specialists focus on specific aspects of BIM, such as structural analysis, energy simulation, or sustainability.
Use BIM tools to provide expertise in their respective areas and help optimize designs.
BIM Technician:
BIM Technicians assist in creating and managing BIM models.
Handle data entry, model cleanup, and documentation tasks to support the BIM team.
BIM Consultant:
BIM Consultants work independently or for consulting firms,
Providing guidance and expertise to clients on BIM implementation, best practices, and technology selection.
Help organizations optimize their BIM processes.
BIM Trainer/Educator:
BIM Trainers provide training and education to individuals or organizations looking to enhance their BIM skills.
Work for training centers, universities, or as freelance instructors.
BIM Software Developer:
BIM Software Developers design and develop BIM software solutions, plugins, or custom tools to enhance BIM workflows.
Need a strong understanding of both software development and BIM processes.
Construction Manager with BIM Expertise:
Construction Managers with BIM expertise use their knowledge of BIM to improve project planning, coordination, and communication on construction sites.
Oversee the use of BIM on construction projects.
Facility Manager with BIM Skills:
Facility Managers with BIM skills use BIM models for facility management and maintenance tasks.
Ensure that buildings and infrastructure are efficiently operated and maintained throughout their lifecycle.
Research and Development (R&D):
BIM professionals can work in R&D roles, exploring new technologies, methodologies, and applications for BIM in the construction and design industries.
Project Management with BIM:
Project Managers with BIM expertise use BIM as a project management tool to improve project control, coordination, and communication.

Architect with BIM skills

Architects with BIM skills are in demand in the construction and design industry due to the increasing adoption of Building Information Modeling (BIM) processes. To be a successful architect with BIM skills, you should meet several criteria:
Educational Background:
A bachelor's or master's degree in architecture from an accredited institution is typically required.
Additional coursework or training in BIM software and processes is highly beneficial. Some universities offer specialized BIM courses or certificates.
BIM Software Proficiency:
Proficiency in BIM software is essential. Architects should be well-versed in using BIM tools such as Autodesk Revit, AutoCAD Architecture, ArchiCAD, or similar software.
Familiarity with BIM-related software extensions and plugins can be advantageous.
Experience:
Practical experience in architectural design and construction is crucial. Prior work as an architect or in a related role helps in understanding design principles, construction processes, and project management.
BIM Expertise:
Architects should have a solid understanding of BIM concepts, workflows, and best practices.
Knowledge of BIM standards and protocols (e.g., IFC, COBie) is beneficial.
Project Portfolio:
A strong portfolio showcasing BIM-related projects is essential. This should include examples of BIM modeling, coordination, and documentation work.
Highlight projects that demonstrate your ability to use BIM to streamline design and construction processes, improve coordination, and enhance project outcomes.
Coordination and Collaboration:
Architects with BIM skills should excel in collaboration. BIM encourages interdisciplinary collaboration among architects, engineers, contractors, and other stakeholders.
Effective communication and the ability to coordinate with diverse project teams are highly valued.
Problem-Solving Skills:
Architects should possess strong problem-solving skills to address design and construction challenges that may arise during the BIM process.
The ability to identify and resolve clashes, conflicts, and discrepancies within the BIM model is crucial.
Regulatory Knowledge:
Architects should be familiar with building codes, regulations, and standards relevant to their geographic area. BIM models should align with these requirements.
Continuous Learning:
The field of BIM is continually evolving. Architects with BIM skills should stay updated with the latest developments, software updates, and industry trends.
Consider attending workshops, webinars, or obtaining relevant certifications to enhance your BIM knowledge.
Leadership and Management:
Architects often play leadership roles in project teams. Being able to manage and guide a team through BIM processes and workflows is an asset.
Project management skills can be beneficial, especially for architects overseeing BIM implementation on large projects.
Adaptability:
The ability to adapt to changing project requirements, technology, and client needs is essential for architects working with BIM.
Client Relations:
Architects should have strong client communication skills to explain the benefits of BIM and how it can improve project outcomes.
Meeting these criteria will make you a valuable architect with BIM skills, capable of effectively leveraging technology to enhance design, coordination, and collaboration on construction projects.

BIM Manager Roles

A Building Information Modeling (BIM) Manager plays a crucial role in the successful implementation and management of BIM processes within an architecture, engineering, or construction (AEC) firm. Their responsibilities may vary depending on the organization's size, projects, and specific needs, but generally, a BIM Manager's role includes the following:
BIM Implementation Strategy: Develop and oversee the company's BIM implementation strategy. This involves defining objectives, setting milestones, and creating a roadmap for adopting BIM technologies and processes.
Standards Development: Establish and enforce BIM standards and guidelines within the organization. These standards encompass naming conventions, file organization, data exchange protocols, model authoring guidelines, and other best practices.
Staff Training: Plan and coordinate training programs to ensure that employees are proficient in BIM software and workflows. Provide ongoing support and resources for staff to improve their BIM skills.
Technology Management: Evaluate, select, and implement BIM software and tools that best align with the organization's needs. Stay informed about the latest BIM technologies and trends to ensure the company remains competitive.
Project Support: Assist project teams in implementing BIM processes on specific projects. Provide guidance and troubleshooting to resolve BIM-related issues and ensure project success.
Collaboration Facilitation: Promote collaboration among various project stakeholders, including architects, engineers, contractors, and subcontractors. Ensure effective communication and data exchange between team members.
Model Quality Control: Establish quality control procedures to review and verify the accuracy and completeness of BIM models. Ensure that models adhere to established standards and meet project requirements.
Data Management: Oversee data management and model version control to ensure that project information is organized, accessible, and up to date. Implement data management systems and protocols as needed.
BIM Coordination: Manage clash detection and coordination processes to identify and resolve conflicts in BIM models before construction begins. Ensure that all disciplines' models align properly.
Compliance and Regulations: Stay updated on industry-specific regulations, codes, and standards related to BIM. Ensure that BIM models and documentation comply with these requirements.
Budgeting and Resource Allocation: Manage the budget and resources allocated for BIM implementation and maintenance. Ensure that investments in technology and training are cost-effective.
Vendor and Consultant Liaison: Establish relationships with BIM software vendors, consultants, and service providers. Collaborate with external partners to enhance the organization's BIM capabilities.
Innovation: Explore and implement innovative BIM technologies and workflows to improve efficiency and competitiveness. Stay ahead of industry advancements.
Documentation: Maintain documentation related to BIM processes, standards, and guidelines. Ensure that best practices are documented and accessible to all team members.
Performance Evaluation: Monitor the performance of BIM processes and technologies within the organization. Collect feedback from team members and stakeholders to make continuous improvements.
Change Management: Help the organization adapt to changes in BIM workflows, software updates, and evolving industry standards. Facilitate change management processes to ensure a smooth transition.
A BIM Manager plays a pivotal role in optimizing project workflows, enhancing collaboration, and leveraging technology to improve the efficiency and quality of architectural, engineering, and construction projects. They act as leaders and catalysts for the successful integration of BIM practices within the organization.
Want to print your doc?
This is not the way.
Try clicking the ··· in the right corner or using a keyboard shortcut (
CtrlP
) instead.