Skip to content
Share
Explore

Hema Kesana Masters Course

Managed by:

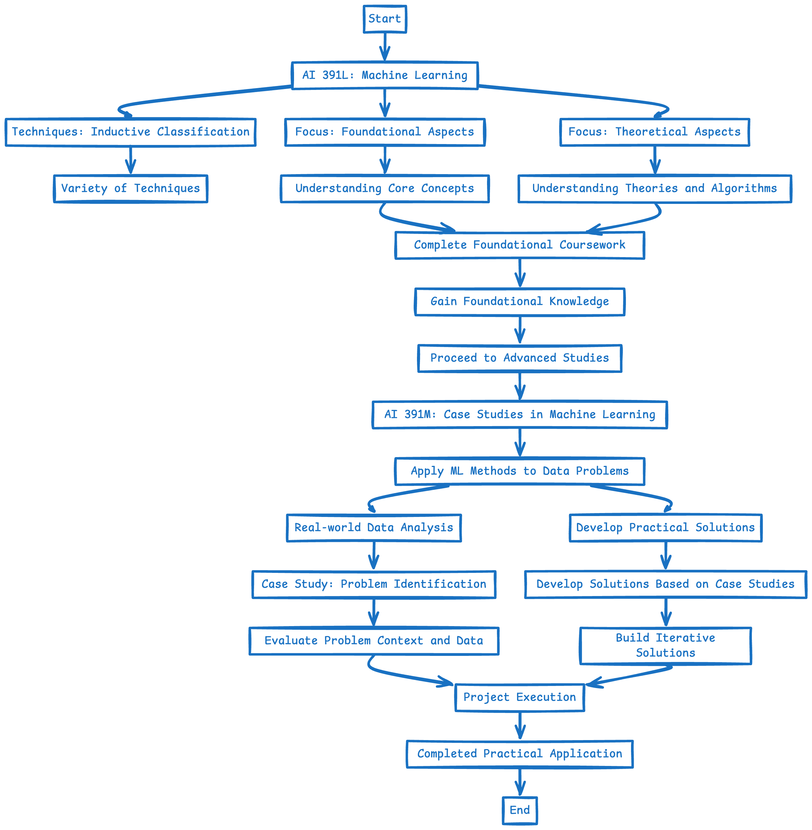
AI 391L. Machine Learning

Focuses on foundational and theoretical aspects of machine learning, with a wide range of inductive classification techniques.

AI 391M. Case Studies in Machine Learning

Applies ML methods to practical, real-world data problems using case studies.

image.png

AI 391L—Machine Learning (Theory & Foundations)

1. Inductive Classification Techniques
Version space learning Concept learning using version spaces and hypotheses.
Decision Trees ID3, C4.5, CART, and pruning methods.
Rule-Based Systems Rule induction, RIPPER, CN2.
Neural Networks Perceptron, MLP, backpropagation, activation functions.
Bayesian Learning Naive Bayes, Bayesian networks, and probabilistic inference.
Instance-Based Learning k-NN, distance metrics, and weighting functions.
2. Computational Learning Theory
PAC learning
VC dimension
Bias-variance tradeoff
Generalization bounds
3. Explanation-Based Learning
Deriving generalizations from a single example using prior knowledge.
Combining symbolic reasoning with inductive learning.
4. Knowledge Refinement & Transfer
Incremental learning
Transfer learning basics
Concept drift and model updating
5. Learning Modalities
Supervised vs unsupervised
Online vs batch
Active learning
6. LISP and AI Fundamentals (Prerequisite Knowledge)
Programming basics in LISP
AI techniques like search, reasoning, and planning Prerequisite Knowledge Familiarity with:
Artificial Intelligence (CS 381K or equivalent)
LISP programming

AI 391M—Case Studies in Machine Learning (Application-Focused)

1. Review of Core ML Algorithms
Logistic regression, SVM, decision trees, random forests
Gradient boosting methods (e.g., XGBoost)
Neural networks, CNNs (for images), RNNs (for sequences)
2. ML Workflow with Real Data
Data preprocessing & cleaning
Feature engineering & selection
Model selection & hyperparameter tuning
Cross-validation, performance evaluation
3. Evaluation Techniques
Confusion matrix, ROC, precision/recall, F1 score
AUC, log-loss, calibration curves
Error analysis
4. Case Studies by Domain Examples (could vary by instructor):
Healthcare: Predicting disease risk
Finance: Fraud detection or credit scoring
Retail: Recommendation systems
Social Media: Sentiment analysis
Image/Video: Object detection or classification
5. Tools and Libraries
Python (NumPy, pandas, scikit-learn)
TensorFlow/PyTorch for deep learning
Jupyter notebooks for analysis
6. Project Work
Students analyze a dataset, apply ML, and present findings
Could include Kaggle-style competitions or open datasets


Skills Required
AI 391L
AI 391M
Mathematical rigor
Practical implementation
Theoretical grounding
Real-world application
Algorithm development
Model evaluation & deployment
Learning theory
Problem-solving using ML
There are no rows in this table
Book Recommendations
Topic
Recommended Book
Version Space, Decision Trees, Rule-Based Learning
Machine Learning by Tom M. Mitchell
Bayesian Learning
Pattern Recognition and Machine Learning by Christopher Bishop
Neural Networks
Deep Learning by Ian Goodfellow, Yoshua Bengio, and Aaron Courville
Instance-Based Learning (e.g., k-NN)
Machine Learning by Tom M. Mitchell
Computational Learning Theory
Understanding Machine Learning by Shai Shalev-Shwartz and Shai Ben-David
Explanation-Based Learning
Machine Learning by Tom M. Mitchell
Knowledge Refinement / Transfer Learning
Hands-On Machine Learning with Scikit-Learn, Keras, and TensorFlow by Géron
LISP Programming & AI Fundamentals
ANSI Common LISP by Paul Graham
AI Concepts & Search Methods
Artificial Intelligence: A Modern Approach by Stuart Russell & Peter Norvig
Core ML Algorithms & Evaluation
Introduction to Statistical Learning by Gareth James et al.
ML Workflow & Feature Engineering
Feature Engineering for Machine Learning by Alice Zheng
Deep Learning Application
Neural Networks and Deep Learning by Michael Nielsen
Real-World ML Projects & Pipelines
Hands-On Machine Learning with Scikit-Learn, Keras, and TensorFlow by Géron
Domain-Specific Case Studies
Applied Predictive Modeling by Max Kuhn
There are no rows in this table

Plan Structure (6-Months)


Phases
Phase
Duration
Focus
Phase 1
Month 1–2 (Weeks 1–8)
Core ML Foundations
Phase 2
Month 3–4 (Weeks 9–16)
Intermediate Models & Learning Theory
Phase 3
Month 5–6 (Weeks 17–24)
Case Studies, Model Deployment, Capstone
There are no rows in this table
Phase 1: Foundations (Weeks 1–8)
Week
Topics
Resources
1
What is ML? Types, Workflow
Tom Mitchell Ch.1, Google ML Crash Course
2
Math Refresher: Linear Algebra, Probability
Khan Academy, 3Blue1Brown
3
Decision Trees, Rule-Based Learning
Mitchell Ch.3, Géron Ch.6
4
k-NN and Instance-Based Learning
Mitchell Ch.8, Géron Ch.3
5
Model Evaluation: Accuracy, F1, ROC
Géron Ch.3, sklearn
6
Feature Engineering & Data Cleaning
Feature Engineering by Alice Zheng
7
Intro to Neural Nets: Perceptron, Backprop
Nielsen, Géron Ch.10
8
Mini Project #1: Classification
Titanic Dataset / Breast Cancer (sklearn)
There are no rows in this table
Phase 2: Intermediate & Theory (Weeks 9–16)
Week
Topics
Resources
9
Deep Learning Basics: MLP, CNN intro
Goodfellow Ch.6–7, Fast.ai
10
Bayesian Learning: Naive Bayes, MAP
Bishop Ch.2, Géron Ch.4
11
Ensemble Methods: Bagging, Boosting
Géron Ch.7, XGBoost tutorials
12
Transfer Learning & Knowledge Refinement
Géron Ch.11, Hugging Face Docs
13
PAC Learning, VC Dimension
Understanding ML by Shai Shalev-Shwartz
14
Model Selection & Overfitting Theory
Géron Ch.5, Bias-Variance Intuition
15
Explanation-Based Learning
Mitchell's EBL chapters
16
Mini Project #2: NLP or Tabular Prediction
Use scikit-learn, or Hugging Face (NLP)
There are no rows in this table
Phase 3: Case Studies & Capstone (Weeks 17–24)
Week
Topics
Tools
17
Case Study 1: Healthcare (e.g., Diabetes)
UCI dataset + sklearn
18
Case Study 2: Finance / Credit Risk
Kaggle dataset + XGBoost
19
Explainability: SHAP, LIME
SHAP library tutorials
20
ML Pipelines: Preprocessing to Deployment
scikit-learn pipeline + Streamlit
21
Capstone Project Planning (your own idea)
Topic proposal + dataset selection
22
Capstone Development – Model & Analysis
Code, evaluate, debug
23
Capstone Finalization – UI + Interpretation
Build simple demo w/ Streamlit or Gradio
24
Capstone Presentation
Publish to GitHub + optional blog post
There are no rows in this table

Want to print your doc?
This is not the way.
Try clicking the ··· in the right corner or using a keyboard shortcut (
CtrlP
) instead.