JavaScript required
We’re sorry, but Coda doesn’t work properly without JavaScript enabled.
Skip to content
eStoreMedia
eStoreContent
More
Share
Explore
BK ideas
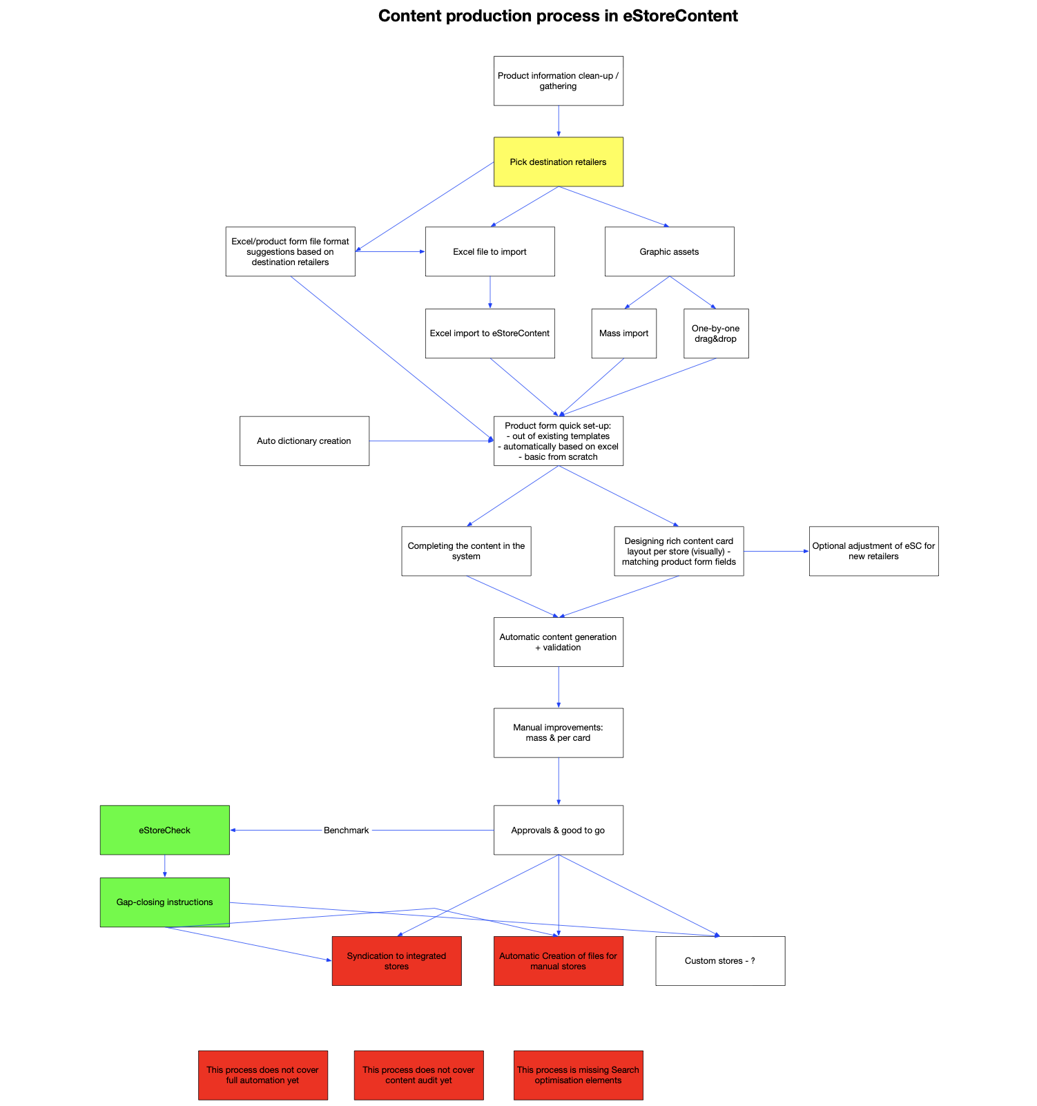
content production diagram
Want to print your doc?
This is not the way.
Try clicking the ··· in the right corner or using a keyboard shortcut (
Ctrl
P
) instead.