Skip to content

Жизненный цикл задачи

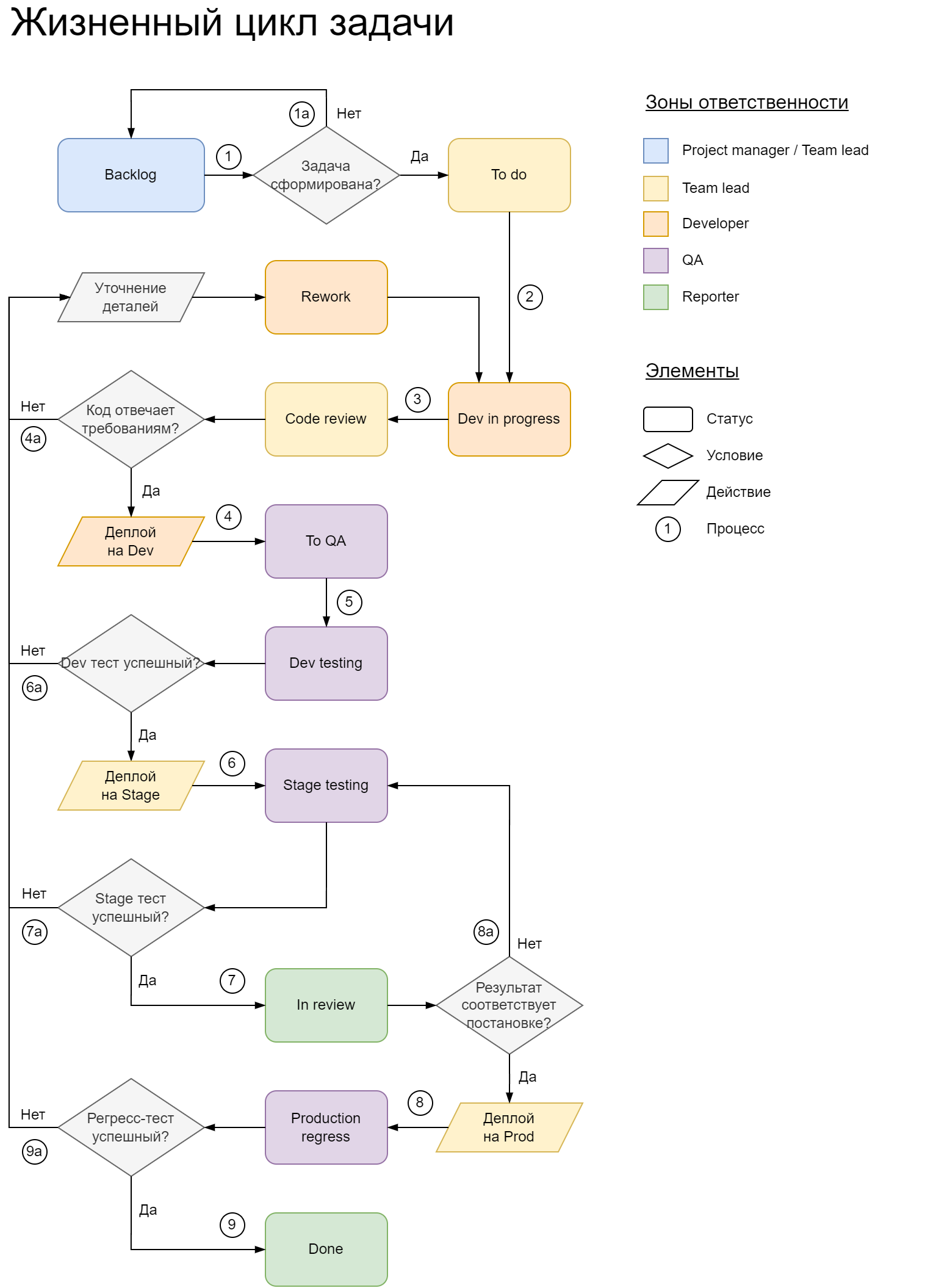
Жизненный цикл задачи.drawio (1).png


Статусы, их назначение и требования
Статус
Условия
Ответственность
Idea
Идея или гипотеза поступает ProdMng, который проводит 1-2-1 интервью с источником, подтверждает что идея нова и оформляет ее на доску идей в формате User stories с минимальным описанием (если необходимо)
Product manager
Validation
ProdMng делится с командой ссылкой на концепт-документ с User stories и назначает дату-время для Validation meet. На встрече команда решает, стоит ли воплощать идею в жизнь и как это может быть сделано: новая/измененная фича или продукт.
Product manager
Concept
ProdMng фомирует видение фичи или продукта в концепт-документе (дополняет его). Готовый документ обсуждается на Brainstorming с командой и клиентом (может быть общая встреча или несколько встреч). Результат: решение о подготовке
Product manager
PRD
ProdMng по итогам встречи пишет Product review document или Feature document. На этом этапе на доске идей оцениваются возможности и риски для приоретизации идей в бэклоге
Product manager
Design
Если нужен дизайн, то на базе информации в PRD дизайнер совместно с продактом готовит дизайн фичи или продукта, прототипы
Product manager
Approval
Утверждение со всеми заинтересованными сторонами финальной версии документа. В процессе согласований документ дорабатывается и дополняется.
После согласования попадает в бэклог на проджекта и дев для эстимации. При необходимости, происходит декомпозиция на подзадачи (Team Lead).
Product manager
Backlog
Задача в процессе оформления или уточнения, не готова к эстимации, не может быть взята в работу. Статус не требует проставленной оценки.
Project Manager
Team Lead
CEO
To do
Задача сформирована и качественно описана. В любой момент может быть взята в работу. Статус требует оценки, но не требует указания спринта или сроков выполнения.
Team Lead
Developer
Dev in progress
Задача взята в работу. Наличие оценки и спринта обязательно.
Developer
Code review
Задача готова локально, не развёрнута ни в каких окружениях. Обязателен краткий комментарий о том, что было сделано по задаче и какие возникли сложности, или какие компромиссы были приняты в результате выполнения. Обязательно заполненное поле Трудозатраты
Team Lead
Developer
To QA
Задачи, развёрнутые в dev-окружении и готовые к тестированию. Команда QA планирует и набирает задачи отсюда.
QA
Dev testing
Задача тестируется на Dev-окружении
QA
To stage
Задача протестирована на DEV и ожидает установки на Stage. Обязателен комментарий Dev passed от исполнителя QA
Team Lead
Stage testing
Задача тестируется на Stage-окружении. Обязателен комментарий Dev passed от исполнителя QA
QA
In review
Задача принимается инициатором или ответственным лицом. Обязателен комментарий Stage passed от исполнителя QA.
Reporter
Production regress
Задача развёрнута в Production-среде, проходит финальное тестирование QA. Обязателен комментарий Review passed
QA
Done
Задача готова, закрыта. Ответственным устанавливается инициатор. Обязателен комментарий Regress passed от исполнителя QA
Reporter
Rework
Задача потребовала доработки/переработки. Обязателен развёрнутый комментарий обо всех недочётах (шаги воспроизведения, скриншоты, среда выполнения, устройство)
Developer
There are no rows in this table

Описание процесса и ответственных

*см. маркеры на диаграмме
Постановщик (Team Lead, Project Manager, CEO) переводит задачу в To do после её качественного оформления
Задача без достаточной постановки не может быть переведена в To do и находится в бэклоге до уточнения деталей.
Developer берет задачу в работу, при этом уже должна быть проставлена оценка и указан спринт
Developer переводит задачу в Code Review и указывает комментарий о том, что было фактически выполнено, какие возникли сложности или к каким соглашениям/компромиссом пришли с постановщиком. Ответственным проставляется Team Lead
Team Lead проводит ревью кода и принимает решение об отправке задачи на доработку, либо деплою на dev-окружение и передаче в тестирование. В случае успеха переводит в статус To QA и устанавливает ответственным QA
Задача требует доработки, Team Lead оставляет комментарии к пулл-реквесту либо к задаче, переводит в статус Rework, устанавливает ответственным Developer
QA команда набирает задачи в работу и проводит тестирование на Dev-окружении
Задача требует доработки, QA оставляет комментарии к задаче и переводит в статус Rework. Ответственным проставляется Developer
При успешном прохождении Dev-теста Team Lead деплоит задачу в Stage-окружение, устанавливает статус Stage Testing
Задача требует доработки, статус Rework, ответственный - Developer
QA переводит задачу на приёмку (ревью) постановщиком или ответственным. Ответственный - Reporter/CEO/Project Manager/Team Lead, в зависимости от условий.
Результат не соответствует постановке в задаче, отправляется на повторное тестирование и уточнение деталей. Статус - Stage Testing, ответственный - QA
При успешном ревью Team Lead принимает решение о деплое задачи в production-окружение. Статус - Production regress, ответственный - QA
Регресс успешный, статус Done, ответственный - Reporter/CEO/Project Manager/Team Lead

В production-окружении обнаружены недочёты, Статус - Rework, ответственный - Developer

Want to print your doc?
This is not the way.
Try clicking the ··· in the right corner or using a keyboard shortcut (
CtrlP
) instead.