Skip to content

Неполная комплектация товара

image.png
arrow
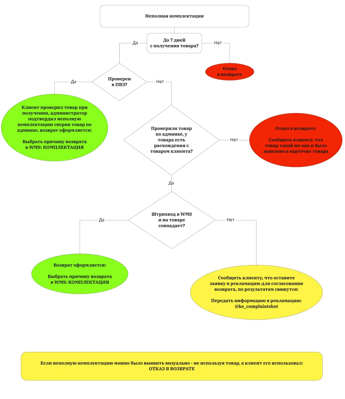
Примечания: Сверьте штрихкод с WMS, на упаковке от товара либо на самом товаре, если он совпадает, оформите возврат без обращения к отделу рекламации. Товар упакуйте согласно регламенту
arrow
Примечание: Если возврат проводится без обращения к рекламации или если возврат не был проведён и клиент забрал товар, информируйте поддержку склада о том, что в заказе поступил товар отличный от изображения в карточке, штрихкод совпадает с WMS.
❗️ Перед этим обязательно проверьте, есть ли этот товар в наличии, ведь если он закончился, проверки не будет — делать запрос не нужно.
Шаблон обращения:
Номер заказа:
Штрихкод товара:
ПВЗ:
Прописать какой товар поступил
Фото прилагаю
info
Если штрихкод не совпадает:
1. Сообщите клиенту:
«Для согласования возврата мне нужно направить запрос в отдел рекламации. В течение двух календарных рабочих дней коллеги проведут проверку. По её результатам с вами свяжутся, чтобы сориентировать, когда можно подойти для оформления возврата. Важно, чтобы товар не был в эксплуатации.»
2. Проведите фотофиксацию товара. Фото должно быть чётким, на нём видно, чем недоволен клиент. Товар остаётся у клиента.
3. Направьте запрос в
, ОР сообщит о решение в течение двух календарных рабочих дней.

Шаблон обращения:
Номер заказа:
Товар:
Проверен не на ПВЗ, (прописать, что с товаром):
Штрихкод не совпадает:
Фото товара и штрихкода прилагаю

При отрицательном решении в
самостоятельно свяжется с клиентом;
При положительном решении самостоятельно свяжитесь с клиентом и пригласите для оформления возврата. Вернуть товар можно в течение 7 дней с момента получения. Если срок для возврата истёк из-за проверки, клиент может прийти в течение ближайших 3 дней.
arrow
Клиент принёс товар для возврата
Проведите возврат в WMS с причиной «КОМПЛЕКТАЦИЯ». В комментарии укажите «согласовано с рекламацией». Товар упакуйте согласно регламенту.
megaphone
Комментарий: Беспроводные мыши зачастую возвращаются с причиной «Комплектация» из-за того, что клиент не нашёл USB-ресивер. Обычно он находится внутри мыши, поэтому перед оформлением возврата по этой причине откройте крышку устройства и проверьте наличие ресивера.
Untitled.png
Load content from lookerstudio.google.com?
Loading external content may reveal information to 3rd parties. Learn more
Allow
Load content from lookerstudio.google.com?
Loading external content may reveal information to 3rd parties. Learn more
Allow
Want to print your doc?
This is not the way.
Try clicking the ··· in the right corner or using a keyboard shortcut (
CtrlP
) instead.