JavaScript required
We’re sorry, but Coda doesn’t work properly without JavaScript enabled.
Skip to content
Gallery
ICE CENTER HUB
PROJECT MANAGEMENT
Marketing
More
Share
Explore
NRNG - Z
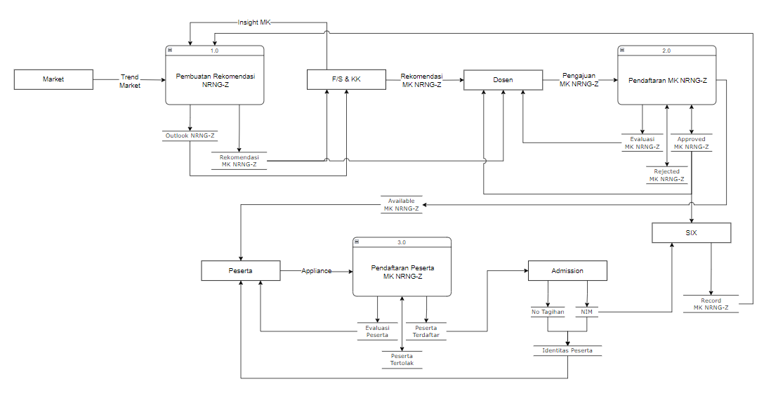
Flow Chart ICE-C : NRNG-Z
Diagram Alur NRNG-Z
Stakeholder Analysis
Stakeholder Function
ICE-C (NR)
Penanggung jawab program NRNG-Z
Hub MK NRNG-Z
Promosi MK NRNG-Z
Mengeluarkan certificate of completion peserta MK NRNG-Z
Melakukan riset NRNG-Z berdasarkan proyeksi dan market demand
Mengembangkan MK NRNG-Z potential
Mengeluarkan outlook NRNG-Z
Fakultas/Sekolah (F/S)
Pemilik MK yang di NRNG-Z kan
Membuat insight MK yang berada di bawah kewenangan
Kelompok Keahlian
Pemilik MK yang di NRNG-Z kan
Membuat insight MK yang berada di bawah kewenangan
Dosen
Penanggung jawab MK NRNG-Z
Mengelola MK NRNG-Z
Admission
Menerbitkan NIM
Menerbitkan nomor tagihan MK NRNG-Z
SiX
Mencatat MK NRNG-Z di sistem dirdik
Mencatat SKS MK NRNG-Z peserta
Peserta
Mengikuti keberjalanan MK NRNG-Z
Operasional
Penanggung jawab izin penggunaan fasilitas ITB
Keuangan
Pengelola keuangan terkait biaya pendaftaran MK NRNG-Z
ITB
Pengawas program NRNG-Z
Stakeholder Mapping
Interaction Map
Interaction Map
Name
Output
Input
Notes
Name
Output
Input
Notes
ICE-C
Penawaran pendaftaran MK NRNG-Z
Outlook NRNG-Z
Approval pendaftaran MK NRNG-Z
Lige update NRNG-Z
Pendaftaran peserta MK NRNG-Z
Pendaftaran MK NRNG-Z
Progress MK NRNG-Z peserta
Progress NRNG-Z peserta
Record SKS MK NRNG-Z peserta
Cerfiticate of completion MK NRNG-Z peserta
Insight MK
Pengajuan pendaftaran MK NRNG-Z
Record MK NRNG-Z
Record SKS MK NRNG-Z peserta
Appliance MK NRNG-Z
Fee ICE-C sebesar 10% nilai MK NRNG-Z
Open
Fakultas/Sekolah (F/S)
Insight MK
Penawaran pendaftaran MK NRNG-Z
Penawaran pendaftaran MK NRNG-Z
Outlook NRNG-Z
Open
Kelompok Keahlian
Insight MK
Penawaran pendaftaran MK NRNG-Z
Penawaran pendaftaran MK NRNG-Z
Outlook NRNG-Z
Open
Dosen
Pengajuan pendaftaran MK NRNG-Z
Nilai peserta MK NRNG-Z
Pengajaran MK NRNG-Z
Approval pendaftaran MK NRNG-Z
Live update NRNG-Z
Record MK NRNG-Z
Open
Admission
Nomor tagihan peserta MK NRNG-Z
NIM Peserta MK NRNG-Z
Pendaftaran peserta MK NRNG-Z
Open
SiX
Record MK NRNG-Z
Record SKS MK NRNG-Z peserta
Pendaftaran MK NRNG-Z
Open
Peserta
Appliance MK NRNG-Z
Pembayaran SKS MK NRNG-Z sebesar 1,25jt/SKS
Pembayaran pendaftaran peserta NRNG-Z sebesar 300rb/pendaftaran
Progress MK NRNG-Z peserta
Progress NRNG-Z peserta
Record SKS MK NRNG-Z peserta
Cerfiticate of completion MK NRNG-Z peserta
Open
Operasional
Izin penggunaan fasilitas ITB
Permohonan izin penggunaan fasilitas ITB
Open
Keuangan
Remunerasi fee dosen pengampu sebesar 90% nilai MK NRNG-Z
Fee ICE-C sebesar 10% nilai MK NRNG-Z
Biaya admission sebesar 300rb/pendaftar
Pembayaran SKS MK NRNG-Z sebesar 1,25jt/SKS
Pembayaran pendaftaran peserta NRNG-Z sebesar 300rb/pendaftaran
Open
ITB
Biaya admission sebesar 300rb/pendaftar
Open
There are no rows in this table
Context Diagram
Fakultas/Sekolah (F/S)
→ Sistem :
Memberikan insight MK
← Sistem :
Menerima penawaran pendaftaran MK NRNG-Z
Memberikan outlook NRNG-Z
→ Dosen :
Meneruskan penawaran pendaftaran MK NRNG-Z yang memiliki potensi
Kelompok Keahlian
→ Sistem :
Memberikan insight MK
← Sistem :
Menerima penawaran pendaftaran MK NRNG-Z
Memberikan outlook NRNG-Z
→ Dosen :
Meneruskan penawaran pendaftaran MK NRNG-Z yang memiliki potensi
Dosen
→ Sistem :
Mengajukan pendaftaran MK NRNG-Z
← Sistem :
Menerima approval pendaftaran MK NRNG-Z
Menerima
live update
NRNG-Z
→ SiX :
Menyetorkan nilai peserta MK NRNG-Z
→ Peserta :
Memberikan pengajaran MK NRNG-Z
Memberikan nilai peserta peserta MK NRNG-Z
Admission
→ Sistem :
← Sistem :
Menerima pendaftaran peserta MK NRNG-Z
→ Keuangan :
Menyetorkan nomor tagihan peserta MK NRNG-Z
→ SiX :
Menyetorkan NIM peserta MK NRNG-Z
SiX
→ Sistem :
Record MK NRNG-Z
Record SKS MK NRNG-Z peserta
← Sistem :
Menerima pendaftaran MK NRNG-Z
→ Dosen
Record MK NRNG-Z
→ Peserta
Record SKS MK NRNG-Z peserta
Peserta
→ Sistem :
Mengajukan appliance MK NRNG-Z
← Sistem :
Menerima progress MK NRNG-Z peserta
Menerima progress NRNG-Z peserta
Menerima record SKS MK NRNG-Z peserta
Operasional
→ Sistem :
← Sistem :
→ Dosen
Memberikan izin penggunaan fasilitas ITB
← Dosen
Menerima izin penggunaan fasilitas ITB
Keuangan
→ Sistem :
Memberikan fee ICE-C sebesar 10% nilai MK NRNG-Z
← Sistem :
← Peserta :
Menerima pembayaran SKS MK NRNG-Z sebesar 1,25jt/SKS
Menerima pembayaran pendaftaran peserta NRNG-Z sebesar 300rb/pendaftaran
→ Dosen :
Memberikan remunerasi fee dosen pengampu sebesar 90% nilai MK NRNG-Z
→ ITB :
Memberikan biaya admission sebesar 300rb/pendaftar
ITB
→ Sistem :
← Sistem :
← Keuangan :
Menerima biaya admission sebesar 300rb/pendaftar
Diagram Cluster Kegiatan
Cluster Pendaftaran
Cluster Pelaksanaan dan Penilaian
Cluster Pembayaran
tulis nya DPI 10% aja, dan dosen belum tentu 90%
Want to print your doc?
This is not the way.
Try clicking the ⋯ next to your doc name or using a keyboard shortcut (
Ctrl
P
) instead.