JavaScript required
We’re sorry, but Coda doesn’t work properly without JavaScript enabled.
Skip to content
SOP DM Lovise 2025 FIX
Formulir membuat SOP
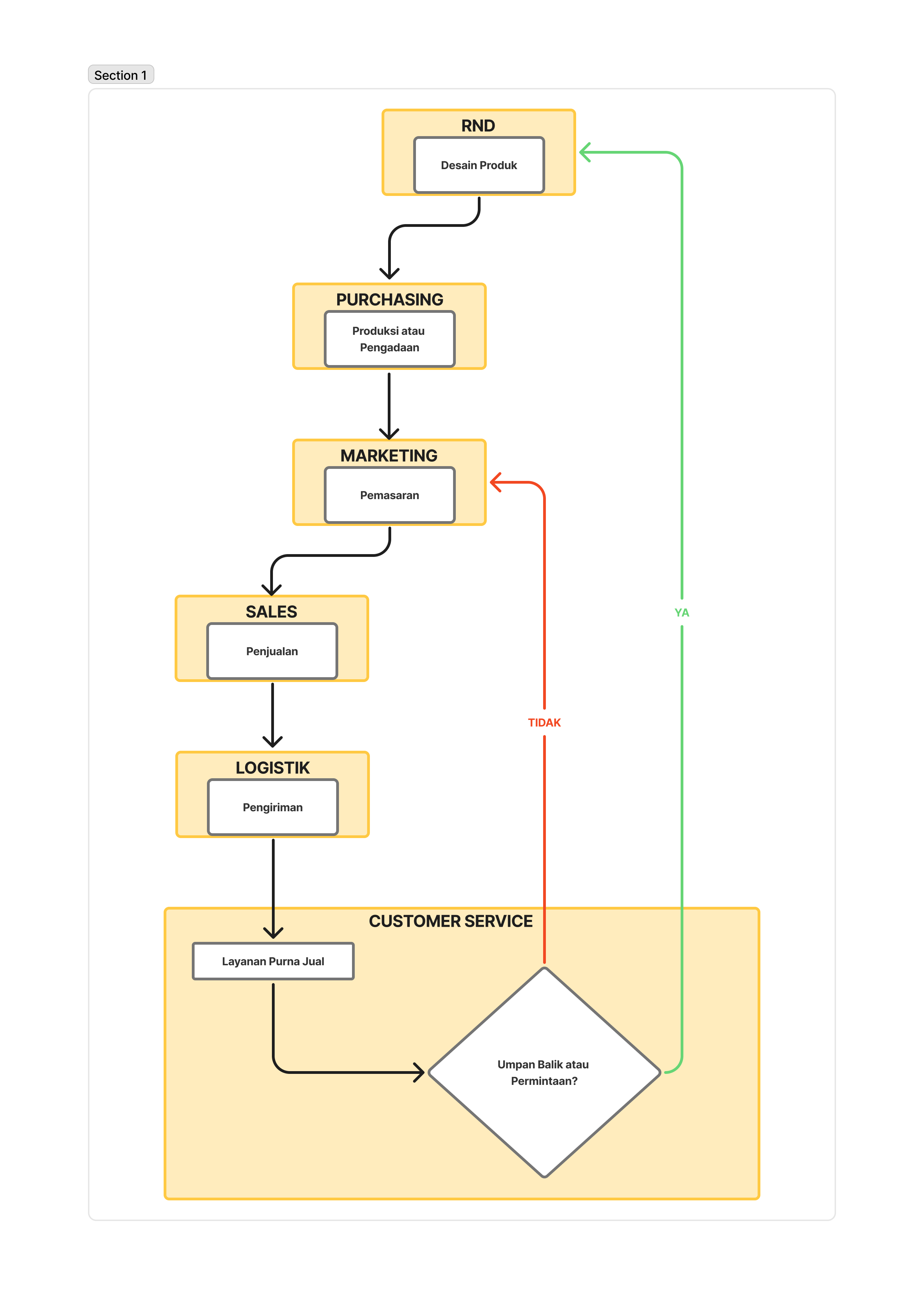
BUSINESS PROCESS MAPPING
DOKUMENTASI SOP
More
Share
Explore
BUSINESS PROCESS MAPPING
BISNIS SECTION RND
BISNIS SECTION MKT
BISNIS SECTION BD
BISNIS SECTION DISTRIBUSI
BISNIS SECTION PURCHASING
BISNIS SECTION SALES
Want to print your doc?
This is not the way.
Try clicking the ··· in the right corner or using a keyboard shortcut (
Ctrl
P
) instead.