JavaScript required
We’re sorry, but Coda doesn’t work properly without JavaScript enabled.
Skip to content
Gallery
Mile V3
Introduction
API Design Guide
UI UX Design Guide
Infrastructure
Module Configuration
Product Lifecycle
Roadmap
TDL
Billing Module
More
Share
Explore
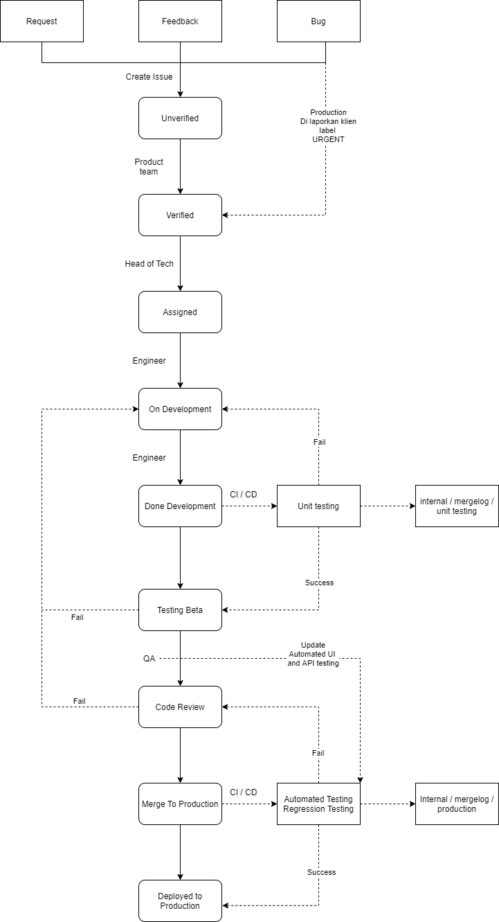
Product Lifecycle
Want to print your doc?
This is not the way.
Try clicking the ⋯ next to your doc name or using a keyboard shortcut (
Ctrl
P
) instead.