Skip to content

Infrastructure

Moving to microservices

as our user base grows, and the product evolves to suit more and more needs and requirement, it is important to rebase the infrastructure to microservices to speedup development and deployment time
It is also crucial to update our CI CD to obtain this end

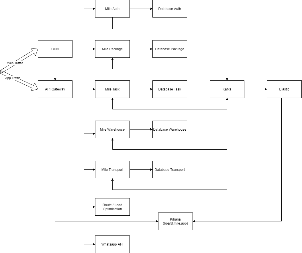
Bird View

image.png

Api gateway

Use kong gateway to enable rate limiting

References


Want to print your doc?
This is not the way.
Try clicking the ··· in the right corner or using a keyboard shortcut (
CtrlP
) instead.