JavaScript required
We’re sorry, but Coda doesn’t work properly without JavaScript enabled.
Skip to content
Gallery
Entornos Inmersivos - Otoño 2022
Entornos Inmersivos
Clases
Trabajos prácticos y Trabajo Final
Bibliografía
Inspiración
Recursos
More
Share
Explore
Recursos
Consideraciones Blender en Unreal
Configurar Blender en centímetros
Configurar el sistema en “sistema métrico”
Colocar la longitud en centímetros
Unir todas las partes del mismo objeto
Seleccionar los objetos a unir apretando
Shift
Ir a
Object / Join
Colocar los objetos en el centro del sistema de coordenadas
Configurar la
posición del objeto en el “0, 0, 0”
(ejes x, y, z)
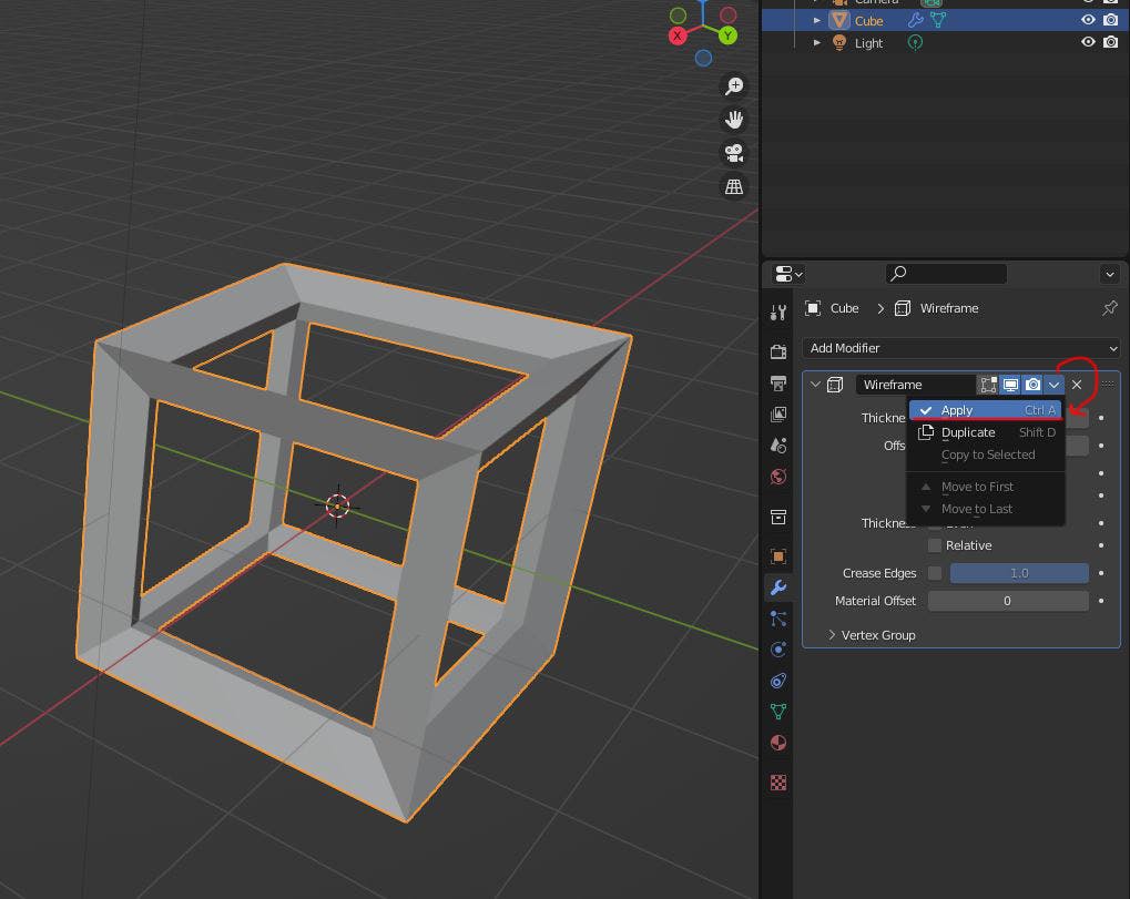
Aplicar modificadores al objeto
En el modo objeto (pestaña Layout), seleccionar el modificador y hacer click en aplicar.
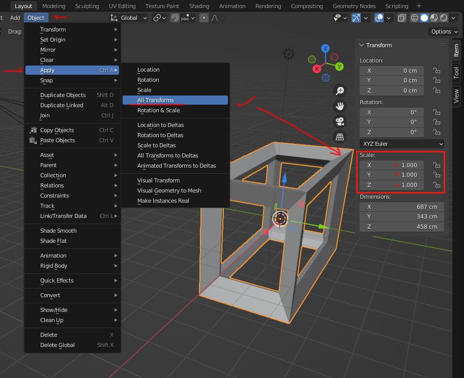
Aplicar transformaciones al objeto
Debemos estar en
modo Layout
para establecer la escala del objeto como default:
Ir a Menú
Object / Apply / All Transforms
para establecer la escala del objeto
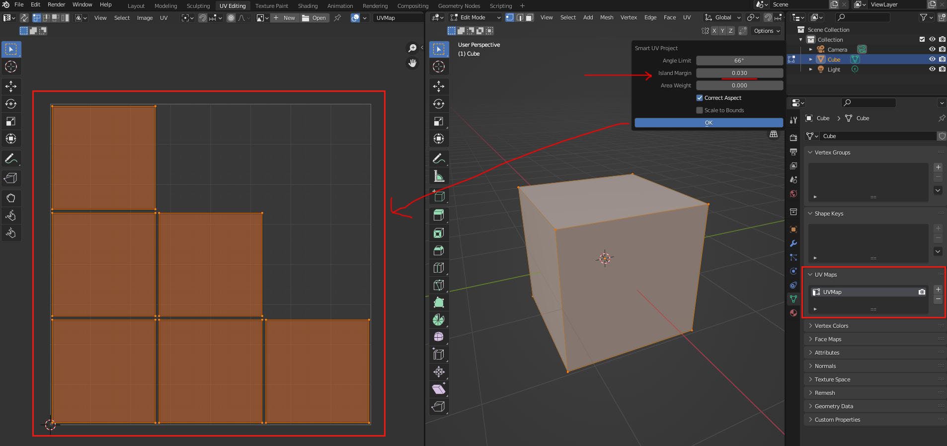
Generación de UV
Parte 1
En el modo
UV Editing
seleccionar todo el objeto y verifica r que no haya UVs creados
Ir a
UV / Smart UV Project
para crear el UV
Parte 2
En el menú emergente el valor
“Island Margin
” setearlo cercano a
0.03
(para que no se superpongan las islas de UV)
Dar OK y se creará el UV
Export de mapas de texturas
Parte 1
En el modo
Shading
, incorporar dentro del material un nodo de Image Texture
Hacer click en New, ponerle un nombre y elegir la resolución (1024, 2048 o 4096).
En el canvas del UV Editor, desplegar el ícono de imagen y elegir la Imagen de textura creada (seguramente esté negra)
Parte 2
En las propiedades de render elegir
Cycles
y
Samples en 10
En la sub pestaña de Bake elegir el tipo de bake que se desee (Diffuse para color, Roughness, Normal, Ambient Occlusion)
Si se elije
Diffuse
,
destildar Directa e Indirecta
, para que la luz no se imprima en la textura.
Darle
click a Bake
Parte 3
Tener seleccionado el objeto y también el nodo de textura creado en el primer paso
Necesitamos guardar la textura del objeto como imagen, para hacerlo en el
UV editor
, elegir
Image y Save As
Elegir
Targa (TGA)
como formato de imagen a guardar y seleccionar la ruta de guardado
Al exportar la imagen nomenclarlo aclarando aclarando el objeto y el tipo de mapa EJ:
T_Sphere_Diffuse
Export del objeto en formato .FBX
Seleccionar el objeto
Ir a
File / Export /FBX
Tildar
Objetos seleccionados
,
Mesh
, y las demás propiedades indicadas.
Click en
Exportar FBX
Configurar Blender en centímetros
Unir todas las partes del mismo objeto
Colocar los objetos en el centro del sistema de coordenadas
Aplicar modificadores al objeto
Aplicar transformaciones al objeto
Generación de UV
Parte 1
Parte 2
Export de mapas de texturas
Parte 1
Parte 2
Parte 3
Export del objeto en formato .FBX
Want to print your doc?
This is not the way.
Try clicking the ⋯ next to your doc name or using a keyboard shortcut (
Ctrl
P
) instead.