Skip to content

SOP – Gestión de solicitudes creativas con proveedores

Responsable

Responsable primario: Analista asignado a la cuenta.
Responsable secundario: Proveedor creativo (interno o externo).
Supervisión: PM / Líder de equipo en caso de incidentes o escalaciones.
Por qué existe
Este SOP establece un proceso único, ordenado y estandarizado para solicitar piezas gráficas y de video a proveedores creativos mediante la planilla Caissa de solicitudes. Busca asegurar claridad, reducir retrabajo y mantener consistencia en el delivery creativo, independientemente del analista o proveedor involucrado.
verified-account

Valor que agrega el proceso

Estandariza la forma de pedir creatividades, evitando pedidos informales, incompletos o ambiguos.
Aumenta la velocidad de producción al entregar al proveedor toda la información necesaria desde el inicio.
Reduce errores y retrabajo, gracias a una estructura clara por columnas y responsabilidades definidas.
Facilita la coordinación entre analistas y proveedores, incluso cuando hay múltiples pedidos simultáneos.
Garantiza trazabilidad, ya que el estado de cada pieza se controla en un solo documento y con criterios comunes.
error

Consecuencias de no seguir este proceso

Pedidos confusos o incompletos que generan múltiples iteraciones y pérdida de tiempo.
Proveedores trabajando con información incorrecta (formato, medidas, copy, referencias).
Retrabajo que impacta en tiempos de entrega y rendimiento operativo.
Riesgos de entregar piezas incorrectas al cliente.
Falta de trazabilidad, imposibilidad de saber qué está pendiente, qué se entregó o qué requiere revisión.
Desorganización al manejar múltiples proveedores o múltiples piezas dentro de una misma campaña.

2. Disparador (solo se inicia si se cumple todo)

El proceso comienza cuando:
El analista identifica la necesidad de una pieza creativa para una campaña, contenido, carrusel, video, POP u otro formato definido.
Existe claridad suficiente sobre:
formato,
medidas,
copy o inspiración,
referencias,
recursos necesarios.
El proveedor correspondiente está disponible para producción según planificación semanal.
Si alguno de estos puntos no está claro, el proceso no debe iniciarse.

3. Datos necesarios antes de iniciar

El analista debe tener:
Formato donde se aplicará la pieza (Reels, Stories, Feed, Display, Carrusel, etc.).
Medidas exactas del diseño -
Copy final o inspiración, correctamente etiquetado.
Referencias visuales o categóricas obligatorias.
Recursos adicionales si son necesarios (logos, fotos, manual de marca, toolkit de eventos, etc.).
Conocimiento de la prioridad relativa dentro del pedido.
Claridad sobre el formato/duración requerido y su flexibilidad.

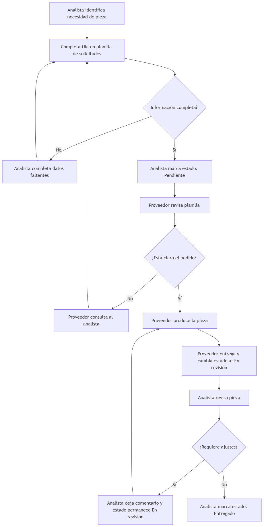
4. Diagrama de flujo (graph TD)

image.png

5. Descripción paso a paso

Paso 1 – Identificación del pedido

El analista detecta la necesidad de una pieza y confirma que tiene todos los datos necesarios para formular el pedido.

Paso 2 – Completar la fila de la planilla

El analista completa todas las columnas obligatorias:
Prioridad
Ubicación
Texto para el diseño (copy o inspiración)
Medidas
Refe tipo de placa
Formato / duración
Observaciones (si aplica)
Enlace de recursos (opcional según necesidad)

Paso 3 – Asignar estado inicial

El analista marca Estado: Pendiente.

Paso 4 – Proveedor recibe y revisa el pedido

El proveedor visualiza la planilla antes de comenzar producción.

Paso 5 – Validación del pedido por parte del proveedor

Si falta información o hay ambigüedades → consulta al analista.
Si todo está claro → inicia producción.

Paso 6 – Producción de la pieza

El proveedor produce la pieza respetando:
las medidas,
el formato,
el copy o inspiración,
la referencia visual.
Si propone cambios (flexibilidad regulada): → debe consultar previamente al analista.

Paso 7 – Entrega y cambio de estado

El proveedor entrega archivos y marca Estado: En revisión.

Paso 8 – Revisión interna del analista

El analista verifica:
calidad creativa,
cumplimiento del pedido,
coherencia visual entre piezas relacionadas (ej.: carruseles),
errores técnicos (márgenes, legibilidad, formatos, etc.).

Paso 9 – Correcciones si aplica

Si hay ajustes:
El analista deja comentarios claros.
El proveedor corrige.
El estado se mantiene en “En revisión”.

Paso 10 – Finalización

Cuando la pieza cumple todos los criterios, el analista marca Estado: Entregado.

9. Finalización y criterio de salida

El proceso se considera finalizado cuando:
El proveedor ha entregado la pieza.
El analista ha revisado y validado que:
cumple especificaciones técnicas,
cumple copy o inspiración,
respeta la referencia,
está lista para usarse o enviarse al cliente.
Se marca Estado: Entregado.
Criterio de salida: No quedan correcciones pendientes y la pieza está aprobada internamente.

6. Casos especiales y excepciones

1. Falta de recursos del cliente

Si el cliente no provee materiales necesarios, el pedido se pausa hasta recibirlos. El analista no debe avanzar sin assets críticos.

2. Pedidos urgentes sin completar información

No se solicita producción urgente sin completar columnas obligatorias. El analista debe completar 100% de la fila, incluso en urgencias.

3. Proveedores múltiples

Cada proveedor trabaja en pestañas separadas o con filtros claros para evitar mezclar pedidos.

4. Carruseles y piezas relacionadas

El analista debe asegurar que las piezas estén correctamente etiquetadas para mantener coherencia visual.

5. Propuestas creativas alternativas del proveedor

Permitidas solo bajo consulta previa y aprobación explícita del analista.

6. Animaciones tipo GIF en reemplazo de video corto

Permitidas para optimizar tiempos, siempre que:
el analista apruebe previamente,
cumplan con los requerimientos del placement.
Want to print your doc?
This is not the way.
Try clicking the ··· in the right corner or using a keyboard shortcut (
CtrlP
) instead.