Skip to content
Share
Explore

VFC Clinic Coordination Guide

This page serves as the comprehensive "VFC Clinic Coordination Guide" for Champions for Health's School-Based Vaccine Clinics. Here, you will find a step-by-step breakdown of the entire process, including detailed instructions and figures, to help streamline the coordination and execution of VFC (Vaccines for Children) clinics. Each figure provides a visual representation of specific workflow stages, while the accompanying instructions offer clarity and guidance at every step of the way. Whether you are a member of the School-Based team or a coordinator, this guide will help ensure smooth planning, efficient communication, and successful vaccination events for school-based partners.

Work Flows

Step 1: School Makes VFC Clinic Request

Figure One: Flu and VFC Clinic Event Process
Lucid Login Required
image.jpeg

Figure One: School-Based Vaccine Clinic Workflow
Step 1: Interest Form Submission
School-based partners complete our Vaccine Clinic Interest Form.
They have three options to choose from:
Offering flu vaccines only.
Offering VFC vaccines only.
Offering both flu and VFC vaccines.
Step 2: Follow-Up for Flu Vaccines
For those interested in flu vaccines only:
Our School Events Coordinator initiates the regular scheduling process.
Step 3: VFC Vaccine Interest
For those interested in VFC vaccines or both:
A disclaimer informs them that the approval process may take up to 6 weeks.
Planning for the event should be two months in advance.
Step 4: Completion of VFC Pathway
Once the Point of Contact completes the Flu or the VFC pathway, the next steps are:
Schedule a planning meeting with:
The school nurse.
The CFH School-Based Team.
The County School Workforce Grant Public Health Nurses.
This meeting is to review needs and set event dates.


Step 2: Initial Planning Meeting: Assessment Report Retrieval

Figure 2: VFC Vaccine Request Workflow - Part 1: Assessment Report Collection
Lucid Login Required
image.jpeg
Figure Two: VFC Vaccine Request Workflow
Step 1: Interest Form Submission
School-based partner completes the Vaccine Clinic Interest Form.
Selects "VFC vaccines" as an option.
Step 2: Automatic Transfer
Request automatically goes to the School Event Coordinator's (SEC) VFC Clinic Tracking Sheet.
Step 3: Notification
SEC and the Clinical School Nurse Coordinator (CSNS) receive email notifications about the new request.
Step 4: SEC Outreach
SEC contacts the point of contact to schedule a planning meeting.
The outreach email includes the SCNC, Director of Community Health, and School Workforce Grant Public Health Nurses.
SEC sets a date for the planning meeting.
Step 5: Zoom Meeting
SEC sends a Zoom link to all involved parties.
Step 6: Initial Planning Meeting
Meeting goals:
Introductions.
Setting expectations for a VFC clinic.
Assessing the school's vaccination needs.
Step 7: SQRL Software Discussion
Discuss whether the school uses SQRL software for vaccination data tracking.
If yes, inquire about sharing an assessment report with Champions for Health.
Step 8: Non-SQRL Tracking Process
Explain the process if the school does not use SQRL.
Inquire if they have an alternative system and if they can submit a report to Champions for Health.
Step 9: Involvement of COR Team and VFC Representatives
If the school can't submit a report, include the COR team (Lindsay, April, Jacqueline, Jennifer), and VFC representatives (Melissa and Mary) for guidance.
Step 10: Clinic Date Confirmation
Emphasize that a clinic date should not be confirmed until Champions for Health receives an assessment report from the school.

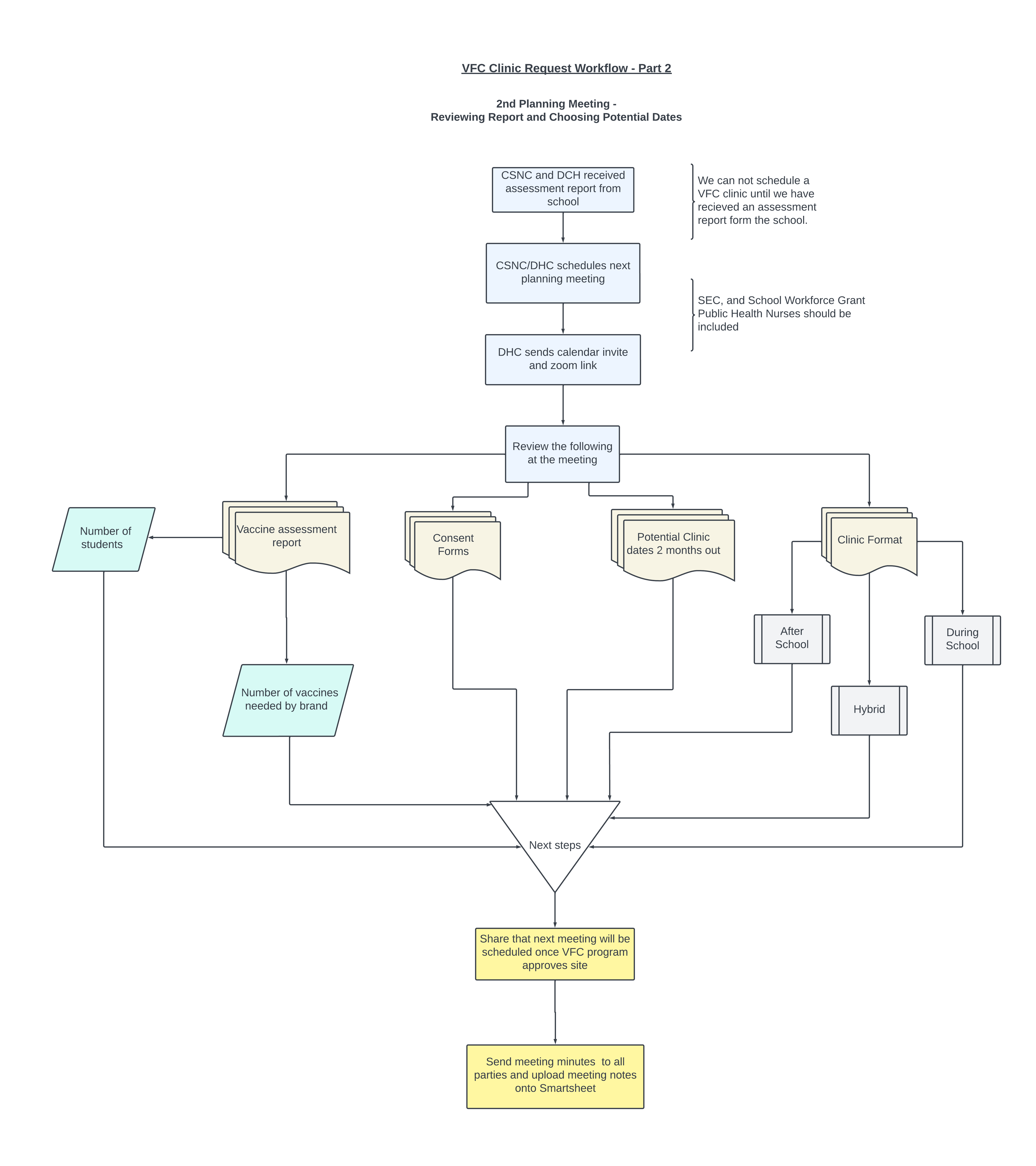
Step 3: 2nd Planning Meeting: Assessment Report Review

Figure 3: VFC Vaccine Request Workflow - Part 2: Vaccine Assessment and Planning Meeting Workflow
image.jpeg
Figure Three: VFC Vaccine Request Workflow - Part 2: Vaccine Assessment and Planning Meeting Workflow
Step 1: Assessment Report Reception
Champions for Health receives the vaccine assessment report from the school.
Either the Clinical School Nurse Coordinator (CSNC) or the Director of Community Health (DHC) initiates the next steps.
Step 2: Scheduling the 2nd Planning Meeting
CSNC or DHC reaches out to the involved parties to schedule the 2nd planning meeting.
Once the date is confirmed, a calendar invite and Zoom link are sent.
Step 3: Topics of Discussion
During the 2nd planning meeting, the following topics are discussed:
Review of the vaccine assessment report.
Discussion of various clinic format options.
Explanation of the consent form process.
Identification of potential clinic dates 2 months from the meeting date.
Review of Vaccine Assessment Report
The group examines the report, focusing on:
The total number of students missing required vaccines.
The number of doses required for each vaccine.
For example, identifying specific vaccine shortfalls, such as missing TDAP vaccines.
Clinic Format Options
Discussion of when the school would prefer the clinic:
After school hours.
During school hours.
A hybrid of both.
Pros and cons are considered to determine the ideal clinic structure.
Consent Form Process
Clarification that all students need a signed consent form from their guardian.
Requirement for copies of consent forms at least three days before the clinic date.
Concurrent review of student vaccine eligibility into CAIR2 by the SEC.
Outreach Strategy
Discussion of outreach strategies, with further conversations planned for the next planning meeting, pending VFC approval.
Setting Potential Clinic Dates
Identify potential clinic dates 2 months in advance.
This timeline allows for VFC program requirements, vaccine approval, and guardian outreach.
Clinic Confirmation
Reiterate that the clinic is not confirmed until VFC approves both the site and vaccine needs.
Schedule a future planning meeting upon receiving VFC's decision.
Meeting Minutes and Documentation
CSNC or DHC sends meeting minutes to the group.
Uploads the minutes onto the VFC Clinic Tracking Sheet.

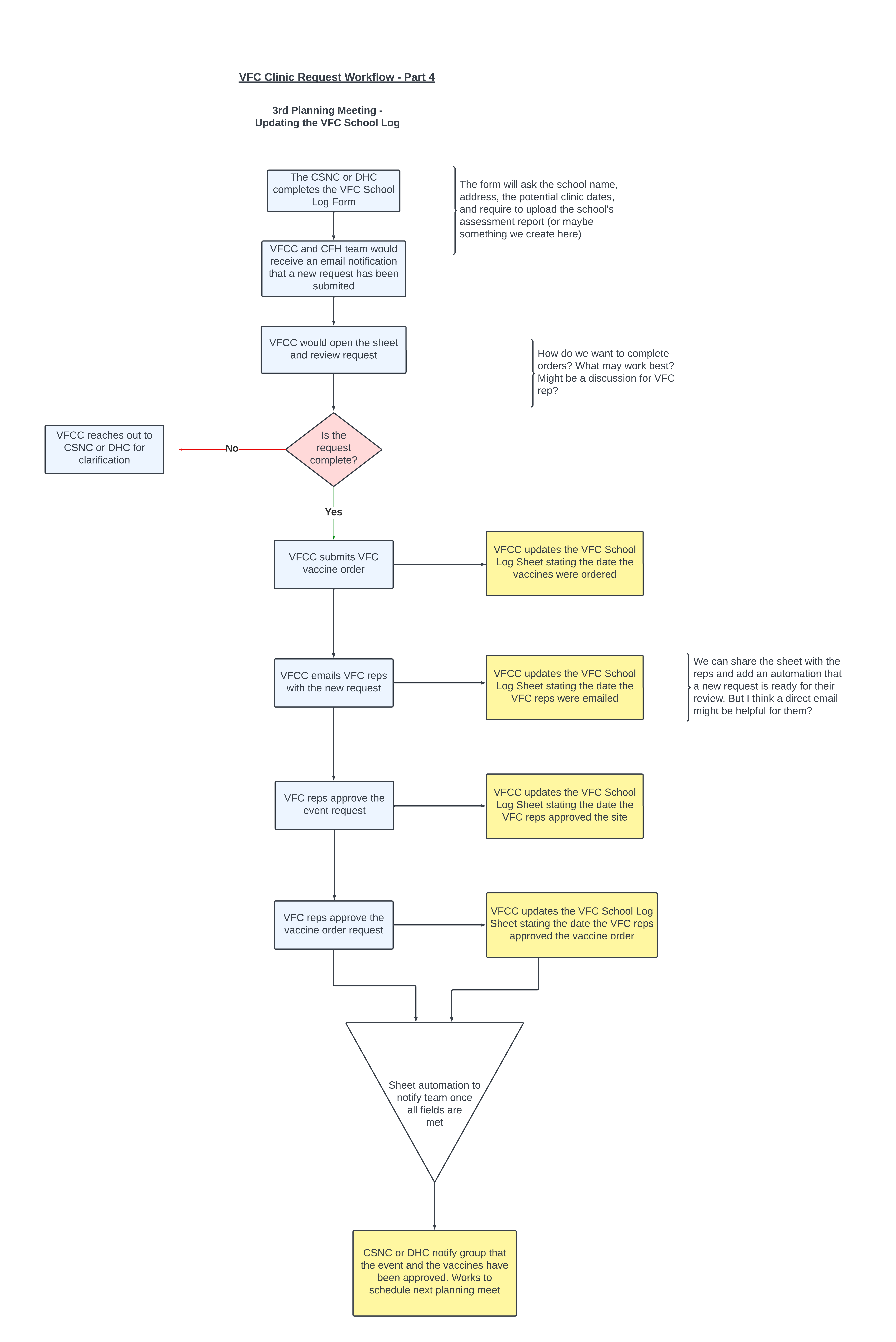
Step 4: VFC Program Approval

Figure 4: VFC Vaccine Request Workflow - Part 3: VFC Approval
image.jpeg
Figure Four: VFC Vaccine Request Workflow - Part 3: VFC Approval
Step 1: Review Vaccine Assessment Report
School-based team reviews the vaccine assessment report with the school administration during the 2nd planning meeting.
Step 2: Completion of VFC School Log Form
CSNC completes the VFC School Log Form with the following fields:
Name of the school.
School address.
Attachment of the school's assessment report.
Potential clinic dates.
Summarization report for VFCC (work in progress).
CSNC submits the form.
Step 3: VFCC Notification
VFCC and DHC receive an email notification through Smartsheet about the new request.
Step 4: VFCC Review and Order Placement
VFCC opens the VFC School Log Sheet to review the request.
If questions arise, VFCC contacts CSNC or DHC for clarification.
If all information is complete, VFCC goes to MyVFCVaccines.org to place the order for requested vaccines.
MyVFCVaccines sends an email notification to VFCC, DHC, and CAIR2 Manager upon order placement.
Step 5: Updating VFC School Log
VFCC updates the VFC School Log Column, "Date VFC Vaccines Were Ordered on MyVFCVaccines," with the correct date.
VFCC sends an email to VFC representatives including:
Notice of a new school request and completion of steps 1-3.
Sharing the Vaccine Assessment Report, Summary Report, and vaccine placement date in MyVFCVaccines.
Providing the Smartsheet link for review.
Including the School-Based team, School WorkForce Grant Public Health Nurses, and the contract COR team for awareness.
Step 6: Await VFC Approval
VFCC waits for approval from VFC for both the vaccine order and the site.
Step 7: Chart Approval Date
Once approval is received from VFC, VFCC charts the date of submission on the VFC School Log Sheet.
The sheet automatically sends a notification to the Champions for Health School-Based team about approval.
Step 8: School Notification
CSNC reaches out to the approved school to share the approval news and schedule the next planning meeting.

Step 5: 3rd Planning Meeting: Confirming Clinic Details and Preparations

image.jpeg
Figure Five: Confirming Clinic Details and Preparations
Step 1: Approval from VFC Representatives
Champions for Health has received approval from the Vaccine for Children (VFC) program representatives to host the clinic.
Step 2: Alerting the Approved School
The Clinical School Nurse Coordinator (CSNC) informs the approved school about the change in status.
CSNC schedules the third planning meeting with the school.
Step 3: Sending Meeting Invitations
Once the date is confirmed for the planning meeting, CSNC or DHC sends calendar invites and Zoom links to all involved parties.
Step 4: Goal of the Meeting
The meeting aims to:
Confirm a specific date from the potential dates identified in the 2nd planning meeting.
Determine the clinic layout (afterschool, during school hours, or hybrid).
Discuss pros and cons of each layout to select the most suitable format.
Step 5: Consent Form Process and Engagement Strategies
Discussion of the consent form process and strategies to increase engagement.
Overview of how consent forms are shared electronically with the school nurse.
Strategies to improve consent form return rates, including:
Public health nurses calling guardians to remind them.
Offering incentives permissible by the school district for returning forms.
Step 6: Confirming Logistical Details
SEC works with school administration to confirm logistical details, including:
Supplies needed.
Facility requests.
Parking arrangements.
Step 7: Clinic Details Confirmation
By the end of the meeting, there should be a clear understanding of:
The confirmed clinic date.
The chosen clinic format.
Scheduling a check-in meeting to review progress.
Step 8: Sending Necessary Documents
After the meeting, SEC sends consent forms and Vaccine Information Sheets (VIS) electronically.
SEC collaborates with the Immunization Marketing Consultant to submit a clinic flyer for approval and distribution.
Step 9: Updating VFC School Log
CSNC updates the VFC School Log Sheet by charting the confirmed date of the clinic.

Step 6: 4th Planning Meeting: Clinic Check In


Want to print your doc?
This is not the way.
Try clicking the ··· in the right corner or using a keyboard shortcut (
CtrlP
) instead.