Skip to content
Share
Explore

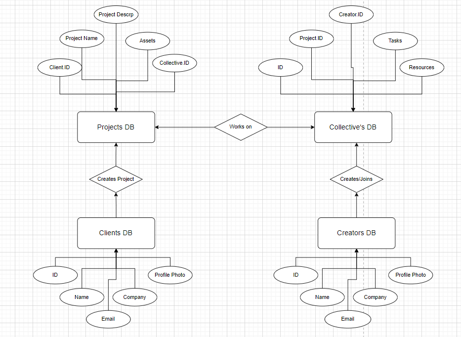
Database Schema Design for CollectiveOS

CollectiveOS is a platform that allows clients to create and manage projects, and enables creators to form teams, called collectives, to work on those projects.
info

The platform has three user groups: Clients, Creators, and Admin. The screens and features for each group are described based on their role.

Pages & Features - Client

Sign up
Onboarding
Edit profile
Find Collectives that are Open to hire
Add a Project
Project Management
Project Stage
Project Status
View of Tasks associated.
Communication with Collective
Invoice

Pages & features - Creators

Sign Up
Onboarding
Edit Profile
Create/Update Creator Portfolio
Find Collectives Open to Join
Join Collective / Start a Collective
Collective Workspace
Find Assigned Projects
Meet Team Members
Add and Complete Tasks within each project
Resources Section
Edit/Update Collective Landing Page

Pages & Features - Admin

Sign up
Onboarding
Find Project Requests and assign to collective
Find Join and Start a collective request
Meetings with Clients and creators
Updating Project Stage
image.png
Want to print your doc?
This is not the way.
Try clicking the ··· in the right corner or using a keyboard shortcut (
CtrlP
) instead.